近日,杭州又推出了一款新的惠民保险,叫 “民惠保”。
这款产品一年 49 块,最高能报销 200 万,还不限职业,只要有杭州医保就能买。
那么,杭州民惠保真的好吗?有没有坑?适合谁买?我们下面来详细分析。
民惠保是一款商业补充医疗险,由阳光财产保险、浙商保险、众安保险、华农保险 联合承保。
民惠保能报销医保目录内个人自付的医疗费,具体保障如下:

由此可见,万一生病住院,医保目录内 个人自付部分,费用超出2万部分,民惠保报销80%,最高可报销 100 万。
此外,如果治疗过程中用到了20种特定药品,可以报销 80%。
这些药品分别是:

可以看到,这 20 种特定药品涵盖的范围还是比较广的,常见的乳腺癌、肺癌、前列腺癌药品都包含在里面。
那么,民惠保具体怎么报销?我们来举个例子:
刘女士因乳腺癌住院,共花了 40 万。其中医保内费用经医保报销后,自己还要掏 12 万,医保外医疗费还要自费 12 万。
后续治疗用了特效药“海乐卫”,药品费20 万,全部要自己承担。
通过民惠保,可以报销:
医保内医疗费:( 12 万 - 2 万)*80% = 8 万
医保外医疗费:12 万,不报销
特定药品费:20 万 * 80% = 16 万
一共报销:24 万
原本刘女士自己要掏 44 万,有了民惠保,只需承担 20 万。大大降低了患者的经济压力,保障还是很不错的。
也要提醒下大家,一定要先用医保报销,否则民惠保一分也不报。
此外,异地就医,民惠保是不赔的。针对这个问题,我们也多次与保险公司客服确认过。如果有疑问的朋友,也可以致电核实。

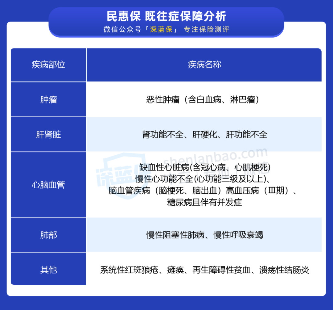
民惠保不用健康告知就能买,但如果在投保前已有一些重大疾病,民惠保是不能报销的。
具体如下:

如果投保前就有上面的疾病,那投保后引起的住院医疗费,是不会赔的。
例如:投保前有肝硬化,投保后因为肝硬化引起的相关治疗费用,民惠保都是不报销的。
另外,投保前患有恶性肿瘤(含白血病、淋巴瘤)、克罗恩病多发性硬化、肺动脉高压疾病,投保后用到的特定药品费,民惠保也是不赔的。
从上述分析得知,对于医保目录内的费用,民惠保只能报 80% ,但医保目录外费用都是不报销的,还有 2 万免赔额,因此,患者自己还要承担一大笔医疗费。
所以,身体健康的朋友,建议优先考虑百万医疗,100% 报销,保障范围也更广。最新的医疗险榜单,点击可查看>>
要是买不了百万医疗,或者只有医保,可以考虑买一份民惠保作为补充。但它主要适合以下 3 类人群:
1、年龄过大
绝大多数医疗险过了 60 岁就买不了,而民惠保年龄在 30 天到 105 岁,涵盖人生大部分年龄段。
2、健康欠佳
民惠保不用健康告知,身体有病也能买。如果买不了百万医疗或买了被除外承保,比如不保乳腺、甲状腺等部位的疾病,可以选择这款。
3、高危职业
像高空作业的蜘蛛侠、矿井工人、消防员这些高风险职业,一般的医疗险都无法投保,而民惠保任何职业都能买。
如果你是以上 3 类人群之一,可以重点考虑民惠保。
关于民惠保,我们整理了几个常见疑问,希望能帮助大家进一步了解。
1、杭州民惠保,能续保吗?
暂时不确定,不过有关续保的消息会在 “民惠保” 关注公众号公布,大家想要续保的话,可以关注一下。
2、新农合能买民惠保吗?
可以的。凡是杭州市基本医保参保人员(含职工医保、居民医保,新农合)均可购买。
3、有了百万医疗,还要买民惠保吗?
不需要,医疗险都是实报实销,报销费用不会高于实际医疗费,买多份也不会多报。而且百万医疗的保障更好,如果有百万医疗就不用再买民惠保。
但如果只买了防癌医疗,可以再补充一份民惠保,防癌医疗险只报销癌症治疗费用,而民惠保无论是癌症,还是其他疾病,都可以报销。
4、杭州是否还推出过一款惠民保?
是的,杭州之前有推出过惠民保,这款产品叫市民保。但这款产品目前已经不能投保了,如果你还想看相关测评分析,可点击查看>>>
如果你有杭州医保,又是以上提到的三类人群之一,可以在 微信 搜索 “民惠保” 关注公众号,点击对话框 “参保入口”,即可投保。