在韩剧《请回答 1988 》里,有段这样的话:
“听说神不能无处不在,所以创造了妈妈。到了妈妈的年龄,妈妈仍然是妈妈的守护神。妈妈这个词,只是叫一叫,也触动心弦。”
直到自己为人父、为人妻时,才懂得母亲的不容易,而这时母亲也已经老去……
明天就是母亲节了,我们也为大家准备了实实在在的 “两份礼物”:如何 买保险 和 做体检,供大家参考。
主要内容如下:
一次靠谱的体检,要做什么项目?
不同年龄段母亲,如何买对保险?
母亲节,你想对妈妈说什么?
去年的母亲节,微博上有个征集活动:如果有一粒时间胶囊可以帮你回到过去,你想对二十年前的妈妈说什么?
当时,网友们的回答五花八门:
只要你身体健康,平安喜乐,别无他求。
请你勇敢追求自己的梦想,出去闯一闯,看看世界。
别只为了我们,也希望你能为自己而活。
……
其实大家都是希望妈妈健康,能有个多姿多彩、属于自己的人生。
但往日不可追,过去的遗憾也不可避免,我们只能做好当下。
在我们的记忆里,妈妈似乎坚不可摧。可弹指一挥间,皱纹早在我们不经意间爬上了母亲的脸庞。
母亲渐渐变老,身体也大不如前……
母亲节,除了带妈妈去吃饭逛街,还可以做点更有意义的事,比如 带妈妈去做个高质量的体检。
但问题在于:琳琅满目的体检套餐,到底选哪个?哪些项目是必须做的?哪些又是没必要的?

(某医院体检套餐)
其实,有效的体检包含以下 2 部分:
常规体检:就是体检必做的项目,比如身高、体重、血常规、尿常规等。
专项体检:针对有特殊症状、高危人群的检查项目,如胃肠镜等。
下面,我们就来详细分析:
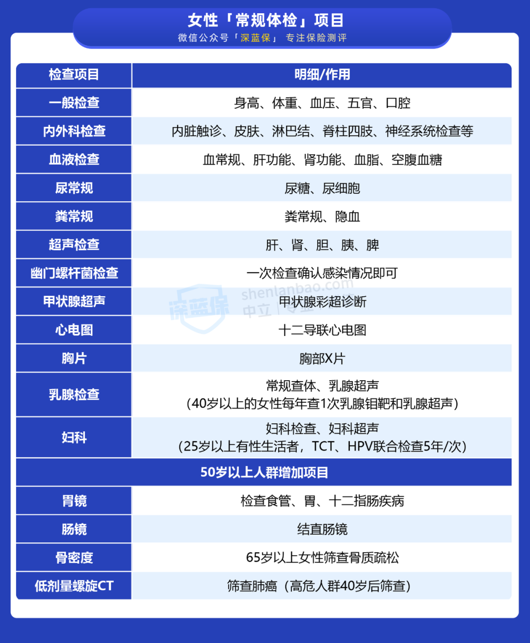
1、常规体检
我们咨询了内部的医学专家,也问了身边的医生朋友,最终整理出以下 常规体检项目表:

从表格看出:
年纪越大,身体自然没年轻时好,因此需要体检的项目也就越多。例如 50 岁以上患肺癌的可能性更大,可以增加“低剂量螺旋 CT”。
如果你的体检套餐缺少某些项目,比如乳腺、妇科检查,建议把它加上。
2、专项体检
现代女性非常不容易,既要兼顾家庭,又要在外打拼事业。压力很大,身体也更容易出现问题。特别是有家族史的朋友,患病风险会更高。
这时候,常规体检就“不够用”了。所以我们针对高风险人群整理了一份 专项体检项目表:

直接说结论:
如果有家族病史:比如有几位长辈都得过乳腺癌,那么建议加强这方面的检查。
如果有既往病史:像有肝炎病史,就应该重点关注肝癌的筛查。
如果有不良生活习惯:比如经常抽烟,就要特别关注肺癌筛查,可以做低剂量螺旋 CT 检查。
总的来说,体检因人而异,年龄不同、病史不同,要做的体检项目也会有差异。
另外大家记得,最好先买保险,再去体检,不然体检出异常再买保险就困难多了。
体检与保险,都是有效应对风险的方式,一个侧重事前预防,一个注重事后补救。
下面,我们给不同年龄阶段的母亲搭配了一套保险方案,供大家参考。
1、50 岁以上母亲,保险怎么买?
陈女士的母亲 60 岁了,平时帮小两口做饭、接送孩子上学,退休后的生活,仿佛更忙碌了。
好在陈妈妈身体比较健康,我们给她做了以下方案:

可以看到,60 岁的女性,每年花 1817 元,就能获得如下保障:
和中年人不同,60 岁不需要承担太多家庭责任,寿险不是必须买的;而重疾险的保费很高,买起来也不划算。
所以,我们只给陈妈妈搭配了百万医疗险和意外险,生病住院的花销、意外磕碰的治疗费都可以报销。
2、50 岁以下母亲,保险怎么买?
如果是 50 岁以下的母亲,家庭责任还比较大,买重疾险的价格比 50 岁以上的要低一些,可以加上重疾险和定寿,保障更加全面。
我们以 35 岁的女性为例:

(完美人生守护 2021最高保额 46 万)
可以看到,50 岁以下的妈妈,如果身体健康,买保险其实并不难。通过上面的组合,能够得到一个非常全面的保障。
重疾险:目前 完美人生守护 2021 是重疾险保定期的首选,60 岁前患重疾能赔 82.8 万,可以补偿收入损失,应对日常花销等。
百万医疗险:像 好医保长期医疗(6年版),万一生病住院,医保报销后,超过 1 万的合理医疗费用都能报销,续保条件也很优秀。
意外险:一年不到 200 块,无论是小磕小碰,还是更严重的意外伤残、意外身故,意外险都能保。
定寿:如果不幸早逝,能够赔 100 万给家人,维持一家老小的正常生活。
另外也提醒下大家,每个人的收入、年龄、身体情况不同,买保险也会有差异。
大家可以参考方案里的思路,按照自己的实际情况配置就好。也可以在 “江南app官方下载苹果 ” 公众号回复:咨询,会有专门的工作人员协助投保。
3、身体异常,怎么办?
妈妈们习惯了操劳,再加上家庭和工作上的双重压力,年纪大了身体难免出现一些小毛病。
比如以下女性常见疾病:

可以看到,女性疾病还是比较多的,且主要集中在 乳腺、子宫、卵巢 这几个部位。
是不是有了这些疾病,就买不了保险了?我们选择乳腺结节、子宫肌瘤、宫颈炎、卵巢囊肿来看看买重疾险、医疗险的情况。
① 重疾险
我们通过地毯式排查筛选出性价比较高、核保较宽松的重疾险产品:

从表格可知,子宫肌瘤、慢性宫颈炎、卵巢囊肿这几种女性疾病,只要满足条件,大部分重疾险都能正常承保。
这里提醒下大家,以上表格里的子宫肌瘤是针对单个肌瘤,如果是多发子宫肌瘤,要走人工核保,目前很多产品都买不了。
如果是乳腺结节 1、2 级或已手术切除的,也有不少产品能选择。但要是乳腺结节达到 3 级,且未手术的,一般很难买重疾险。
相对于重疾险,医疗险的健康告知更严格,下面我们再看看 4 种女性常见疾病买医疗险难不难?
② 百万医疗险
同样的,我们也把市面上性价比不错的百万医疗险都筛查了一遍,整理出了如下表格:

直接说结论:
如果有乳腺结节、子宫肌瘤,但未做手术的,大多数产品会除外承保。
如果做了手术,还是有挺多产品能选择的,比如 超越保 2020,平安 e 生保长期医疗。
而宫颈炎、卵巢囊肿,其实买保险也并不难。
除了上述表格里的重疾险、百万医疗险,其实市面上还有其他的产品能选择。
如果你想了解其他的产品或有别的疾病不知道能买什么产品,可以在 “江南app官方下载苹果 ” 公众号回复:咨询,会有专门的工作人员协助投保。
世上有一部永远都写不完的书,那便是母亲。
以前总认为妈妈什么都不怕,后来才明白,她也是偷偷哭过很多次的人。如今我们长大了,该好好守护她了。
即便出门在外打拼,也别忘了给妈妈打个电话,发个视频。只要有爱,她们的日子会过得更开心。
江南app官方下载苹果 ,专注保险测评,为你寻找高性价比产品!
如果想诊断自己的保单,或者有核保、理赔等疑难问题,也可以点击链接一对一咨询,我都会用心为你解答。