辞职后,社保该如何处理?社保断缴影响有多大?能不能补缴?这类问题我被问了很多遍,今天,深蓝君就统一跟大家解释一下,一起来看看吧。
社保包含五险,医疗保险、养老保险、生育保险、失业保险以及工伤保险,每一样都参与了我们的生老病死,给我们提供各种各样的福利,作用非常非常大!
如果社保断缴了,有什么影响呢?
就拿医保报销来说,影响绝对是最严重的。一般断缴后的第二个月开始,就不能报销医药费了,要是这期间生病住院了,医保一分钱都不给报,所有医药费都得咱们自己出。
而且断缴超过3个月,之前的连续缴费年限也要重新计算,以及后续报销的额度也会降低。你要是经常性断缴的话,退休时医保没有累计缴满20年或是25年,还无法享受终身医保报销的待遇,就真的亏大了。
要是外地户口的朋友,你就更要注意了,社保断缴还会影响买房买车、积分入户以及孩子上学。比方说你想在北京入户,就得连续缴满7年的社保才行,哪怕只是断缴了一个月,都得重新计算。

准备生宝宝的朋友,你们听好了!生育期间社保断缴了,那生孩子就报销不了生育费,还有好几万的生育津贴你也领不到了,亏的真不是一星半点,所以姐妹们一定要记住,生孩子前不要辞职。
至于养老、工伤、失业这三险,断缴后影响不大,后续接上就好了。但养老保险也是算累计缴费年限的,如果你经常性断缴,退休时没有累计缴满15年,那就领不了养老金!
总的来说,社保断缴的影响真的非常非常大!但真就不小心断缴了,又该怎么处理?能不能补缴呢?
相信这才是很多朋友最最关心的问题,90%的人就是不知道怎么补救,结果错过了最佳时机损失惨重。
我向31个省市的社保部门求证过,社保断缴几乎是不能补的,因为这里涉及到一个劳动关系的问题,也就是说如果你辞职了,跟公司终止了劳动关系,最后导致社保断缴了,就算你自己掏钱,也补缴不了。
而如果是单位原因导致的断缴,断缴期间你跟单位还存在劳动关系,那可以由单位给补缴上。
还有如果是断缴很多年的那种,还有必要补吗?能不能补?我这么跟你说,想退休后终身享受医保福利,需要职工医保累计缴满20-25 年,不够就要补,但也不是想补就能补的。像深圳就要求,医保至少缴满15年才可以补,并且还要符合2个条件才可以:
在深圳已办理退休手续并按月领取养老金;
未在其他地区参加医保。
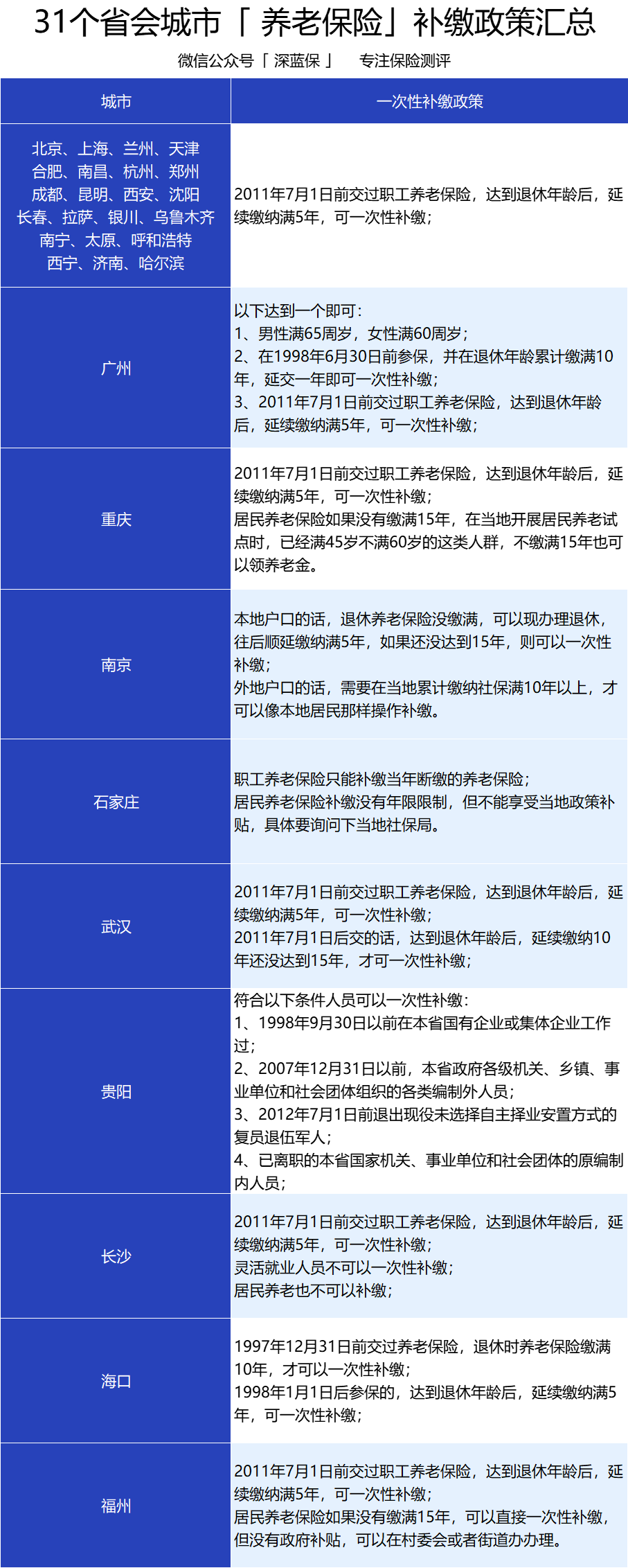
至于养老保险没缴满的话,也是可以补的,但补起来会比较复杂,各地的政策也都不一样,我整理了这张全国31个省市的养老保险补缴政策汇总表,大家可以看一下:
大家也看到了,社保补缴是真的很麻烦,能不断缴咱就不要断。那辞职后想要社保不断缴,这里我也教你两招。
第一点,辞职后最好是在第二个月的15号前入职新单位,因为大部分公司是在每个月的15号左右交社保。
第二点,你要是没办法马上找到新单位,那就自己去社保局,以灵活就业的身份缴纳职工社保。
这里也提醒一下,不要动不动就去找第三方机构代缴,那是有法律风险的,严重的还会被判刑。
社保真的很复杂是我们最基本的福利保障了,最好不要断缴,断缴之后,补缴也是非常麻烦的。