跟随着各大保险公司的步伐,中国人保也推出了自家2022年的开门红产品——卓越金生年金保险。
卓越金生年金保险保障期为 7 年,可选3年或5年缴费,投保后第5年开始给付祝福金,到第7年满期则给付100%保额作为满期金,身故则另外给付身故金。
作为一款组合型保险产品,它支持附加万能账户,所领取的祝福金、满期金等都可以投入这个账户进行复利增值,获取更多的收益。
那么,这款卓越金生年金保险是怎么样的?期满能领多少钱?收益高吗?这款开门红值得入手吗?专心君这就为大家全面测评一下!
主要内容如下:
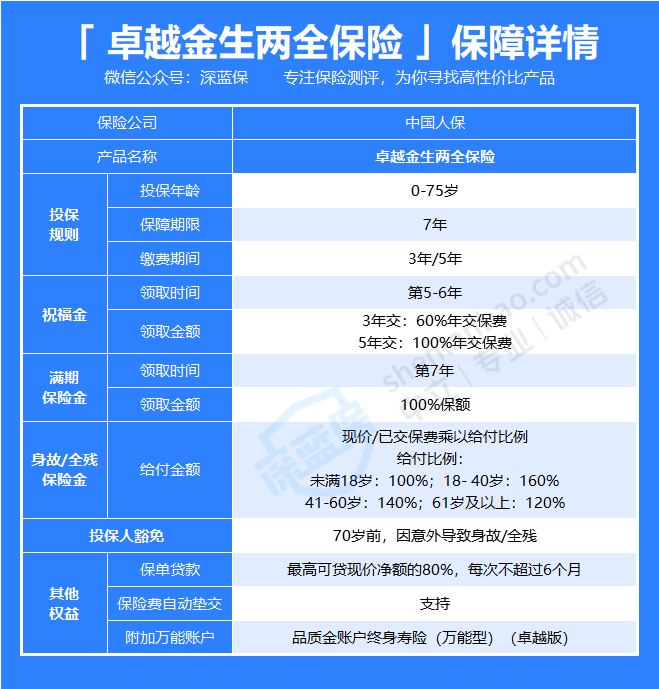
具体投保规则和保障整理如下:

注:第几年表示第几个保单周年日,如第5年指的是第5个保单周年日。 表中“卓越金生两全保险”即“卓越金生年金保险”,前者为保险条款上的名字。
下面,我们来解析一下部分保障:
(1)祝福金
第5-第6个保单年度日期间持续生存的,每年可领取一定比例的年交保费作为祝福金金。
选择3年交费,则每年领取60%的年交保费,选择5年交费的,则每年领取100%的年交保费。
假设选择3年交,年交保费10万元,那么这期间每年可领取:10万*60%=6万元。
(2)满期保险金
保险期满时,即第7个保单年度日时,保险公司将一次性给付100%保额作为满期保险金。
(3)投保人豁免
年满70岁前,投保人因意外伤害导致身故或全残的,则之后的保费就不用再交了。
(4)可搭配万能账户
搭配万能账户后,我们可以将所领取的祝福金、满期金或是手头的闲钱,投入这个账户,里面的钱每个月都会按照最新的结算利率进行结算,利率越高,收益就越高。
结算利率每年每月都可能会变,但为了保证我们的收益,附加合同中都会约定一个最低保证利率,代表即使在收益最差的情况下,账户里的钱也会按这个利率结算。
像卓越金生可搭配的这款品质金账户终身寿险(万能型)(卓越版),它的最低保证利率就是3%。这个保底利率也是今年几家大公司开门红产品中,比较高的。
投钱进入万能账户时,会扣除0.5%-2%的手续费。同时,也会有一笔“持续奖励”:在第6个保单周年日,保险公司将按前6个保单年度内按相关约定转入的保费之和的0.5%,发放至账户作为奖励,这可以一定程度抵扣掉转入手续费。
了解完了产品基本状况,我们再来看看它的收益怎么样。
(1)年金险收益
举个例子:
30岁的李先生,计划分3年缴费,每年缴10万,保障期为7年,基本保额为:20.88万元
按合同约定,保险公司要给付李先生如下两笔钱:
①在第 5-6 个保单年度内,每年给付 6 万元的生存保险金,一共领取 12 万元。
②到第 7 个保单年度日,一次性给付约 20.88 万元的满期保险金。
那么,李先生共计领取约 32.88 万元。
来看下具体的收益演示:

经测算,到37岁合同期满时,它的IRR为1.69%,是偏低的。
因此,这笔钱要是不着急花,建议可以放进万能账户里,获取更多的收益。
下面,就来计算一下搭配了万能账户后的收益率。
(2)万能账户收益
在这里,我们来计算下万能账户在不同利率的情况下,卓越金生的真实收益如何:

整体来看,无论在哪一档利率下,钱放得越久,收益越高。
在保证利率(3%)下的收益,是 100% 能拿到手的钱。不过,即便增值 40 年后,收益也只有 2.77%,表现一般。
中档利率和假定利率的收益比较可观,但不一定能达到,建议大家还是重点关注保证利率。
最后,来总结一下。
综合来看,这款产品,如果不搭配万能账户,收益率仅1.69%,很低。
附加万能账户后,以中档利率为例,也要经过20年后,就是到60岁时,才有较高的收益率,达到3%-4%之间。
如果你想入手这款产品,建议还是要搭配万能账户。
其实,年金险本身设计出来,就是为了解决我们十几年后要面对的问题,比方说孩子上学,退休养老。
如果说你目的很明确,是为了给孩子上学用的,那可以考虑直接买一款教育金;
如果是给自己养老用的,那可以直接买一款养老年金;
或者说,你还没想好这一笔钱会怎么用,只想通过较稳健的形式让财富增值,那可以考虑增额终身寿。
像教育金比较好的产品有:筑梦未来教育金;养老年金则可以考虑如意享(七金版)、养多多(保证领取版);增额终身寿则可以考虑增多多2号。
最后,如果你想了解更多高收益产品,可以点击下方“立即预约”进行一对一咨询,将有专业保险顾问为你服务!