首页 > 保险攻略 > 正文

复星保德信星熠重大疾病保险怎么样?12月底下架!还要买吗?

原创:江南app官方下载苹果
1414

星熠重大疾病保险将于2021年12月31日下架,很多人都在问,它的保障怎么样?都快要下架了,还值得买吗?

今天,我就根据大家最关心的问题,来解答一下,复星保德信星熠重大疾病保险怎么样?值得买吗?

主要内容如下:

  • 复星保德信保险公司靠谱吗

  • 星熠重大疾病保险怎么样?

  • 星熠重大疾病保险还值得买吗?

一、复星保德信保险公司靠谱吗?

很多人买保险,喜欢看它的承保公司怎么样。复星保德信想必很多人都没有听说过,就觉得它是一家“小”公司,觉得不靠谱。

其实无论是你听说过的“大公司”也好,还是你没听说过的“小公司”也好,都是正规且靠谱的保险公司,你没听说过,并不代表就是“小公司”。

复星保德信是一家合资公司,主要股东是复星工业技术发展有限公司、美国保德信保险公司,总部位于上海,2012年成立,注册资本有26.621亿元,2020年的保费也有25亿元。

从它的资金实力来看,复星保德信还是不错的。

我们再来看看它的偿付能力怎么样?偿付能力主要看以下三个因素:

  • 综合偿付能力充足率:198.02 %(2021第一季度 )

  • 核心偿付能力充足率:198.02 %(2021第一季度 )

  • 风险综合评级:A类 ( 2021第一季度 )

从以上三个数据来看,都远高于银保监会的最低要求,是合规的,大家不用担心它没钱理赔。

综合来看,复星保德信保险公司都是靠谱的,不仅资金实力雄厚,偿付能力也很充足,大家可以放心的购买他家的产品。

二、星熠重大疾病保险怎么样?

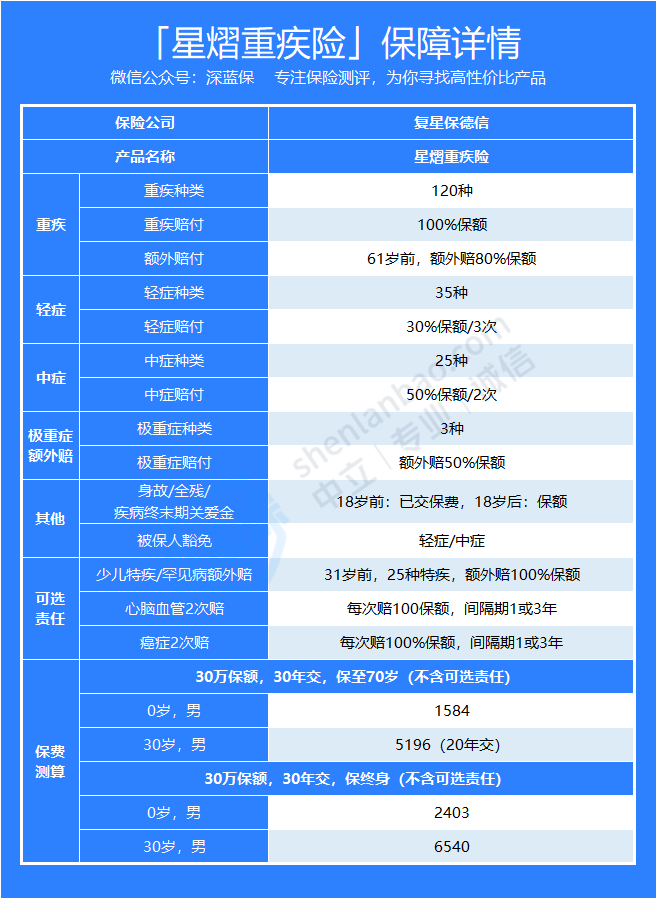
我将星熠重大疾病保险的保障内容整理如下:

                

可以看出,星熠重大疾病保险整体保障较全面的,不仅有重疾、轻症、中症,还自带身故和被保人豁免,还可以附加少儿特疾额外赔,以及心脑血管、癌症多次赔。

我们来详细看这几项保障:

1、重疾

星熠重病险是单次赔付的产品,保障120种重疾,如果确诊或达到约定理赔条件,就可以一次性获赔100%保额只能赔一次61岁前患重疾,还能多赔80%保额。

此外,如果在保障期内确诊三种极重疾之一可以再额外赔50%保额。不过这项保障的赔付条件较严格,不仅要确诊重疾,而且疾病状态要达到一定条件才能赔。

三种极重疾分别是:极重度恶性肿瘤、极重度急性心肌梗死、极重度脑中风后遗症

2、轻/中症

保障35种轻症,每次赔付30%保额,最多赔3次;保障25种中症,每次赔付50%保额,最多赔2次。

轻/中症不是看它保障多少疾病,应该注意有没有覆盖更高的高发轻/中症,我将高发的12种轻/中症整理在下面,看看它的覆盖情况如何?

       

可以看到,除了微创冠状动脉介入术不保障外,其他11种高发轻/中症都包含在内,整体保障覆盖率还不错。

3、价格方面

它的价格也较贵,相比其他高性价比的产品(比如完美人生守护 2021),贵了1000元左右。

如果你近期打算给自己或者家人买重疾险,想要高性价比的产品,点击这里了解:【互联网保险新规出台, 11月这些重疾险值得选】

三、星熠重大疾病保险还值得买吗?

星熠重大疾病保险12月底就要下架了,那它还值得买吗?我们先来分析一下这款产品的优缺点:

1、优点

(1)31岁前重疾保额高,能赔180%保额

如果在31岁前首次确诊重疾,一共可以获赔180%保额,也就是你买30万保额,可以一次性赔54万。

(2)高发轻/中症覆盖广,获赔概率高

只有1项高发轻症不保,覆盖其他11种高发轻/中症。

(3)可选责任丰富且实用

可以自由选择附加少儿特疾、少儿罕见病额外赔,适合为儿童投保,保障更全面;另外还可以附加心脑血管额外赔和癌症额外赔,保障力度更强大。

(4)投保灵活

这款产品支持投保至70岁/80岁/终身,可满足不同保障期限需求的人。

2、缺点

(1)最高保额有限制

这款产品最高只能买到44万保额,对于高保额需求的人不太友好。

我们一般建议,买重疾险最好30万起步,一线城市最好买50万起步,如果还有预算的,越高越好,但是这款产品保额略显不足。

(2)保费贵

因为自带身故责任,所以它的保费要比市面上其他高性价比的产品贵。

总的来说,星熠重大疾病保险的保障还是比较全面的,表现也是中规中矩。最大的不足就是最高保额限制和保费贵,如果你都能接受,也是可以买的。

如果想要买到性价比更高的产品,可以多对比,还有其他很多产品值得选择。

最后,如果你对重疾险还有相关疑问?可以点击下方图片进行咨询,深蓝君免费为您提供1对1的服务。

免责说明:以上内容为江南app官方下载苹果 意见,仅供参考;如涉及到产品信息及赔付条件,以保险公司最新产品条件具体约定内容及承保政策为准。
相关文章
复星保德信星熠重疾险怎么样?重疾能额外赔80%?真的有这么好吗?
星熠重疾险是复星保德信于最近上线的一款产品。这款产品最大的亮点在于,60岁前首次确诊重疾能额外赔80
2021-09-10
1370
复星保德信星无忧重疾险怎么样?
复星保德信近期推出了一款线下的重疾险——星无忧重疾险。这款产品是保障终身的重疾险,可以选择附加重疾多
2019-07-24
3007
复星保德信的星慧医疗险保障怎么样?值得买吗?
星慧医疗险是复星保德信出的一款百万医疗险,从官网上下载的条款来看,产品的基本的保障都有,也并没有什么
2019-06-25
2438
复星保德信星守护医疗险怎么样?多少钱?
复星保德信近期推出了一款医疗险,叫做星守护医疗险。星守护医疗险这款产品保障还行,可以附加特需医疗,但
2019-10-10
2888
复星保德信金钟罩
2018-07-09
3998
复星联合健康保险一见倾星重大疾病保险怎么样?靠谱吗?
复星联合健康保险公司最近有一款重疾险赠险——一见倾星重大疾病保险,虽然是免费的赠险,但也有投保要求和
2018-09-30
4136
复星保德信星无忧2020重疾险怎么样?升级了哪些内容?
近日,复星保德信对星无忧重疾险产品进行了升级。升级后的星无忧2020扩展了特疾护理关爱金关爱金责任,
2020-05-07
2262
复星保德信星宝贝少儿年金保险收益怎么样?值得入手吗?
普通人的一生,避免不了要翻越教育成长、结婚买房、看病养老这几座大山。无论是哪一座大山,经济的支出是必
2021-07-19
2018
复星联合星如意重大疾病保险(安晟福)怎么样?有没有坑?
复星联合星如意重大疾病保险,又叫安晟福,是复星联合健康保险公司推出的一款终身重疾险。深蓝君仔细看了条
2018-10-08
4349
复星联合星康源重疾险怎么样?保障有多好?
星康源重疾险是复星联合健康保险公司最近推出的一款重疾险。这款重疾险可多次赔付,极早期恶性肿瘤可赔付3
2019-11-08
2763
热门产品榜
重疾险
意外险
医疗险
寿险
储蓄险
大力水手
核保友好、有机会享更优费率
80851
完美人生7号
女性特定疾病保障、癌症保障好
80542
达尔文11号
可选疾病额外赔、癌症/心脑血管
79523
超级玛丽13号
同种重疾二次赔、核保宽松
78451
i无忧3.0
大保司、核保宽松
69852
妈咪保贝爱常在
重疾保额高、恶性肿瘤赔付间隔短
68045
大黄蜂13号(旗舰版)
少儿特疾多次赔、重疾额外赔付高
67541
守卫者7号
重疾多次赔、可选纯重疾保障
67451
阿基米德
重疾补偿金、大公司品牌
65125
青云卫5号
重疾额外赔60%、少儿特疾赔付
63152
Baidu
map