很多人在买东西的时候,会先看牌子,因为品牌一定程度上代表了品质、服务,甚至你想成为怎样的人。
就像知名高跟鞋品牌jimmy choo的一句广告词,“每个女人一辈子至少有一双jimmy choo”,让穿上这双高跟鞋的女人,变成穿梭在欲望都市的“时髦精”。
买保险也一样,很多人买保险,先看它背后的保险公司,再考虑买不买它的产品。
今天我们就以热门的“小郎中中药保险”为例,验证一下:买保险,是看保险公司,还是看保障。
主要内容如下:
小郎中中药保险,是众安保险旗下的产品。
众安保险,全称众安在线财产保险股份有限公司,成立于2013年,总部位于上海,是国内首家互联网保险公司。
基本信息如下:
公司性质:民营财险;
注册资本:14.69亿;
理赔服务电话:1010-9955;
综合偿付能力充足率:555.39% 核心偿付能力充足率:555.39%(2019年第三季度)。
众安保险2019年保费收入146.35亿,在财险公司中排名11。
作为国内首家互联网保险公司,众安在近几年发展非常迅猛,旗下代表性的尊享e生医疗险、好医保医疗险系列,销量极高,坊间成为“国民医保”。
总的来说,众安保险非常靠谱,各项指标都符合规定,经营状况也很好,大家不用担心会出现“倒闭”、“能赔不赔”的情况。
了解完小郎中中药保险背后的“品牌”,我们再说说它的理赔流程。
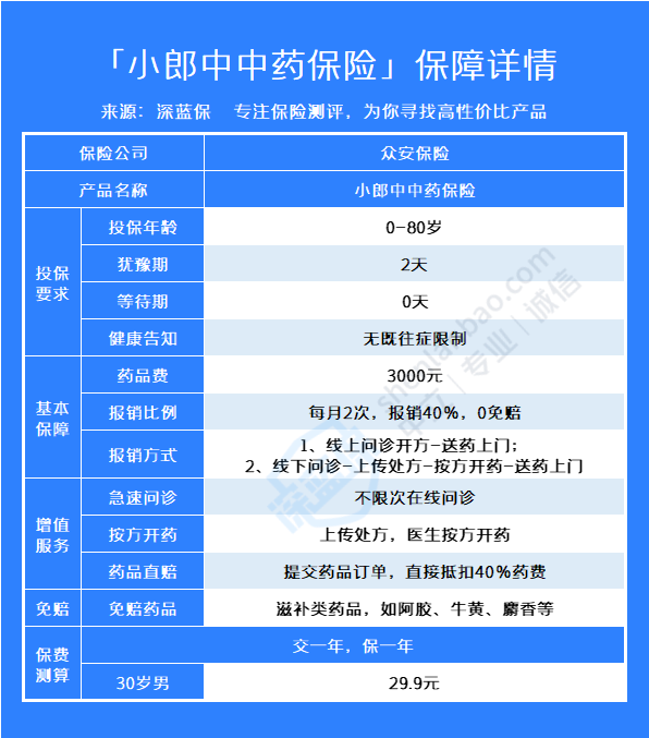
我将它的保障整理如下:

可以看到,小郎中中药保险是支持网上理赔的,我也将它的理赔方式和大家讲讲。
如果在指定互联网医院“海南小鹿中医互联网医院”就医,步骤如下:
①:新建就诊人信息,提交问诊单;
②:医生问诊、开方;
③:确认购药;
④:保司直接报销,只要付60%的钱。
如果去线下正规医院就诊,按方开药,步骤如下:
①:在上传处方前需提交信息资料;
②:医生审方、开方;
③:确认处方;
④:保司直接报销,只要付60%的钱。
下单的中药,可以根据你的服药习惯,免费压成片、冲剂,也可以加费制成药膏、药散。而且药品满80包邮,由顺丰配送,最快1天内送到家门口,非常方便。
小郎中中药保险,是一款性价比很高的产品,无论男女老少、身体素质好坏,只要你有因病服中药的需求,就可以入手。每天只要8分钱,就可以给中药打6折,相当于一张无门槛的优惠券~没有套路,都是真心。
当然,如果没有按照要求理赔、或者买一些不正规的药品/滋补药品,是不能报销的。大家在理赔前要仔细看好步骤。