华泰财险近期上线了一款新的少儿重疾险——华泰一年期少儿重疾险2021。
这款产品是一年期产品,交一年保一年,投保年龄限制在0-17岁,专为未成年人打造,最低一年只要59元。
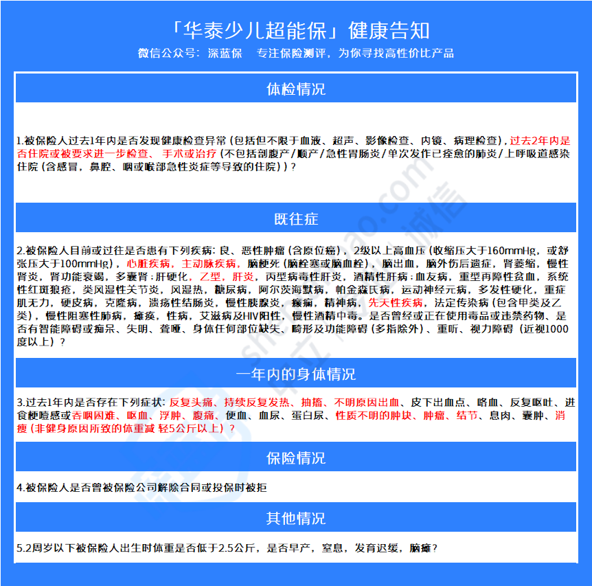
那么,华泰一年期少儿重疾险2021健康告知严不严格?一年期重疾险又适合谁买呢?专心君今天就和大家一起来探讨下。
主要内容如下:
专心君已经将这款产品的健康告知整理成了表格,如下:

可以看到,这款产品的健康告知一共就询问了5条,大家在购买时,一定要仔细阅读,对照自己的实际情况,我也用红色字体标出要特别注意的重要信息。
这款产品是支持人工核保的,如果上述有问题,可以试试人工核保。
同时,深蓝君在这里顺便也和大家讲一下在做健康告知时的一些方法。
在健康告知时,我们要做到有问有答,没问不答。
健康告知的一些时间节点也是有讲究的。
比如,如果问的是在规定时间内,也就是1年内有相关病史的话,是都需要告诉保险公司的,例如上面的健康告知第一条。
被保险人过去1年内是否发现健康检查异常,你只需要回答1年之内的情况,1年前检查异常的话,可以不用告诉。
还有一种时间跨度比较长的情况,如果问到:被保险人是否曾经住院接受治疗?在这种情况下,无论你是去年住院还是多少年前住院,都应该如实回答。
健康告知了解到这里,下面来简单回顾一下这款产品的保障内容,如下:

保障较为简单,只保障100种重疾和40种轻症,分别赔付100%保额和20%保额。
同时,赔付了轻症疾病之后,重疾保障依然有效。
举个例子:
U先生为小孩购买了华泰一年期少儿重疾险2021尊贵版,投保的第五个月后,小孩不幸因意外导致特定面积Ⅲ度烧伤,达到轻症赔付标准,保险公司赔付6万。投保后的第八个月,小孩有不幸确诊为白血病,达到重疾赔付标准,保险公司一次性赔付30万,U先生一共获得36万的赔付。
一年期重疾险相比较于长期重疾险来说,价格较为便宜,往往一年几百块就能买到几十万的保额。
但是一年期重疾险并不是适合所有人购买,正是因为便宜,专心君认为适合买一年期重疾险的人群有以下几类:
刚毕业上班的年轻人:刚上班的年轻人手里没有多少预算,可以先买份一年期保险过渡,等收入高一些再增加长期保险或者增加保额。
已买好保险,想加保:如果已买长期保险,如果觉得保额不够,可以用一年期保险来增加保额。
首次买保险:试错成本低,即便买的产品不合适,也不会有多少损失。
总的来说,华泰一年期少儿重疾险2021保障不算太全面,市面上还有很多其他的优秀少儿重疾险选择。
在配置保险时,一定要先把大人的保障配置齐全,再去准备孩子的,千万不要本末倒置。
89254
78451
69852
68785
67541
67451
65182
63152
62512
60321