这年头,看病难,在外地看病,更是难上加难。像这些朋友:
在 A 地工作,被派到 B 地常驻的上班族。
跟随子女到外地生活,或帮忙带孩子的老漂一族。
这些人群 一旦生病,就会因为没有当地社保,而多花不少钱。甚至有人为了少花钱,拖到回老家再去看病。
其实,只要办理异地就医备案就能解决这个问题。今天我们就来聊聊异地就医的话题,相信能帮助到有需要的人。
主要内容包括:
不办异地就医,损失很大!
轻松四步,搞定异地就医备案!
异地就医,报销费用怎么算?
很多朋友不太了解异地就医,其实在生活中很常见,简单来说,就是参保地和就医地不一样。
我们以身边同事的真实案例,来给大家解释一下:
陈阿姨从老家南昌,来深圳帮忙带孩子,后来因宫颈癌在深圳就医,像这种只有老家南昌的医保,却在外地看病,就叫异地就医。
对于这种情况,大家一定要提前做好就医备案,因为能报销更多医疗费。我们以陈阿姨为例,做了个备案和没有备案的对比:

显而易见,如果提前办理备案,不仅能少花钱,还更方便!
日常生活中,异地就医非常普遍,建议以下几类人群要重点关注:
外来就业:比如在深圳就业或创业,但户口在老家,生病后回到老家就医方便照护。
长居外地:老人跟随子女生活,或帮忙带孙子;上班族被派去外地常驻等。
临时就医:去外地旅游或出差时,突发疾病需要紧急就医。
异地安置:达到法定退休年龄的本市参保人,在市外长期居住。
如果你是上述人群之一,要怎么办理备案呢?我们接着往下看!
目前,办理异地就医备案的渠道有很多,比如 当地医保局公众号或官网、小程序、打电话(区号 + 12333)、医保局柜台……
其实可以分为线上和线下办理,我们分别来看:
我们以更方便的小程序为例,来看看如何备案。
步骤 1:搜索 “国家异地就医备案” 小程序

步骤 2:确定当地是否开通网上备案
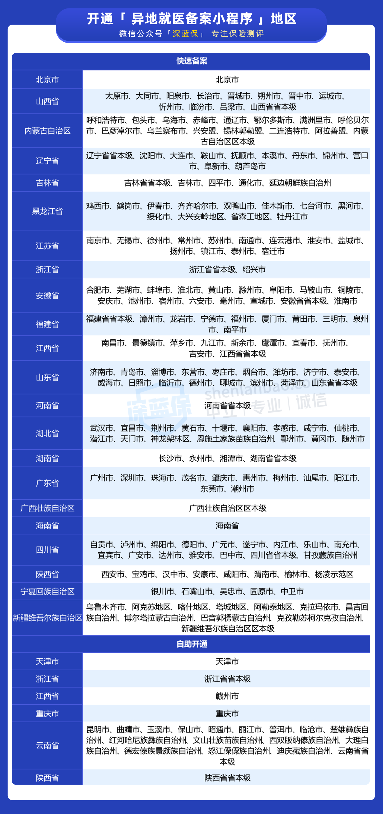
目前在小程序上,已经有 26 个省级地区,221 个地区能线上办理备案。分为两种方式:
快速备案:人工审核,一般 2 - 3 天完成。
自助开通:自动审核,立即生效。
为了方便大家查看,我们挨个整理成下表:

(以上地区指参保地)
如果你那里还没开通,你也可以通过 当地医保局官网 或 公众号 备案,具体可以拨打社保局电话:区号 + 12333 咨询。
步骤 3:确定就医医院
只有纳入了 异地直接结算网络 的医院,异地就医时才能刷医保卡结算,那么该如何确定呢?
登录 “国家医保服务平台”(fuwu.nhsa.gov.cn),无论你是 住院还是看门诊,都能查到支持异地结算的医院。

目前大部分三甲医院都纳入了异地结算网络,非常方便。
这里也再多说一句,大家去外地治病都怕麻烦,为了保险起见,建议再次致电要去的医院,最后确认下是否支持结算。
因为万一医院信息没有及时更新,不支持异地结算,到时候就要自己先垫付,然后再回老家报销,会很麻烦。
步骤 4:申请备案
打开 “国家异地就医备案” 小程序,点击 “快速备案”,如实填写信息,给自己或家人备案都可以。

但要注意,目前小程序只能 跨省就医备案,如果你是省内跨市就医,可以登录当地医保局官网操作。
我们以深圳为例:

网上备案目前还不完善,部分地区只能去 医保局柜台 办理。不同人群,需要的材料一般也不同。
不过要提醒下大家,如果你是异地长期居住人员,比如跟随子女到外地生活的老人,最好办个居住证,一般备案都要提供。
此外,无论是线上还是线下备案,大家都可以查询是否有备案记录,以防没有备案成功。
你可以上 国家医保服务平台 查看,具体如下图:

如果你还是不放心,也可拨打社保电话:区号 + 12333 查询。
备案成功后,切记带上社保卡,到时就能直接异地报销了。
去外地看病报销,会和在本地看病有所不同,具体能报销多少,和你的 参保地 以及 就医地 有关。
参保地就是你缴纳社保的地方;就医地就是你要去看病的地方。
举个例子:
比如在深圳工作,去北京看病,那深圳就是参保地,北京算作就医地。具体报销规则如下:
报销比例是多少:以深圳(参保地)的政策为准。
哪些费用能报销:以北京(就医地)的医保目录范围为准。
由于异地就医的报销,会涉及到两个地方的政策,大家所处的地区都不一样,如果想详细了解,可以拨打社保电话:区号 + 12333 咨询。
另外,如果你去外地看门诊,之前很多地方都没法直接报销,不过现在也有了很大变化。
目前已经有了 27 个省市,支持普通门诊跨省结算,如果开通了上面的异地就医备案,一般门诊异地就医也会自动开通。
比如去外地出差的朋友,突然生病要在外地看门诊,那么就会需要用到这个功能。
关于异地就医,我们也整理了几个常见问题,希望能帮助到大家。
最好在住院前就办理好备案,否则可能会影响报销。
像广州,如果在入院后才申请备案,那么在备案前发生的医疗费用,是不能报销的,当然也会有部分城市例外。
总之如果你要去外地的话,我们建议 最好还是提前做好备案,减少后续不必要的麻烦。
另外,像外地突发车祸、旅游突发疾病等,大部分城市都支持 “先救治,后报销” ,不需要提前备案,少部分地区需要临时电话报备,大家注意下就好。
一旦申请异地就医,那么你的社保就只能在外地用了。
比如小张从广州去北京看病,办理了异地就医,那么医保只能报销在北京的看病费,如果回到广州看病就不能报了。
一般办理异地就医时,会让你选择就医期限,比如半年、1年等,假如小张中途要回广州看病,该怎么办呢?
其实申请撤销备案就好了,像广州通过 “广州12345” 小程序,就能在线撤销,而有的城市则要去医保局办理(比如广东湛江),大家可以拨打 区号 + 12333 咨询。
可能很多人不懂啥是异地转诊,给大家举个例子:
比如小张在广州住院,限于当地医疗条件,需要转院到北京治疗,这就属于异地转诊。
如果医生开具了转诊证明的话,那么不用自己另外备案,就能直接享受异地就医待遇。
但各地医保政策不同,为保险起见,建议大家还是咨询社保局。
新农合也是社保,可以申请异地就医。
过去很多农民都是交的新农合,不一定有社保卡,如果没有的话,可以去当地医保局办一张,到时异地就医就能直接报销了。
很多女性朋友在外地工作,但为了方便坐月子,会选择回老家生孩子。
比如在深圳工作,然后回长沙老家生孩子。
那到时候生孩子的费用,能通过异地就医来报销吗?
通常是不可以的,只能拿着医疗单据,回到你的工作地(比如回深圳),通过生育险来报销。
关于生育险,我们之前也有详细分析,感兴趣可以点击这里查看>>>《生育险怎么报销?2021最新生育险全攻略!》
为了能切实帮助到大家,我们花了非常多时间查找资料。
异地就医也许现在用不到,但也建议大家先收藏,以后有可能会用到,或者也可以分享给身边的亲人朋友。
最后,如果你在买保险时遇到什么问题,或是不知道买哪个产品,可以点击下方预约1对1保险规划服务,深蓝保给你提供专业的建议。