从双减政策一出,在线教育行业遭遇重大打击,
再到x大破产,泡沫碎了一地,很多购房者一边还房贷,另外一边无法交房;
除此之外,还有深受疫情影响的餐饮旅游,都在不断紧缩;
打工人人人自危,被裁员工到底出路在哪?
之前也有听一个段子,
运营都去做了微商,
程序员都去开了滴滴,
普通人都送起了外卖
幸运er则做起了博主,开启了自由职业
...
普通人的路并不好走。
同时,我们也有提醒各位,在一边寻求工作,谋求生计时,也别忘记了缴纳社保。
社保的作用很多,在你人生中生病住院、工作入职、结婚生娃、买房买车、退休等某个时刻,你总要用到。

同时,如果你已经没有上班,也不要放弃你的社保。你完全可以以灵活就业方式进行缴纳。
灵活就业或者没有工作的朋友,也想要社保的保障,可以有两种选择:
以灵活就业身份交职工社保:一般包括职工医保和职工养老,这两个享受的待遇和上班族是一样的。
交居民社保:包括居民医保和居民养老两种,一年交一次,费用也不贵,看病能按相应比例报销医疗费,交满一定年限也能领养老金。
可以看到,自己交社保,无论是选择以灵活就业身份交职工社保,还是交居民社保,一般都只能交医疗保险和养老保险,没有生育、失业和工伤保险。
不过部分地方也有例外,像北京以灵活就业身份还能交失业保险;在广东,灵活就业的朋友还可以交工伤保险。
那么,这两种交社保的方式,到底哪种更好?这个问题,我们之前也详细分析过。
总结来说,居民社保花费少,待遇也相对差一些;而以灵活就业身份交职工社保,虽然交的钱多一些,但整体待遇会更好,不仅交满一定年限可享受终身医保待遇,还能领更多养老金。
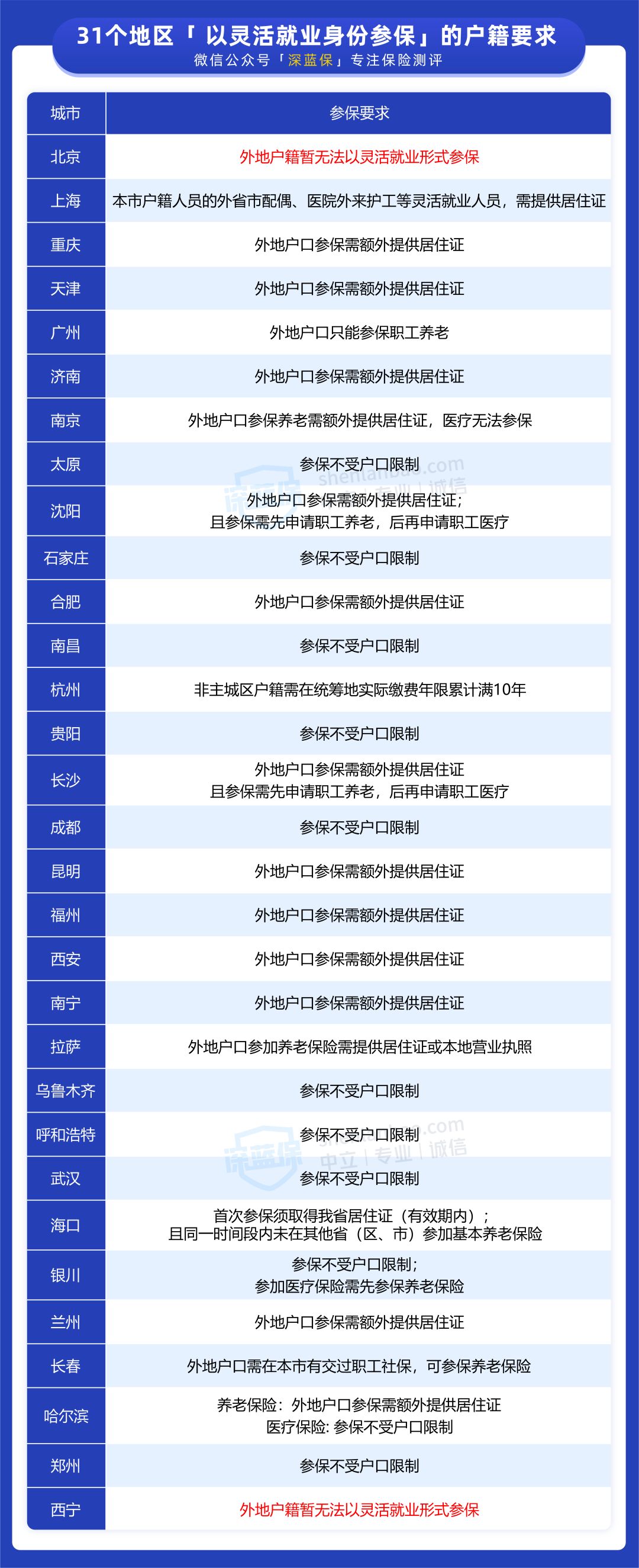
顺便提醒下大家,如果你也想以灵活就业身份交职工社保,要特别注意所在城市是否有户籍限制,目前还有些城市不支持外地户口以灵活就业身份参加社保。
为了方便大家了解,我们梳理出了 31 个地区对灵活就业身份参加社保的户籍要求:

如果上图没有你所在的城市,大家也可以登录当地社保局官网或拨打社保热线(区号+12333)咨询。
总而言之,如果想要更好的保障,各项要求也符合,那大家就可以果断选择以灵活就业方式交社保。
以灵活就业方式交职工社保,具体的交费规则,我们也给大家总结了下:
以灵活就业身份交职工医保:通常每月交固定数额,交满一定年限(15~30 年)后,就能终身享受医保报销待遇。
以灵活就业身份交职工养老:自由选择交费基数(大多数城市的交费基数,都是当地平均工资的 60%~300%)和年限,通常每月按基数的 20% 来交,交满 15 年就能领养老金。
交费基数,也就是交费档次,比如当地月平均工资是 6000,你按最低档 60% 来交,那每个月的交费基数就是:6000 × 60% = 3600 元,在这基础上乘以 20%,实际交费 720 元。
可以看到,医保费用是固定的,大家直接交就好;但是养老保险要自己选择交费基数和年限,这可影响到以后能领多少养老金。
具体怎么交才能领取更多养老金?
先来给大家看看灵活就业交职工养老,养老金的计算公式:

公式比较复杂,重点看红框部分,自己交入个人账户的钱、交费年限都和领多少养老金密切相关。
总结来说,交费基数越高、交的年限越久,退休后每月领到的养老金也会更多。
那不同的交费基数、交费年限,退休后领的养老金差距到底有多大?
以 35 岁的小宋为例,当地社会平均工资为 6000 元:
按照 60% 的交费档次,每个月交的养老保险为:6000 × 60% × 20% = 720 元
按照 100% 的交费档次,每个月的交的养老保险为:6000 × 100% × 20% = 1200 元
选择不同交费档次、交费时间,退休后分别能领多少养老金,我们也计算了下:

(注:假设社平工资不涨,以上数据根据国家社保测算平台得出,仅供参考)
直接说结论:
按 60% 档次交 15 年养老保险,退休后领的养老金最少;而按 100% 档次交 25 年,会比同样档次只交 15 年每年多领 7200 块,10 年下来就是 7 万多,这还不算每年的社平工资涨幅。
因此,如果你想退休后领更多的养老金,直接交高档次,并且尽量延长交费年限准没错。
想要以灵活就业的方式交社保,通常要经过两个步骤:
在当地政务官网或社保局等机构进行参保登记;
审核通过后,每月可直接在政府官网或通过手机支付宝、微信等进行交费。
拿外地户籍也能以灵活就业身份交社保的深圳为例,给大家看看具体操作流程:
▎个人首次申请以灵活就业人员交社保


▎登记成功后,每月用手机交社保




各地办理流程大同小异,如果没有列举到你所在的城市,大家也可以去社保局官网或者拨打12333了解具体政策。
很多人都不知道,国家还推出了一项社保福利:个人以灵活就业身份交社保,还能领取几千到几万的灵活就业补贴。
我们以北上广深四个城市为例,给大家看看哪些人能领?具体能领多少钱?

目前大部分地方都有灵活就业补贴,只是补贴的额度不太一样。
如果满足领取条件,就可以抓紧时间申请领取补贴了!具体的申请流程,我们也做了整理,大家可以参考下:

各地灵活就业补贴政策略有不同,想知道更具体的信息,大家可以咨询当地社保热线 12333。
最后,来解答几个灵活就业交社保的热门问题,供大家参考。
目前国家对灵活就业人员的退休年龄并无统一规定,一般为男性满 60 岁,女性满 55 岁。
一些地区对符合当地政策规定的特殊人群还有优惠政策,满 50 岁就可以退休。
比如广东省,以灵活就业身份交社保的女性,如果之前没有以职工身份交过社保,退休年龄为 55 岁;曾以职工身份交过养老保险且 50 岁时不在管理技术岗位工作的,50 岁就可以退休。
在山东,灵活就业的女性年满 55 岁可办理退休;如果之前在县以上集体企业工作,并且以职工身份参保满 10 年,也可以申请 50 岁退休。
各地的优惠政策、对应人群都不一样,大家要是想详细了解,可以登录当地政务网或者拨打 12333 社保热线。
挂靠交社保不符合国家规定,存在很大的风险,不建议大家这样做。具体有 3 个原因:
交的费用更多:除了自己承担全部的五险费用外,每月还要额外支付手续费,一年下来也要不少钱。
挂靠公司不靠谱:个人和挂靠公司不存在真实的劳动关系,一旦挂靠单位跑路或者倒闭,不仅没了保障,交社保的钱可能也会打水漂。
可能面临牢狱之灾:假如真的通过挂靠公司骗取了生育、工伤等社保待遇,一旦被查处,会被处以 2~5 倍的罚款,数额巨大的甚至会有牢狱之灾。
综上,任何情况下,我们都不推荐大家挂靠公司交社保。
如何让 2 亿灵活就业群体没有后顾之忧,是今年两会的热点问题。
最新的政府工作报告中就提到,将会完善灵活就业社会保障政策,推进职业伤害保障试点。
这意味着,更多的灵活就业者,比如外卖骑手、群众演员等,也有机会得到工伤保险的保障。
我们也相信,随着社会的发展,对灵活就业人群的保障越来越完善,灵活就业的朋友将来也会更有信心和底气。
最后,如果你对于以上提到的社保缴纳问题,或者是对于保险有其他不懂的问题,都可以点击下方预约1对1咨询,会有专业人员给您解答。