真享福两全型重疾险,是中美合资公司——招商信诺推出的一款互联网产品。
这款产品的亮点是附加健康服务、身故赔付保额、满80岁生存返还保费。
虽然我一直提倡,买重疾险,优先选择纯消费型的重疾险,性价比较高。
但事无绝对,任何一种产品,都自有他的市场,今天,就来测评一下这款两全型重疾险。
顺便聊一聊,这种返还型的重疾险,适合什么人买?
主要内容如下:
招商信诺,是一家什么公司?
真享福两全型重疾险,保障怎么样?
真享福两全型重疾险,健康告知怎样?谁可以买?
真享福两全型重疾险,性价比如何?
真享福两全型重疾险,适合什么人买?
招商信诺,全名为招商信诺人寿保险有限公司,主要股东为招商银行股份有限公司和信诺健康人寿保险公司,是一家中美合资公司。

招商信诺官网截图
公司总部设立在深圳,注册资本为28亿,在全国许多地方都有分支机构。
也许有读者会有疑虑,合资的保险公司靠谱吗?
在这里,我给大家一个安心,只要是在我国合法注册成立的保险公司,都是受我国银保监会监督的,都可放心投保。
从招商信诺官网查询到的监管评价信息来看,招商信诺的偿付能力和风险综合评级都是达标的。
还是那句话,买保险,首要还是看产品适不适合自己,其次才是看公司。
那么,招商信诺推出的这款两全型重疾险,保障如何呢?
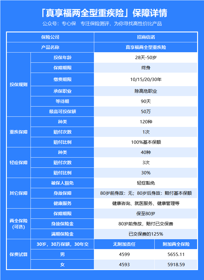
老规矩,先上图~

这款产品的投保年龄为28天-50岁,涵盖少儿到中年人群,保障期限为终身,是一款终身重疾险。
缴费期限有10、15、20和30年可选,不过需要注意的是,40岁以上投保,就不能选30年交了。
除部分高危职业从业者之外,1-6类职业都可投保,算是对高危职业比较友好了。
等待期为90天,现在市面上许多重疾险的等待期都是180天,90天算是比较有竞争力的。
最高可投保额为50万,但有以下限制:
0-40周岁,最高可投保额为50万,在招商信诺重疾风险保额限额为60万;
41-50周岁,最高可投保额30万,在招商信诺重疾风险保额限额为36万。
招商信诺真享福两全型重疾险的疾病保障分为重疾保障和轻症保障。
重疾保障120种,赔付一次;轻症保障40种,赔付3次,间隔期1年,赔付比例为30%。
对重疾险比较了解的朋友,想必发现了一个问题——这款产品没有中症保障。
另外,我整理了这款产品的高发轻中症保障情况,也不算全面。
当然了,不同群体的高发轻中症不同,投保的时候根据自己的情况选择即可。
除了重疾和轻症保障之外,真享福还有被保人豁免,即确诊轻症后,豁免后期保费,保障仍然有效。
身故保障,是指被保险人在80周岁的保单周年日之后身故,且此前为给付过重疾保险金,则按照基本保额,赔付身故保险金。
如果是在80周岁的保单周年日之前身故,且未投保附加险,那么保险公司不承担给付保险金的责任。
真享福两全型重疾险,还有一个增值服务——健康服务。
具体分为健康咨询和就医服务:
健康咨询
包括就医和药品咨询服务、第二诊疗意见服务和病案管理咨询服务。
就医服务
包括门诊预约服务、住院或手术协调服务。
家里有人患病的就知道,很多时候,我们面临的不仅是没钱救治,还有对医疗系统的不熟悉,以及医疗资源不足的问题。
知名医院的专家号,经常是一号难求,有钱也未必能排上。
如果这时候有人能给自己提供一点帮助,无疑是雪中送炭的。
但有一说一,买重疾险,主要目的是为了转移不幸罹患重疾带来的经济损失,因此,保障范围、保额,才是最重要的。
健康服务只是锦上添花,重点还是要看保障适不适合自己。
身故保险金
如果被保险人身故,身故保险金为以下两项之和:
1.本附加合同累计已支付的保险费;
2.本附加合同基本保险金额、保险费的已交费期数和交费方式系数的乘积。
本附加合同自被保险人身故时起效力终止。
如果按照主合同的约定已经给付或应当给付重大疾病保险金,则保险公司不再承担给付本附加合同身故保险金的责任,本附加合同终止且不退还本附加合同的现金价值。
看不懂没关系,翻译成人话:就是被保险人80岁前身故,且保险公司未给付主合同的重疾保险金,那么返还已交保费。
满期保险金
如果被保险人在本附加合同保险期间届满时仍然生存,满期保险金为以下两项之和乘以125%:
1.本附加合同累计已支付的保险费;
2.本附加合同基本保险金额、保险费的已交费期数和交费方式系数的乘积。
本附加合同自保险期间届满时起效力终止。
如果我们按照主合同的约定已经给付或应当给付重大疾病保险金,则我们不再承担给付本附加合同满期保险金的责任,本附加合同终止且我们不退还本附加合同的现金价值。
翻译:被保险人满80岁未身故,且保险公司未给付主合同的重疾保险金,那么给付已交保费的125%,主合同仍然有效。
有病赔钱,没病返钱,这是返还型重疾险最吸引人的地方。
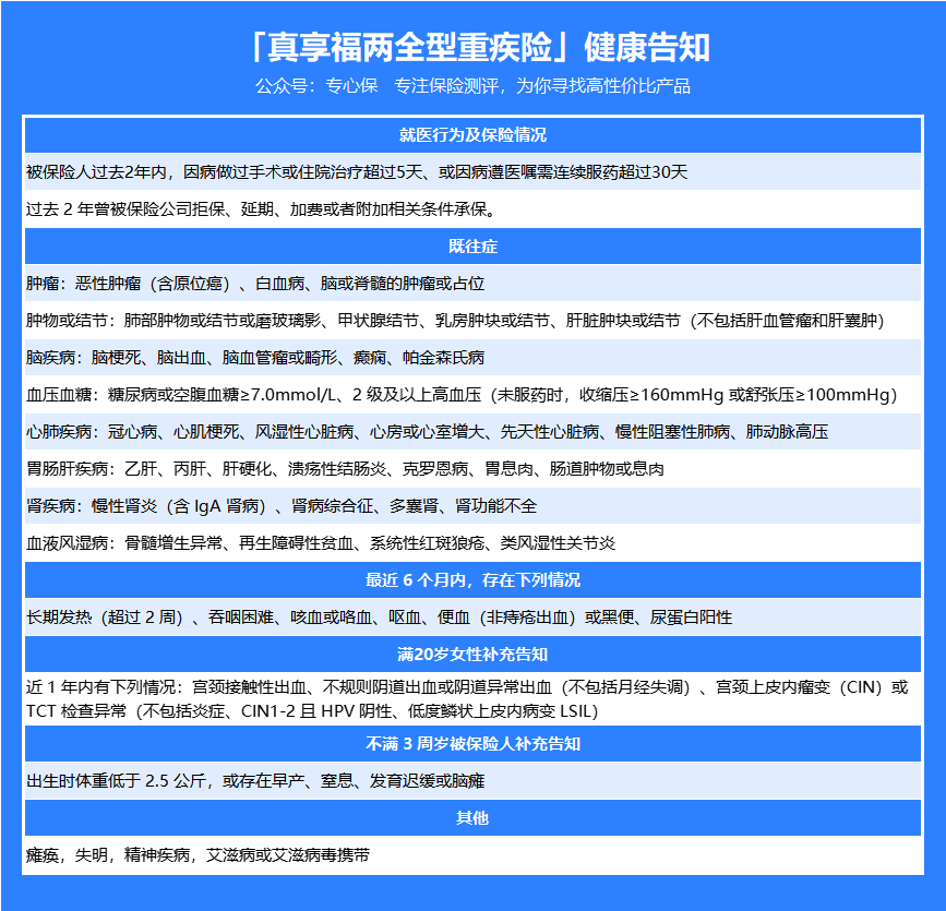
买重疾,健康告知是道坎,真享福两全型重疾险的健康告知,我给大家整理成一张表格:

具体以投保页面为准
健康告知关系到出险后的理赔,一定要逐字阅读,有问必答,如实告知。
我也给大家整理了以下几个重点:
就医行为及保险情况:过去2年内,有没有做过手术、住院超过5天或连续服药超过30天;
既往症:有无肿瘤、肿物或结节、脑疾病、血糖血压异常、心肺疾病、胃肠肝疾病、肾疾病或血液风湿病病史;
最近6个月内:有没有长期发热、吞咽困难、咳血、呕血、便血等情况。
除此之外,满20岁女性、不满3周岁的宝宝还会问询一些其它的情况。
除了问询一些健康情况之外,真享福两全型重疾险也列出了一些可以正常投保这款产品的情况,我同样给大家整理成表格:

如果不符合健康告知,也不在正常承保情况中,那么基本上是很难投保这款产品的了。
当然了,不同产品的健康告知不同,即便这款产品不适合,也不用灰心,多留意健康告知较宽松的产品,总能找到适合自己的。
由于互联网产品中,两全型重疾险比较少见,我选取了两款可附加身故保障的重疾险,和真享福两全型重疾险对比一下性价比:

从上表可以看出,比起吉瑞保和达尔文6号,真享福的性价比没有竞争力。
如果不附加两全保险的话,它的价格会比吉瑞保和达尔文6号低一点。
但是,它缺乏中症保障、80岁前身故无赔付责任,是它的硬伤。
当然,它并非一无是处,承诺提供健康服务,附加两全险的话满期或身故可返还保费,这些都是它的优点。
综上所述,这款产品的优缺点如下:
对4-6类职业从业人员友好;
等待期短,仅为90天;
有身故保障,可附加两全保险;
承诺提供健康服务。
缺乏中症保障,保障不全面;
80岁前身故,不承担给付身故保险金责任;
性价比没有竞争力。
综上所述,如果看重保障全面、性价比高的话,那么不建议投保这款产品,可以考虑其它产品,如达尔文6号;
如果看重满期返还、健康服务的话,且预算充足的话,可以考虑这款产品。
但是由于它的疾病保障不是很充足,我还是建议,再投保一份消费型重疾险作为补充保障。
以上,就是本期江南官方app下载最新版 的全部内容啦。
如果你在买保险时遇到了什么问题,或是想了解自己适合哪款产品的话,欢迎点击下方预约咨询,会有专业规划师为你1对1解答。