最近来增额终身寿险大火,兼具稳定性、收益性和安全性的这类产品越来越受到关注。
不过最近收到风,有不少产品可能即将退出历史舞台。
所以,今天大师姐给大家推荐一款增额终身寿险产品——百年人寿鑫越人生终身寿险。
这款增额终身寿的保额每年会按3.7%的利率进行增值,保至终身,收益还算可观。
下面,让我们一起来看下这款产品是否值得买?
主要内容如下:
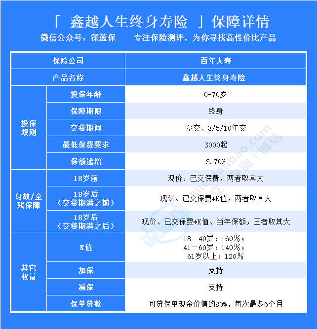
鑫越人生终身寿险保障内容
鑫越人生终身寿险收益如何?
增额终身寿的特点
老规矩,我们通过一张表格来看看鑫越人生终身寿险的保障内容:

可以看到,这款产品保障身故和全残,投保门槛低,3000元即可入手,每年的保额可以按3.7%的复利进行增值,还能支持加保、减保、及保单贷款。
下面,我们再来看看鑫越人生终身寿险收益如何?
百年鑫越人生终身寿险的保额每年会按3.7%的利率进行增值,只要人活着,保额就能一直增长下去。
不过需要注意的是:保额以3.7%利率增值≠收益以3.7%利率增值,各位千万别搞错。
保额对应的现金价值,才是我们能够拿到手的钱。
下面,大师姐就给大家具体举一个案例,看看在人生的不同年龄阶段,收益有多少,我们拿到手到底有多少钱?
如: 30岁X先生,买了一份鑫越人生终身寿险,每年投入10万元,共投入3年,对应基本保额为21.56万。
具体收益如下:
可以看到,X先生在第7年才可以保单现金价值超过已支付保费,与市面上一些产品相比,保单现金价值超过已支付保费时间较慢,在60岁时已支付保费已经翻了2倍多,在80岁时身故,如果退保可以拿到158万在手里。

另外,百年鑫越人生终身寿险除了身故时能赔付,还有更灵活的方式,当教育金或者养老金,这些是通过减保去实现,举例如下:
当教育金: 比如孩子 18 岁上大学时,可以取出一笔钱当作学费。当养老金: 自己年老时钱不够用,可以每年取出一笔钱当作生活费。……
这些都是前期通过退保部分保额把钱取出来,如果选择减保对应的现金价值也会相应减少。
最后,我们再来了解一下增额终身寿险的特点,看看它到底适不适合我们。
现金价值是增额终身寿险的核心,灵活性也体现在现金价值上。
我们随时可以通过减少部分保额来领取一笔资金,相当于拿出部分现金价值,剩余现金价值继续复利增长。
这笔钱可以用于自己养老、子女教育金、婚嫁金。
在买增额终身寿险时,我们就可以看到今后每年的保单现金价值,保险现金价值有多少,则代表我们拿到手能有多少钱。
所以,收益高不高,收益是否符合我们预期,在购买时我们就可以看到,而且一旦合同确定 ,则锁定利率不变,问答可靠。
增额终身寿险可通过减保的方式实现养老金规划,但不同于养老年金,活多久领多久,增额终身寿险的现金价值领取没有次数、额度限制,可以随时领取。
但是,很有可能出现还未到老年,保单现金价值就被提前支取完的情况。
其实,买增额终身寿险不仅仅是看产品,最优先考虑的就是这类产品到底是否适合自己?
大师姐的建议是:
如果你想要拥有稳定的现金流,可以随时支取,推荐增额终身寿险,但要注意过度支取会导致产品现金提前透支。
最后,如果你在买保险时遇到什么问题,或是不知道买哪个产品,可以点击下方预约1对1保险规划服务,深蓝保给你提供专业的建议。