对于很多意识不强的老年人来说,等到快退休了可能才会考虑到养老金的问题,比如社会养老保险缴纳;
那么对于没有连续缴纳养老保险的老年人,一次性买养老保险划算吗?可以选择一次性交养老保险吗?
这篇文章为你解答。
主要内容如下:
老年人一次性买养老保险划算吗?
老年人的养老保险怎么买合适?
总结
按照我国的社保规则,只要缴满15年社保,那么退休后就可以领取相应的养老金。
但每个人都能在退休前缴满15年社保吗?答案是不确定的,特别是对于很多在老家的老年人来说,由于社保意识不强,很可能没有缴纳养老保险。
那么等到临近退休,可以选择一次性买养老保险吗?
一般来说,社会养老保险分为居民养老保险和职工养老保险。
如果家里的老人购买的是职工养老保险,没有缴纳满15年,想要补交的话,可能会比较麻烦一些。
我们研究了各地的社保政策后发现,职工养老保险补交的条件有以下 3 种:

(具体以当地政策为准)
这三种情况应该怎么办理,接下来我们详细分析一下。
1、 已经交了 10 年社保,办理延长缴费
到了退休年龄的时候,已经交了 10 年以上,但是不满 15 年的,可以直接到社保局办理延长缴费,大部分地区支持再交 5 年。
现在,国家法定退休年龄规定男性职工是 60 岁,女干部 55 岁,女工人 50 岁。
延长缴费意味着到了退休年龄后,你可以继续交 5 年社保,直到交够 15 年再去办理退休,领取养老金。
如果你曾经在外地交过社保,比如老家在广州,外派到上海工作 3 年,可以通过社保转移合并异地的缴费年限。
没有交满 10 年 的人,应该怎么办呢?
2、 没交满 10 年,有机会补交
如果你因为换工作、在家带娃等原因,没有交满 10 年,但在2011 年7月前就开始交社保,也可以考虑一次性补交。
2011 年 7 月《社会保险法》开始实施,大部分地区规定,在这之前参保的人,到了退休年龄后,延续缴纳满 5 年后,可以一次性补交。
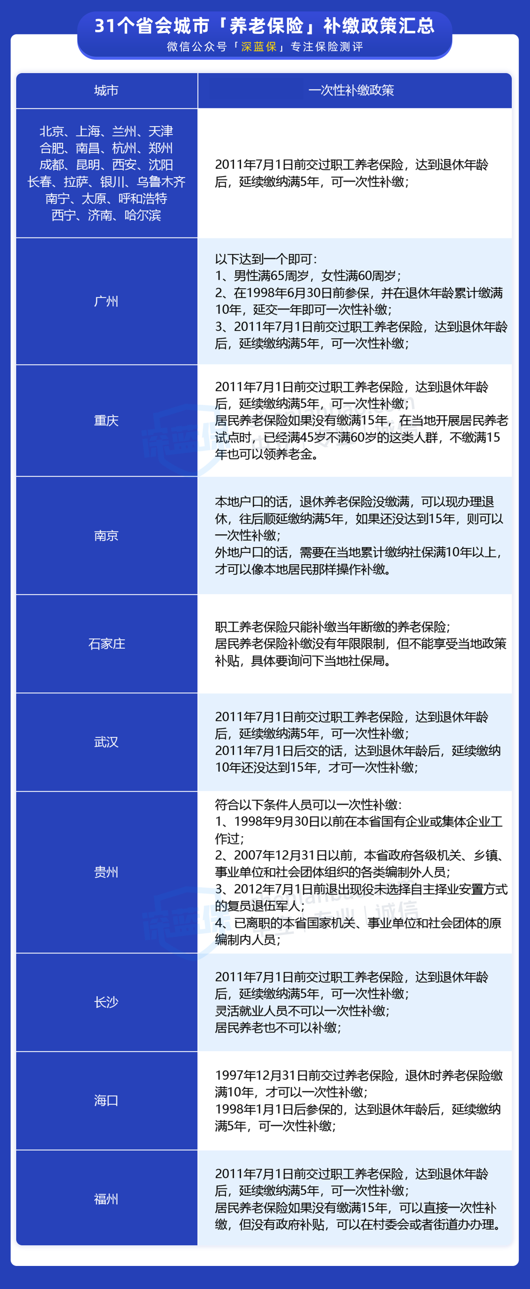
我们也整理了全国 31 个城市养老保险补交的政策,供大家参考:
由于各地政策存在差异,如果你想了解更多,可以拨打全国社保热线:区号 + 12333。
这里也要提醒一下大家,一次性补交职工养老保险,要交的费用高,而且还会收取滞纳金。
举个例子:
深圳 65 岁的李大爷要一次性补交 5 年养老保险,按每月 7000 块的缴费基数算,加上 1000 多的滞纳金,合计要补交 9 万多块。
虽然要花一大笔钱,但是退休以后每个月都能拿到养老金,能补交的话一定要补交。
3、补交也不能交满 15 年,转居民养老保险
最近几年才开始交社保,离交够 15 年还差 10 年以上,延长缴费后也无法拿到养老金。
如果退休后想每个月能拿到养老金,可以转交居民养老保险,一次性交满 15年。
多数情况下,居民养老金到手的钱会比职工养老金少。不过,退休后至少能领钱。
这是因为职工养老保险交得多,退休时到手的钱会更多。
总体来说,如果说是买不了职工养老保险,一次性买居民养老保险也还是很划算的,毕竟这笔养老金是老人最基础的养老保障。
我们曾收到很多朋友的提问:家里的老人的养老金只够在老家紧巴巴地过日子,如果想让他们晚年过得更宽裕,能不能为他们配置一些养老年金险呢?
养老年金险属于储蓄型保险,一般是前期投入一笔钱,在退休后可以领钱,有些年金险产品还支持退休后入住养老社区,如太平人寿的e养添年养老年金。
不过,如果父母已经六十多了,购买养老年金就不太划算了。
因为年金险的收益一般要好几年才能体现出来,而且要是哪天急需用钱,提前退保也会有损失。
对于实在想帮父母“多领”一些养老金的朋友,我们也有一个思路供大家参考:
我们给自己买一份增额终身寿,收益同样固定,还可以自由选择领取时间和额度,比如10 年后领取,领出来的钱可以补贴给父母养老,以后也可以自己养老。
这里也给大家整理目前市面上收益不错的增额终身寿榜单,如下:
简单分析下:
上面两款产品有投保地区要求,如果你买不了的话,可以考虑下全国都能买的利盈盈。
相比线上的其它同类型产品,它属于收益率比较优秀的一款。
以“40 岁女性,每年交 10 万,分 3 年交”为例,60 岁时它的收益率有 3.28%,80 岁时达到了 3.393%。
虽然比起前几款产品低一些,但胜在没有地区要求。毕竟收益率高低固然重要,但也要能买才行。
详细的产品分析,可以点击这篇查看:《1000元占坑!增额终身寿测评来了,钱放这儿很稳健》
“父母在,人生尚有来处;父母去,人生只剩归途”。
建议作为子女的我们,都能趁早为家里的老人规划好养老生活,让父母在退休后过上一个安稳的晚年生活。
以上就是“老年人一次性买养老保险划算吗”的主要内容,如果你对于养老保险有其他疑问,或者想要了解养老方案规划的话,可以点击下方预约咨询,让专业规划师为您解答。