鸡蛋不要放在同一个篮子里,我们进行养老规划时也是如此,现在很多人除了普通的存款养老,还会购买年金保险来存养老钱。
最近就有一位朋友咨询深蓝君平安出的富赢金生年金保险怎么样?听说收益很高?
其实年金保险的收益不是表面看这么简单,今天深蓝君就来曝光一下“富赢金生年金保险”的真实收益,看它是不是真有这么好~
本文主要内容如下:
富赢金生年金保险保障怎么样?
富赢金生年金保险收益高吗?
总结
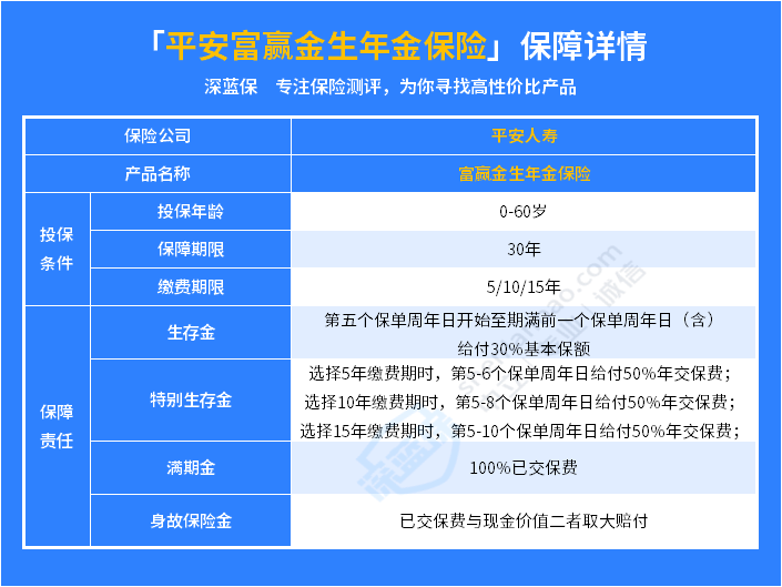
还是老规矩,我们先来看富赢金生年金保险的保障图:

可以看到,富赢金生年金保险是一款保障期为30年的年金险,它的保障还是挺丰富的,一共有“4金”,下面我们逐一展开来分析一下:
在投保后的第5个保单周年日开始给付生存金,保障期间,只要被保人一直活着,每年保险公司就会发放30%的基本保额作为生存金,一直发放到保障期满前的一个保单周年日。
简单的来说就是,如果你30岁投保富赢金生年金保险,那在35~59岁期间每年可以领到30%的基本保额。
市面上大多数产品可能只有生存金,而富赢金生年金保险还有一个特别生存金。
它的特别生存金具体的金额根据我们选择的缴费期限、年交保费不同,也会有所差别,具体大家可以参考上面保障图的数据。
下面深蓝君就简单举个例子:
以30岁时选择5年交,每年交5万投保平安富赢金生年金保险为例,在35岁和36岁时,我们都可以拿到1笔2.5万的资金,一共可以领到5万元;
满期金简单的来说就是只要被保人一直活到了保障期满,保险公司就会直接打给他一笔钱,合同也随之终止。
平安富赢金生年金保险的保障期限是30年,投保后到保障期满,保险公司就会把已交过的保费返还给被保人,也就是说,中间领到的生存金和特别生存金就是净收益了。
如果在保障期内不幸身亡,平安富赢金生年金保险还可以赔付身故保险金,会在已交保费和保单的现金价值中取最高的一个金额,赔付给被保人的家人。
整体而言,富赢金生年金保险的保障是比较全面的,那它的收益会跟它的保障一样好吗?下面我们详细分析一下。
我们在上文分析到富赢金生年金保险的保障是挺不错的,可能不少朋友都觉得这产品还真挺香的。
其实年金险我们除了看保障之外,还要着重看一下它的实际收益。
下面我们以30岁的蓝先生,每年交64044元,交10年,保额3万为例,一起来看看它的真实收益表现如何:

可以看到,蓝先生一共能领到993528元,减去已交的保费之后,真实收益是35.3万元,长期收益率是2.40%。
交了三十多万,经过了30年的增值,最后纯收益只有35万左右。
目前市面上很多年金保险到90岁时的irr最高能到4%左右,相比而言,富赢金生年金保险的收益略微有点逊色了。
如果大家更倾向于高收益的年金保险,深蓝君在下文也有列出了目前市面上比较热门的年金保险,感兴趣的朋友可以继续往下看。
其实现在市场上还有很多收益表现不错的年金保险,深蓝君也把几款值得推荐的年金保险整理在以下表格中,一起来看看它们的表现如何:

根据上表,下面我们直接说结论:
养多多3号有两个版本,计划一保证领取10年,计划二保证领取20年。
其中计划一的后期收益比较高,以"30 岁男性,每年交 10 万,交 10 年,60 岁开始领取"为例,60岁后,每年能领15.8万左右,80 岁时的IRR收益率能达到 3.96%,在这几款产品中它的收益表现是最佳的。
计划二的整体收益虽然比计划一略低一些,但是它保证领取20年,保证领取的养老金就更多。
乐养多年金险最大的亮点就是终身都有现金价值,无论你什么时候退保都有钱拿。
而且乐养多的后期收益相当不错,以"30 岁男性,每年交 10 万,交 10 年,60 岁开始领取"为例,90岁的irr能去到4.14%左右,很适合长寿老人。
目前市面上大多数年金险都有一定的投保地区要求,比如乐养多只在广东售卖,别的地方想买也买不了。
而金盈年年是没有投保地区限制的,无论你在全国各地哪个地方都有机会投保。
而且金盈年年在保费达到一定规模之后,可以选择入住中高端的养老社区,享受舒适的养老环境,真正实现安享晚年。
当然,你想了解更多年金险产品,多家对比,看哪款才适合自己,也可以点击查看最新版《年金险榜单》。
总的来说,富赢金生年金保险的保障还是不错的,但是它的保障期只有30年,而且收益相比市面上很多产品来说是占下风的。
如果大家追求更高的收益,深蓝君建议可以看看上面推荐的几款年金险。
不过每个人的需求不一样,年龄、身体条件、经济情况也大不相同,如果你想定制专属的长期资产规划方案,也可以点击下方的小卡片,预约专业的老师为您做一个专属的规划。