.jpeg)
这几年来,相信大家比较明显的感受是世事无常,有太多的不确定性。
不少人的储蓄意识越来越强烈,想为以后提早留条后路。
而增额终身寿险就是不少人的热门选择。
那么什么是增额终身寿险,增额终身寿险的优点有哪些,值得买吗?
想知道有关增额终身寿险更多详情,不妨接着往下看。
内容要点如下:
什么是增额终身寿险?增额终身寿险的优点有哪些?
增额终身寿险如何挑选?
增额终身寿险产品推荐
写在最后
增额终身寿险可以这样理解,“增额”即保额能增长,“终身”即能保障终身,“寿险”即身故了会赔付一笔。
增额终身寿险的优点主要如下:
1、安全性高
我们投入了多少钱,到时能获得多少收益,都是提前写在合同中,受到法律的保护。
此外,我们的保单受到《保险法》的保护,可以保障我们的保单权益不受损。
也不用太担心承保公司出事了,保单的权益会不会受影响,如果真的遇上了,会由银保监会指定其它保险公司来承接我们的保单,保单的权益继续有效。
2、收益复利递增,锁定长期收益
增额终身寿险的收益每年按一定的利率复利递增,目前根据银保监会规定的标准,最高不超过3.5%,时间越长,收益越高。
3、领取灵活性高
增额终身寿险的灵活性较高,如果想要用钱了,就可以通过保单贷款或是减保取现的方式,灵活领取一笔钱。
这笔钱如何用取决于你自己,可以用来作为个人养老金或是孩子的教育支出等。
目前市面上领取比较灵活的产品规则是每次减保不超过基本保额的20%,无次数限制。
总的来看,增额终身寿险的优点不仅有收益安全稳定,还有锁定长期收益,收益复利递增的特点。
接下来,再来看看增额终身寿险怎么买,可以关注以下几个方面:
1、现金价值高不高
不同产品,现金价值并不同,现金价值整体越高的产品,收益也越高,也有机会领到更多的钱。
挑选产品,可以看在相同的投保条件下,谁的现金价值更高一点。
2、减保灵不灵活
减保越灵活的产品,领钱越方便,需要用钱了,就可以通过减保取现的方式领到钱。
目前市面上减保较为灵活的产品减保规则是减保时不超过投保时基本保额的20%,其次是不超过减保前基本保额的20%,大家选产品时可以留意产品的减保规则。
3、增值服务如何
不少增额终身寿险都有入住养老社区、对接信托等较为实用的增值服务,大家在选产品时可以根据需要选择合适的增值服务。
总的来说,挑选增额终身寿险产品主要是看产品的现金价值高不高以及减保灵不灵活,此外,还需要结合自己的预算及实际需求去考虑。
想知道有哪些产品值得买的,可以接着往下看。
经过筛选,深蓝君选出了以下这款保障和收益都还不错的产品供大家参考选择。
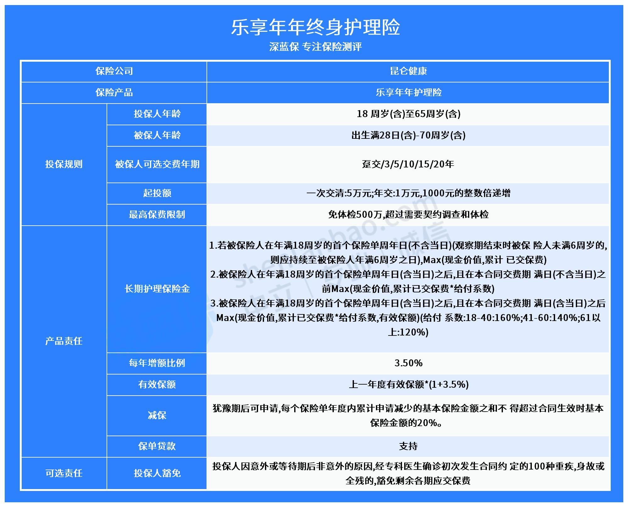
如下是产品的保障图: 乐享年年投保年龄最高是70岁,不仅有身故保障,还有长期护理保险金。
接下来,我们再来看看这款产品有什么亮点。
1、 可投保年龄范围较广
最高可投保年龄是70岁,可覆盖较广的人群。
2、 有长期护理保险金
有了这项保障,若是被保人哪天失能了,丧失自理能力,比如不能走路或是不能吃饭,就有机会获赔一笔保险金。
老年人失能的发生率较高,若是遇上了,需要有一笔长期护理费,而有了长期护理保险金,就可以帮忙承担一笔治疗费用。
3、 有保费豁免功能
乐享年年若是被保人与投保人不是同一人,如果投保人哪天不幸身故了,剩下未交的保费就可以豁免,被保人继续享有保单的所有权益。
想了解更多产品详情,可以点击下方卡片:
了解完乐享年年的保障后,我们再来看看这款产品的收益如何。 如上表,以30岁女性,年交5万,交5年为例。
到了第9年,保单账户中的现金价值开始超过所交保费,收益开始体现。
到了投保人60岁,保单的现金价值是保费的2倍多,收益率达到了3.470%,这时候如果到了退休年龄,如果有补充养老金的需求,就可以通过减保取现的方式来满足。
当然也可以不领取,继续放在里面增值,等到了80岁,保单的现金价值达到保费的5倍多,收益率又达到了3.487%。
乐享年年的收益是目前市面上收益较高的产品,处在增额寿险产品中第一梯队。
综合来看,乐享年年的保障和收益都比较不错,值得考虑。
增额终身寿险凭借其自身收益安全稳定,锁定长期收益的优点,适合不想承担收益风险,想长期稳定储蓄增值的人群,还可以灵活取用,满足多样化的用钱需求。
当然,除了储蓄类保险,我们还应优先考虑保障疾病、意外等保障型保险先。
最后,看完以上内容,如果你还有其它疑问的,可以点击下方卡片进行咨询~