
作为收益第一梯队的增额终身寿险产品,乐享年年又有新福利了。
只要乐享年年的总保费达到50万以上,就可以附加万能账户——金银花长期护理保险万能型。
万能账户类似于“余额宝”,可以把主险的收益存进去进行二次增值,也可以自己另外追加。
那么金银花长期护理保险万能型表现怎么样,可靠吗,值得附加吗?
接下来,就随深蓝君来一起看看吧。
如下是金银花长期护理保险万能型的产品形态: 金银花长期护理保险万能型有如下的优势:
1、保底结算利率高达3%
目前万能账户的保底结算利率最高是3%,而金银花长期护理保险万能型的保底结算利率高达3%,意味着无论如何都有3%的保底收益。
2、首次存钱会收取手续费2%
金银花长期护理保险金万能型首次存钱进账户中会收取2%的手续费,不过,由于万能账户满5年后会有持续奖励,会返还首次存钱的1%手续费,那么最终该万能账户就是收取1%的手续费。
若是被保人因疾病身故了,或是失能丧失自理能力了,符合条件了,就有机会获赔一笔保险金。
此外,如果在保险期满,即被保人生存到70岁,就有机会获赔一笔健康关爱保险金。
当然,这款产品也有以下不足:
1、只支持趸交且不支持追加
金银花长期护理保险万能型只支持一次性存钱到账户中,如果后续想要再加钱进去是不支持的。
所以,如果想要存钱需要先想清楚自己想要投入多少钱。
2、领钱前几年需要收的手续费较多
金银花长期护理保险万能型领钱的前5年都需要收手续费,第一年、第二年分别需要收取5%、4%的手续费,手续费较高。
所以,如果不想被收手续费的,前5年可以先不领钱。
接下来,再来看看金银花长期护理保险万能型的收益如何。
如下,以30岁男性,趸交50万,保至70岁,为例: 如上表,该男性扣除手续费1万后,实际进入账户的是49万元。
假设以3%的保底利率来算,到了69岁,账户的资金总价值是152万多,是最初账户资金的3倍多。
总的来说,金银花长期护理保险万能型还是不错的,保底利率高,达3%,此外,还有疾病身故和护理保障。
那么,买万能账户不能单独看万能账户本身,还需要考虑和它搭配的主险好不好,收益高不高,主险的收益往往能高出万能账户较多。
接下来,就来看看金银花长期护理保险万能型的主险乐享年年保障怎么样,收益高不高。
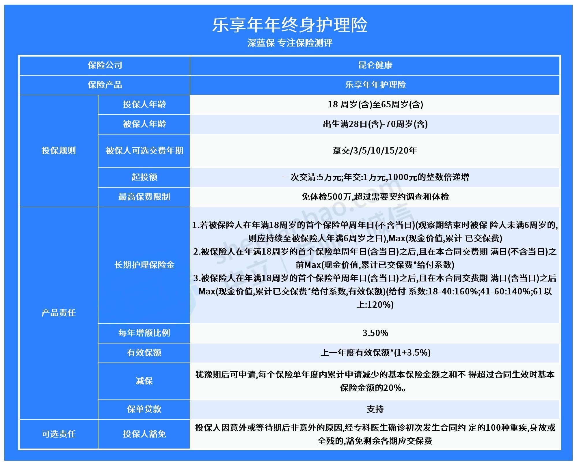
如下是乐享年年的保障图: 乐享年年保障较为全面,最高65岁可投保,不仅有身故保障,还有长期护理保险金,还支持减保和保单贷款。
这款产品亮点主要如下:
1、有长期护理保险金
有了这项保障,若是被保人哪天失能了,丧失自理能力,比如不能走路或是不能吃饭,就有机会获赔一笔保险金。
老年人失能的发生率较高,若是遇上了,需要有一笔长期护理费,而有了长期护理保险金,就可以帮忙承担一笔治疗费用。
2、支持减保和保单贷款
保单生效期间,若是需要用钱了,就可以通过减保取现的方式灵活取用钱,满足多样的用钱需求。
如果遇到需要资金周转的情况了,也可以通过保单贷款的方式借到一笔钱,解决资金紧缺问题。
3、可选投保人豁免
如果是家长给小孩投保,要是哪天家长不幸身故了,后续未交完的保费就可以不用再交,小孩继续享有保单的保障。
想了解更多产品详情,可以点击下方卡片:
接下来,再来看看乐享年年的收益如何: 如上表,以30岁女性,年交5万,交5年为例。
到了第9年,保单账户中的现金价值开始超过所交保费,收益开始体现。
到了投保人60岁,保单的现金价值是保费的2倍多,收益率达到了3.470%,这时候如果到了退休年龄,如果有补充养老金的需求,就可以通过减保取现的方式来满足。
当然也可以不领取,继续放在里面增值,等到了80岁,保单的现金价值达到保费的5倍多,收益率又达到了3.487%。
乐享年年的收益是目前市面上收益较高的产品,处在增额寿险产品中第一梯队。
综合来看,乐享年年的保障和收益都比较不错,值得考虑。
金银花长期护理保险万能型是一款收益不错的万能账户,而它的主险乐享年年更加优秀,保障不错,兼具身故和护理保障,收益也是排在第一梯队,是一款不错的增额终身寿产品,值得考虑。
最后,看完以上内容,如果你对金银花长期护理保险万能型还有疑问的,可以点击下方卡片进行咨询~