从“一年期的医疗险”到如今可以“保证续保20年”,百万医疗险产品从不停下更新迭代的脚步。
今天为大家测评的这款泰康泰享年年医疗保险就可以保证续保20年,最高有800万的保额,一上线就受到很多朋友的关注。
那泰康泰享年年医疗保险保障到底如何呢?下面我们就一起来掀开它的“真面目”。
本文主要内容如下:
泰康泰享年年医疗保险,保障怎么样?
泰康泰享年年医疗保险,值得购买吗?
总结
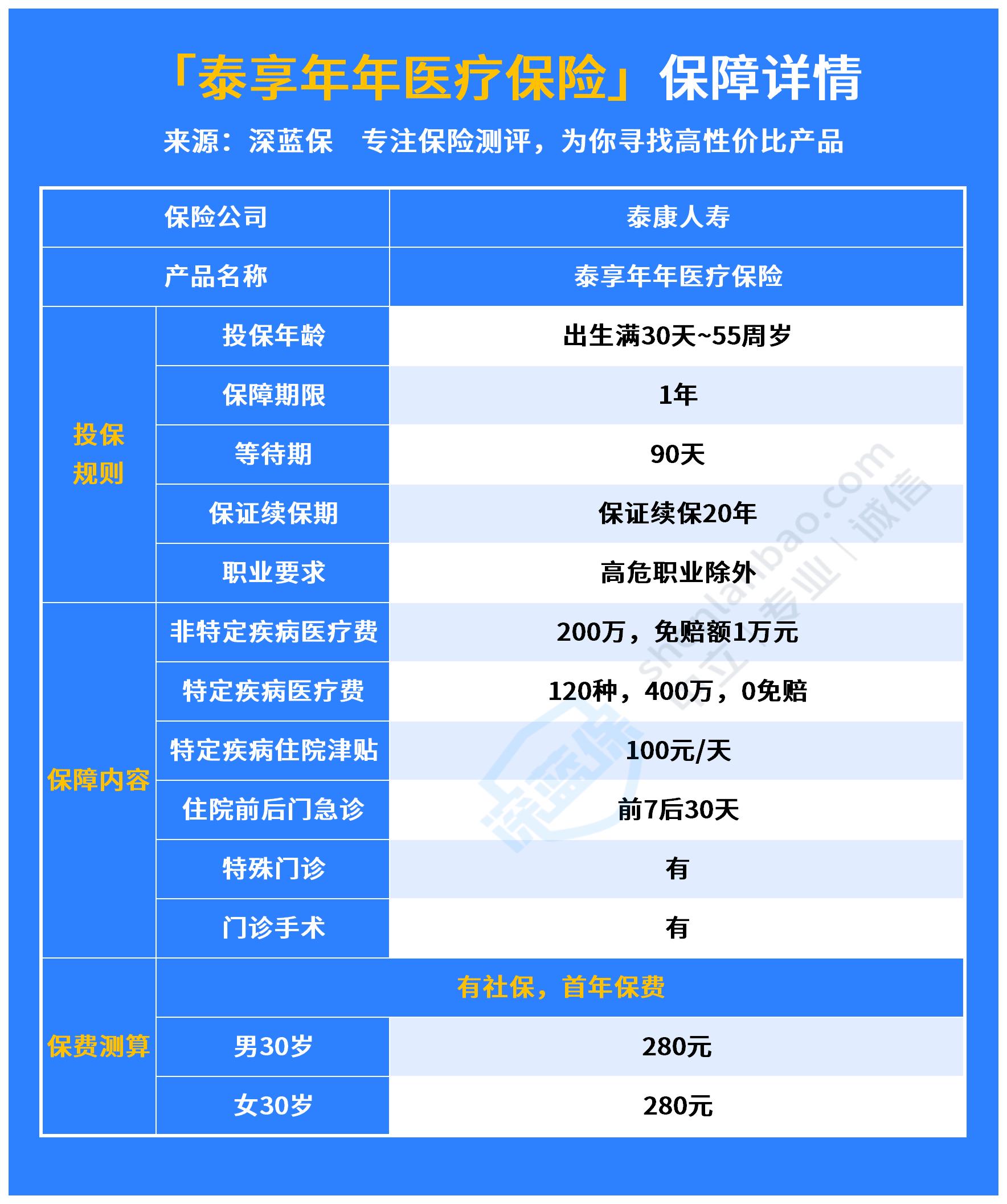
还是老规矩,我们先来看看泰康泰享年年医疗保险的保障内容:

可以看到,泰康泰享年年医疗保险可以为除了高危职业以外,符合健康告知的人群提供相应的医疗保障。
它的整体保障还是比较齐全的,包含了一般医疗、特疾住院、特殊门诊,还有特疾住院津贴等等。
下面我们来详细分析一下泰康泰享年年医疗保险的各项保障特色:
泰康泰享年年医疗保险支持出生满30天~55周岁的人群投保,保障期限为1年,但是可以保证续保20年。
这个20年保证续保期是目前百万医疗险中最长的,投保之后,在20年内都不用担心因产品停售、健康情况或者是历史理赔而被拒保。
不过需要注意,保证续保期长的产品,等待期也会就一些,泰康泰享年年医疗保险是有90天等待期的。
泰康泰享年年医疗保险的保障内容包含了特定疾病和非特定疾病。
其中特定疾病一共有120种,保额为400万,而且还是0免赔。
除此之外,还有特定疾病住院津贴,可以赔付100元/天,不过需要注意,这个住院津贴一年最多只能给付180天,在保证续保期间累计不可以超过360天。
在非特定疾病方面,有200万的医疗保额,设置了1万元的免赔额。
在特定疾病和非特定疾病保障上,均有包含住院医疗、特殊门诊和住院前后门急诊保障。
整体而言,泰康泰享年年医疗保险的保障是比较全面的,稍有不足的是,它欠缺了外购药保障和常见的增值服务,比如费用垫付等,如果增加了这些项目的话会对消费者更有利。
那泰康泰享年年医疗保险值得购买吗?这个问题我们在下文展开说说,一起往下看。
我们在上文详细分析了泰康泰享年年医疗保险的各项保障,这款产品整体保障是比较全面的,而且还保证续保20年。
那它值得我们投保吗?下面深蓝君选取了同样可以保证续保20年的王牌百万医疗险——蓝医保与泰康泰享年年医疗保险PK一下,看看哪款更好:

根据上表,下面我们直接说结论:
如果没有社保或追求特疾保障,可以选择泰康泰享年年医疗保险
泰康泰享年年医疗保险在给付比例上对没有社保的人群是比较友好的,如果你没有买过社保,用公费医疗方式就诊也可以按照100%的比例进行给付。
除此之外,泰康泰享年年医疗保险也很看重特疾保障,在特定疾病保障上,设置了400万的保额,而且还是0免赔额,还有100元/天的特定疾病住院津贴。
看重保障全面,追求综合性价比,可以选择蓝医保
同样是保证续保20年,蓝医保的保障会更为全面一些,除了基本的保障之外,还有外购药和质子重离子保障,都可以100%报销。
除此之外,蓝医保还有比较实用的增值服务,费用垫付和就医绿通。
而且蓝医保的价格也相当便宜,有社保,30岁的人群购买蓝医保首年的保费只要247元,综合性价比很高。
还是那句话,适合自己的才是最好的产品,大家可以根据自己的需求选择合适的百万医疗险。
当然,如果你想了解更多百万医疗险产品,多家对比,也可以点击查看《2023年百万医疗险榜单》。
百万医疗险是众多健康险中的网红产品,很多人买的第一份保险就是百万医疗险,毕竟一顿饭钱,就能买到上百万保额的医疗保障,非常划算。
我们今天测评的泰康泰享年年医疗保险整体保障很不错,特别注重特定疾病的保障,而且保证续保20年,如果看重特定疾病保障的朋友也可以考虑一下。
当然,如果你更看重性价比、想要保障更为全面的话,也可以看看上面推荐的蓝医保百万医疗险。
最后,如果你还不清楚自己适合哪一款百万医疗险,也可以点击下方卡片,预约专业的老师来为您做一个专属的医疗保障计划。