在保险市场上,增额终身寿险因为能够锁定长期利率,灵活支取现金价值,受到了不少用户的认可。
这次深蓝君带大家了解一下太平洋保险推出的长相伴臻享版的保险怎么样?并给大家分析增额终身寿险哪款好?
主要内容如下:
长相伴臻享版的保险值得买吗?
增额终身寿险哪款好?
写在最后
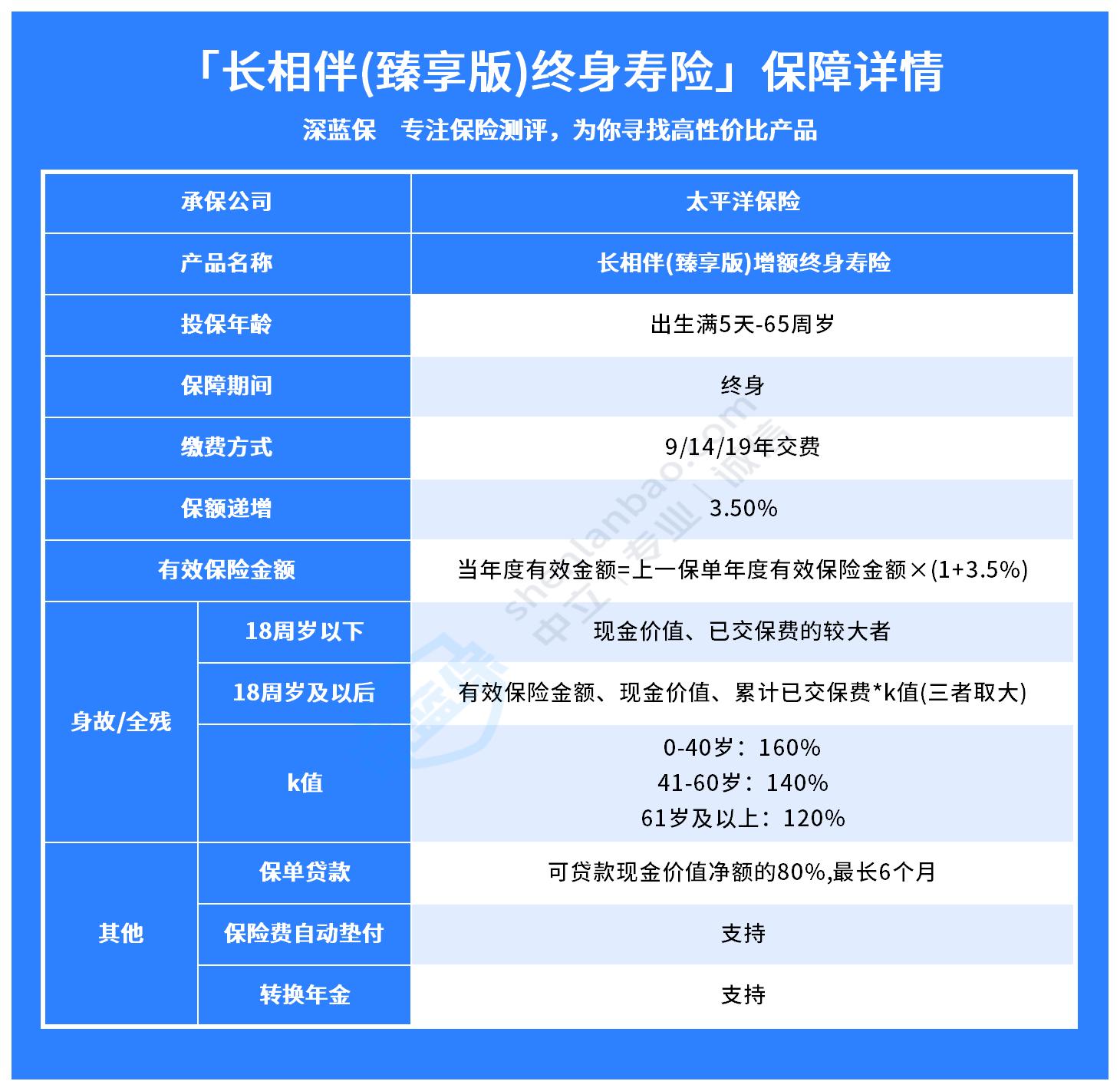
首先我们还是来看看长相伴臻享版的保险保障详情:

长相伴臻享版的保险最高支持65周岁的用户投保,最长支持分19年缴费,这个缴费期限,对于预算有限的用户来说更加友好。
如果预算有限的话,缴费方式分期越长越好,毕竟缴费期限越长,平均每年所需要缴纳的保费就更低,这样能够有效的缓解因为缴纳保费所带来的经济压力。
在投保了长相伴臻享版的保险后,保单的保额会根据每年3.5%进行复利增长,也就说随着持有保单时间变长,保单的保额就会越来越高,保障力度也会更强。
长相伴臻享版的保险保障包含了被保人的身故/全残,根据被保人身故时的年龄不同,保险公司会根据保险合同赔付对应的保险金。
另外,这款产品支持保单贷款、保费自动垫付以及转换年金三项权益。
1、保单贷款
如果在投保长相伴臻享版的保险之后,有需要用钱的话,可以通过向保险公司抵押保单贷款,通常可以贷款到保单现金价值的80%,不过每次贷款的时间不能超过6个月。
2、保费自动垫付
保费自动垫付指的就是,如果到了合同约定的时间,投保人没有如期缴纳保险费,并且保单现金价值足够的话,保险公司会自动用保单现金价值缴纳保费,这样保单会继续生效。
当保单的现金价值低于需缴纳保费,保险合同则是会终止。
3、年金转换权
可以通过像保险公司申请年金转换,主要有以下两种方法:
申请时,将部分或者全部的保险金转换成年金;
保险合同解除,将退还的现金价值全部或者部分转换成年金。
将保单的现金价值转换成年金保险的话,能够为自己以后的养老生活提供更加稳定的保障,到了合同约定的时间,就能定期从保险公司领取一笔保险金。
从投保条件以及保障方面,长相伴臻享版的保险表现只能说中规中矩,如今市面上也有很多投保条件宽松,保障全面的增额终身寿险可以选择,我们一起来看看:
深蓝君对比了市面上热度较高的增额终身寿险产品,为大家筛选出了几款更加优秀的产品,收益部分以30岁男性,分10年交,每年交10万为例,供大家参考:

这几款产品可以说各有长处,因为每个人在挑选增额终身寿险时的侧重点都是不同的,深蓝君建议可以这样选择:
1、如果看重收益
可以优先考虑金玉满堂2号,这款产品的收益相较于其它几款产品都会更高,到90岁的时候,现金价值能够达到667万,IRR为3.469%。
并且投保条件也非常宽松,最长支持分20年缴费,5000元起投,并且支持加保,资金灵活性也高。
另外昆仑健康推出的乐享年年的收益也属于同类产品当中的第一梯队,90岁的时候现金价值能够达到664.1万元,IRR为3.461%,相较于金玉满堂2号也只稍微低了一点。不过乐享年年最高支持70岁的用户投保,在投保年龄限制方面,比金玉满堂2号更加宽松。
2、如果身体健康状况不佳
大部分增额终身寿险都是需要健康告知的,对于一些身体健康状况不佳的用户来说,有可能会被拒保。
如果是身体健康状况不佳的用户,可以尝试黄金甲终身寿险,黄金甲终身寿险的健康告知只有三条,对于身体健康状况不佳的用户来说,也有机会正常投保。
增额终身寿险能起到的作用不仅仅是身故/全残保障,如果选择到适合自己的产品,还能通过增额终身寿险做到理财储蓄,资产隔离以及财富传承。
如果手上有一笔长期不会动用的闲钱,并且能够接受增额终身寿险的收益,那么就可以考虑投保啦。
以上就是今天深蓝君带给大家关于“长相伴臻享版的保险怎么样?增额终身寿险哪款好?”的全部内容。
表中信息较多,如果还是不确定哪款产品更加适合自己,可以点击下方卡片,预约免费的1对1咨询。