前阵子,延迟退休这件事又上了热搜,大家充满了养老焦虑,因此不少人开始曲线救国,选择通过购买储蓄险来挽救自己的养老事业。
今天深蓝君就来给大家介绍一款有着增额终身寿险高现价和灵活性特点的年金险产品。
那就是信泰如意鑫享养老年金保险!接下来,深蓝君就带大家来了解下这款产品~
主要内容:
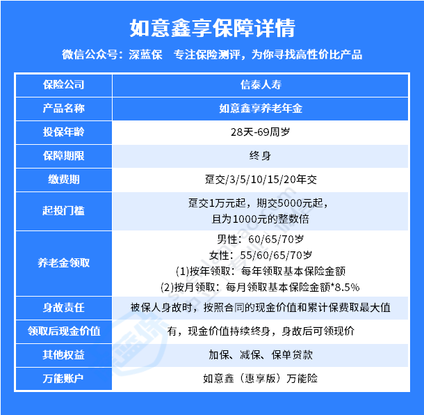
老规矩,我们先来看信泰如意鑫享养老年金保险的保障图:

看完了产品的保障图,我们主要来分析它的特点:
1、投保门槛低,5000元起投
信泰如意鑫享养老年金保险支持0~69周岁的人群投保,年交5000元起即可投保,并且有4个领取时间选,女性最早55岁即可领取养老金。
对于预算有限的朋友来说还是比较友好的。
2、支持加减保,减保无20%的限制
信泰如意鑫享养老年金保险支持加减保,预算有限的朋友可以先占坑,后期预算充足后再追加。
在保单生效满2年后,可申请加保,不过每年申请增加的保险金额不得超过基本保险金额的20%。
并且信泰如意鑫享养老年金保险的减保不限制金额和次数,每次减保的保费不得超过100元,减保后的最低保费不得低于1000元即可。
但有一点需要注意,信泰如意鑫享养老年金保险的加减保规则并没有写进保险条款里,而是在保全规则中,这也意味着未来可能会有一定的变动。
3、可附加万能账户,保底利率为3%
信泰如意鑫享养老年金保险还可附加保底利率3%,现行结算4.15%(2023.02)的如意鑫(惠享版)终身寿险(万能型)。
并且如意鑫(惠享版)终身寿险(万能型)的退保手续费低,前5年分别是3%/2%/1%/1%/1%,以后为0。
如果持续持有的话,在保单的第6个周年度起,则追加保险费之和的1%,作为保单持续奖金。
保障就说到这,重点来看下信泰如意鑫享的收益情况。
在第一部分,我们提到了信泰如意鑫享养老年金保险的减保灵活的特点,相比下来,不难发现,我们将信泰如意鑫享养老年金保险当做养老金来用的话,它的优势并不明显。
下面我们就以增额终身寿险的评判标准,来看看信泰如意鑫享养老年金保险的收益部分和灵活性。
.jpg)
以”30岁男性,交10年,每年交10万“为例,可以看到,在保单的第7年时,现价就超过已交保费了。
在60岁时,现金价值达到了229万元,比原先投入的多了129万元,达到了3.45%的收益率。
并且信泰如意鑫享养老年金保险的减保条件宽松,最低年交保费不低于1000元即可。
要知道现在增额终身寿险中,减保没有限制的产品相当稀缺。
比如:在相同的投保条件下,乐享年年在第10年时,保单的现价才超过已交的保费,并且在60岁时,收益率只达到了3.40%。
可见,信泰如意鑫享养老年金保险有着高现价、资金回笼快的特点,完全是一款披着年金外衣的增额终身寿。
在对比收益、资金回笼的速度后,如意鑫享排进增额终身寿险收益第一梯队是没有任何问题的。
但要与目前热销的年金险相比,它每年可领取的养老金会较低一些。
因此,信泰如意鑫享养老年金保险的保单超过已交保费的速度较快,但每年可领取的养老金较少,适合想买收益第一梯队,加减保灵活的增额终身寿险的人群。
这次上线的信泰如意鑫享养老年金保险,整体的表现还是不错的。
它保单现价超过已支付保费的速度比较快,仅需几年就可以看到有所收益。
并且信泰如意鑫享养老年金保险这款产品终身有现价,它的加减保规则灵活,还可附加保底利率3%的万能账户,着实惊艳。
综上所述,信泰如意鑫享养老年金保险是一款披着养老年金外衣的“增额寿”,比较适合既追求产品灵活和稳定的人群。
当然,市面上的理财险产品有很多,如果你想了解更多产品,可以点击下方,让深蓝君为你答疑解惑~
89254
78451
69852
68785
67541
67451
65182
63152
62512
60321