随着科技的进步,网购成为了人们生活中不可或缺的一部分。
在网上买保险已不是什么稀奇的事了,在网上动动手指就可以轻松快速完成投保。
但是很多人还是认为在网上买保险有风险,不知道在网上怎么买保险。
今天深蓝君凭借着多年从事保险行业的经验,给大家讲讲网上怎么买保险,我们要注意什么~
主要内容:
在网上买保险除了能够轻松投保外,其次就是网上保险的价格要比线下便宜一大截。
为此,很多人觉得"便宜没好货“,价格低保障肯定也好不到哪里去。
其实这种想法过于片面,网上买保险比线下便宜的原因,主要有以下这几点:
1、成本低
保险公司的成本除了基本的理赔外,还有各项额外的开支。
比如:某家知名的线下保险公司,该公司有几十万的代理人,每月要支付一笔数额不小的佣金。
除此之外,还有一些场地和广告的费用,宣传做得好的保险公司,花费在广告上的费用并不低,每年广告费就超百亿。
相比之下,网上的保险公司,没有代理费、广告等费用,自然产品的价格也就低一些。
2、价格竞争
很多产品一旦与互联网沾边,自然免不了一场价格战,保险也不例外。
比如目前热度较高的直播,一款产品如果你线上和线下的价格一致,消费者自然是不会买单的。
但如果在保证质量的同时,价格还能比线下低一大截,才可以在直播行业出人头地。
同样的道理,大部分的互联网保险公司,不像国寿等公司有较高的知名度,只能是用产品来说话,才可以打开市场。
综合以上这两点,相信大家也清楚了,为什么网上买保险比线下便宜那么多了吧。
那么在网上怎么买保险呢,下面深蓝君通过一个具体的案例,手把手教会你如何在网上投保~
在网上买保险,没有工作人员在一旁指导,那么在网上买保险要怎么做呢,才可能避免一些不必要的麻烦呢?
下面,我们以一款百万医疗险—蓝医保·长期医疗险为例,手把手教会大家如何投保:
1、了解产品保什么,不保什么
买保险的第一步就是清楚产品的保障内容,要清楚该产品保什么和不保什么,切忌盲目跟风购买。
一般在产品的介绍页面我们就可以看到产品的基本信息,比如保障详情、理赔案例等。
可以在保障详情中,了解到产品的保障范围等内容,如下图:

可以看到,这款蓝医保·长期医疗险保证续保20年,并且最高赔付800万元。
但光看产品的详情图是远远不够的,还要结合保险条款来确定其真实性。
一般在产品的底部就可以看到相关的保险条款,其中我们要重点留意《保险条款》《投保须知》这两部分。
2、看看自己是否能买
保险并不是你想买就能买的,一旦你的健康状况不过关的话,就算这款产品多适合你,你都无法购买。
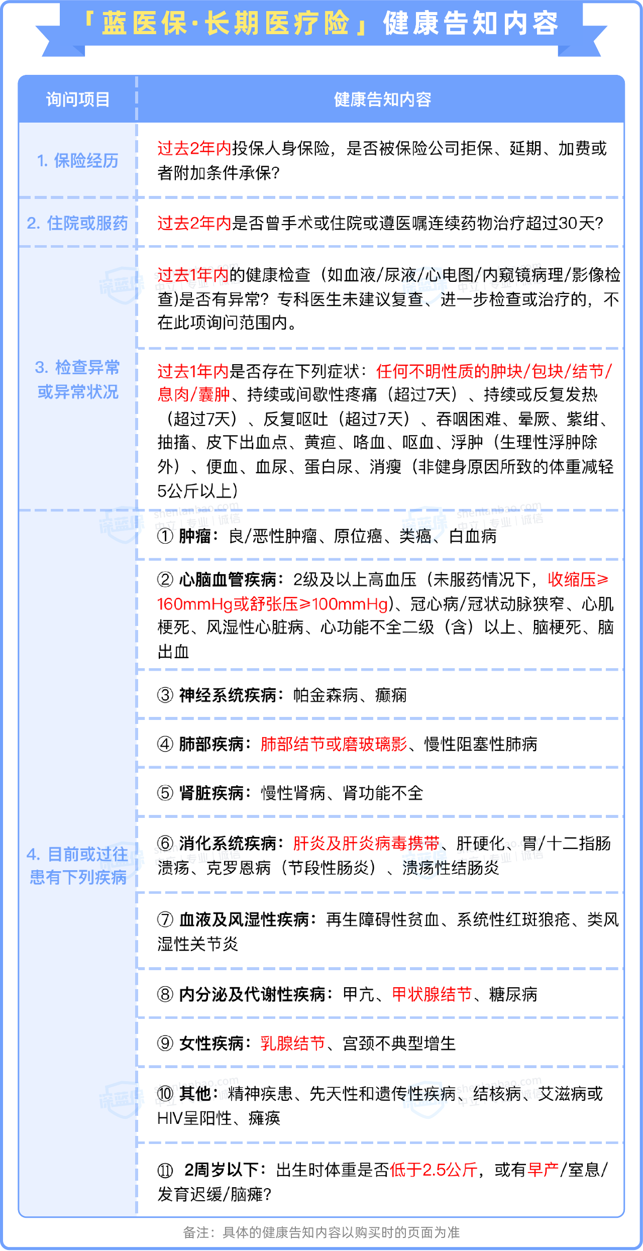
因此想要投保成功,还要了解下产品的健康告知:

可以看到,健康告知涉及的内容非常多,比如会询问过去2年内是否曾手术或住院或遵医嘱连续药物治疗超过30天等。
如果身体状态良好,符合健康告知或者核保通过,就可以顺利投保,倘若身体欠佳的话,则需走智能核保或人工核保,如果核保后仍然不通过,那则无法购买。
总之,做好以上两步,在网上买保险时,可以避开绝大多数的坑,能够避免一些不必要的麻烦。
随着互联网的快速发展,为我们的生活带来了很多便捷,在网上买保险也是。
其实,无论是在线下还是线上,深蓝君提醒大家在购买保险产品时,都需先了解产品的保障内容和理赔,再三斟酌后才购买。
如果,你还不清楚网上怎么买保险的话,可以点击下方预约一对一在线咨询,让专业的规划师为您详细解答。