最近不少有理财想法的用户都将目光放在了增额终身寿险上,这种能够锁定终身收益,具备理财功能的储蓄险产品在近两年的热度是非常高的。
其中很多用户都在考虑弘运连连这款产品,那么弘运连连这款市面上超级火爆的产品到底值得买吗?又有哪款增额终身寿险值得入手呢?今天就跟深蓝君一起看看。
主要内容如下:
●超级火爆的弘运连连真有那么好吗?
●写在最后
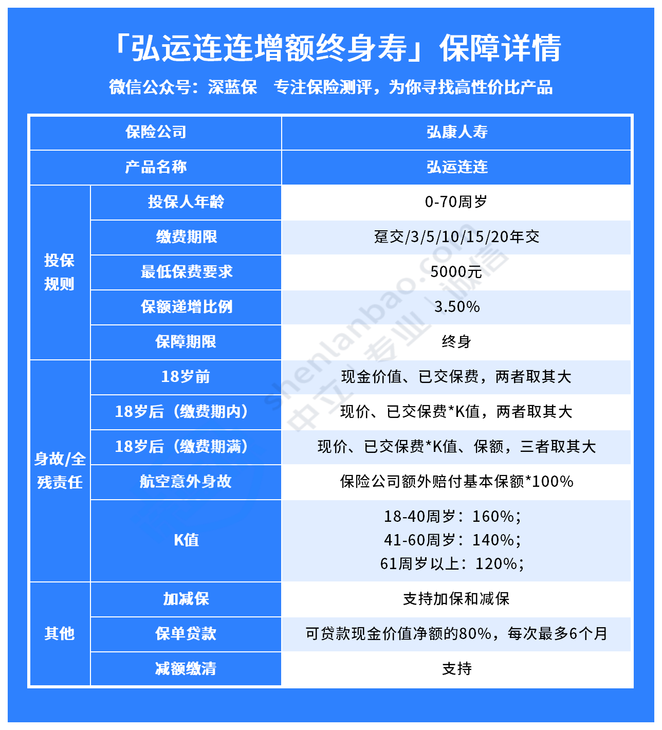
老规矩我们直接看图:

从图中可以看出,弘运连连这款产品支持0-70周岁的用户投保,在缴费期限方面,最长支持分20年缴费,最低5000元起投。
这款产品的投保门槛还是较低的,可以说大部分的用户都可以投保弘运连连。
在这里深蓝君也给大家整理出了弘运连连的优势如下:
1、自带航空意外身故
弘运连连除了基础的身故/全残保障之外,还自带航空意外身故保障。
如果因为乘坐航空导致意外身故的话,保险公司会额外赔付100%基本保额。
2、保单权益丰富
弘运连连支持加减保,保单贷款以及减额交清等多项权益。
并且这几项权益都是很实用的,对于预算有限的用户来说,可以先投保基础保额,预算充足后再通过加保的方式来享受更高的保障力度以及收益。
不过要注意的是,在产品停售后将不支持继续加保。
另外如果有需要用钱,但是不想因为减保导致自己收益受损的话,可以通过保单贷款的方式,向保险公司借贷一笔钱,可以贷款到保单现金价值的80%,每次最多6个月,利息也是很低的。
在保费缴纳期间,如果由于某些原因无法继续交保费,可以通过减额交清这种方式,减少保额对应的现金价值,来交清剩下未交完的保费。
如此来看,弘运连连这款产品在保障内容方面还是较为优秀的,自带航空意外身故保障,而且保单权益丰富,资金灵活性高。
不过对于一款增额终身寿险来说,最重要的无疑就是其收益了,这里深蓝君以“30岁男性,3年交,每年交10万”为例,测算了弘运连连的收益。

可以看出,在投保后的第3年,保单的现金价值就能超过已支付保费,到了90岁的时候,保单的现金价值为213.7万元,IRR为3.38%。
弘运连连这款产品保单的现金价值的增长速度还是很快的,投保前期的收益会较高一些,但到了投保后期整体的收益在如今的增额终身寿险市场上并不出众。
总的来看,弘运连连这款产品因为投保前期保单现金价值增长的速度更快,适合用于孩子的教育金储蓄等,另外如果是经常需要乘坐航空出行的用户,也可以考虑这款产品。
但是对于投保增额终身寿险更加看重收益的用户来说,这款产品可能还无法满足自己的要求,因此可以多参考几款产品,对比后再做决定。
这里深蓝君也给大家整理出了最新的增额终身寿险榜单,供大家参考,其中收益都是以“30岁男性,5年交,每年交10万”为例。

在产品的选择方面,我们可以参考如下:
1、如果看重高收益
对于看重高收益的男性用户来说,康乾3号·瑞祥人生这款产品无疑可以作为首选。
从60岁开始,康乾3号·瑞祥人生的收益相较于另外两款产品来说都更具优势,到了90岁的时候,保单的现金价值能够达到366.2万元,是我们已支付保费的7倍还多,IRR高达3.491%,收益是很高的。
2、如果看重老年护理保障
如果达到了护理状态,也会给一个家庭带来很大的压力,不仅仅需要支付各种护理所需费用,可能还需要一个人长期在身边照顾,这样家庭又少了一份经济来源。
而乐享年年这款产品,除了基础的身故/全残保障之外,还自带了护理保障,如果被保人达到了护理状态,并且持续到观察期以后的话,保险公司就会赔付一笔保险金。
3、如果看重资金灵活性
在图中的3款产品当中,金玉满堂2.0的资金灵活性是很高的,支持加减保,并且在加减保方面没有每年的次数以及最高金额限制。
整体产品的收益也很可观,到了90岁的时候,保单的现金价值能够达到362.0万元,IRR高达3.470%。
不过要注意的是,金玉满堂2.0将会在2023年3月31日24时下架,下架后产品将不再支持加保。
综上所述,弘运连连这款产品自带航空意外身故保障,资金灵活性高,但是收益表现一般般,我们可以根据自己的实际需求来分析哪一款产品更加适合自己,切勿跟风投保。
以上就是深蓝君带给大家关于“弘运连连”的全部内容,如果你也想投保增额终身寿险,但是不知道哪款产品更加适合自己,可以点击下方卡片,预约专业的规划师1对1服务。