最近的重疾险市场,跟以前深蓝君分析的一样,因为预定利率下调至3.0%,很多的重疾险产品保费都上调了。
深蓝君也接到了预定利率3.0%的超级玛丽9号资料,在市面上众多的重疾险产品当中,超级玛丽系列重疾险一直以来都是受到广大用户关注的。
那么这次的超级玛丽9号,将会有哪些调整呢?保障保费方面会不会有变化?今天深蓝君就来跟大家分享一下相关信息,看看超级玛丽9号跟超级玛丽8号比起来,都有哪些变化?
主要内容如下:
老规矩我们直接看图:

深蓝君这里也给大家整理出了超级玛丽9号主要的变化如下:
1、升级的内容
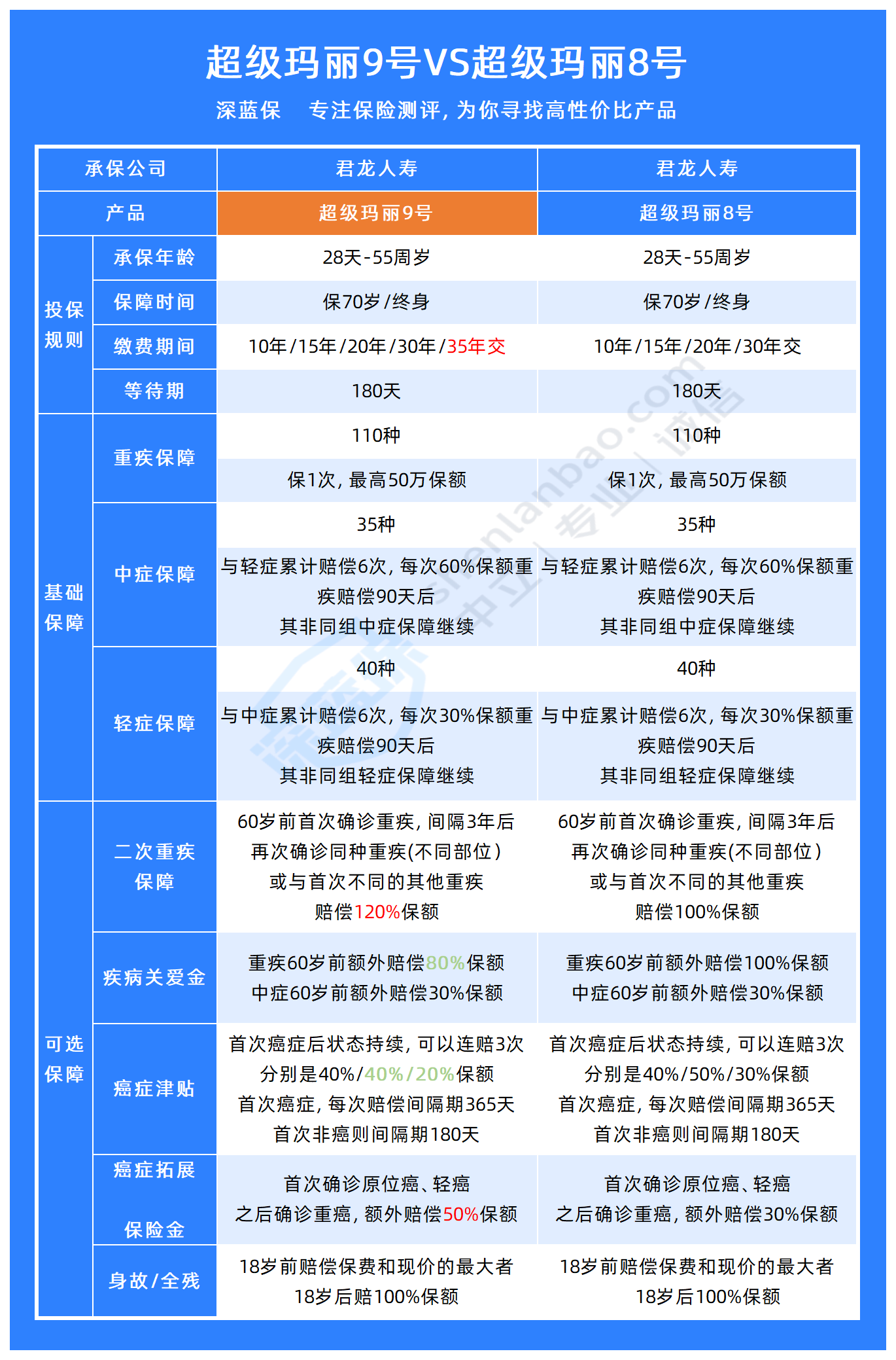
超级玛丽9号在选择保终身的情况下,增加了分35年缴费的选项;
附加了二次重疾保障后,第二次重疾的保额从原本的100%提高到了120%;
附加了癌症拓展保障金后,保额由原本的30%提高至50%。
2、降级的内容
附加疾病关爱金后,重疾保额由原本的100%降低至80%;
附加癌症津贴之后,第二/三次的保额保原本的50%/40%,降低至30%/20%;
另外,在重疾/中症/轻症三个方面的核心保障,并没有太大变化。
超级玛丽9号保障了110种重疾,最高可以赔付50万保额,赔付一次。另外保障了35种中症以及40种轻症,合计最多赔付6次,其中中症每次会赔付60%基本保额,轻症每次会赔付30%基本保额。
在赔付了重疾并且间隔90天后,与其非同组的轻症/中症还是可以继续保障的。
另外,超级玛丽9号和超级玛丽8号覆盖的高发轻中症病种也是一致的:

最后在产品的健康告知方面,也没有变化。
总的来说,在保障方面,超级玛丽9号和超级玛丽8号对比看来,核心保障并没有变化,仅在可选保障方面进行了一些微调。
这里我们以30岁的用户,投保50万保额,保终身,分30年缴费作为例子,看看超级玛丽9号和超级玛丽8号每年保费的变化。

可以看出,如果仅买必选保障的话,男性用户的价格上涨了5.2%,女性用户则是上涨了5.3%;
如果附加二次重疾,男性价格上涨了5.0%,女性价格上涨5.5%;
如果附加癌症拓展保障金,男性价格上涨5.7%,女性价格上涨6.0%。
另外如果是附加重疾关爱金的话,因为保额有一定下降,因此保费也下调了一些。
那么其它年龄段的用户,在保费方面会有什么变化呢?为了方便对比,我们统一以只选必选保障,保终身,分10年缴费来进行对比:

如果是0岁的用户投保,保费的涨幅高达24%;但是如果是50岁的用户投保涨幅仅为1.2%;55岁的用户投保甚至保费还降低了0.9%。
可以看出,年龄较小的用户,涨价的幅度就会越大一些,这也是受保障时间影响,保障的时间越长,价格受到预定利率下调的影响就会越大,涨价的幅度也就会越高。
总结:
总的来说,超级玛丽9号相较于超级玛丽8号来说,有了一次“微调”
在核心的必选保障上没有变化,而附加保障当中,二次重疾以及癌症拓展保障两者的保额有所提升,但是癌症津贴以及疾病关爱金的保额有所降低。
其实这次调整的主要目的,就是将保费切换至预定利率3.0%。在预定利率调整后,整体的保费有一定的提升,而且保障时间越长,保费的涨幅情况越高。
因此如果是年轻人尤其是儿童投保的话,受到的影响会更大一些。
超级玛丽系列的重疾险,一直以来都是成人重疾险的价格“地板”,这次预定利率的调整,涨价其实是不可避免的。
不过在涨价后,超级玛丽9号这款产品整体还是很不错的,同种重疾也可以二次赔,并且赔付的力度也有所提升,另外恶性肿瘤保障力度也很不错,最短间隔180天就可以赔付。
在7月31日之前,市面上大部分预定利率3.5%的产品都会陆陆续续下架,我们可以根据自己的需求来决定是否要投保。
以上就是今天深蓝君带给大家关于“预定利率3.0%的超级玛丽9号,有什么变化?”的全部内容。
如果对于这款产品还有任何的疑问,都可以点击下方卡片,预约专业的老师进行1对1咨询。