市面上的保险种类多样,不同的保险产品能够为我们提供的保障都是不同的。
区别于大家所熟悉的寿险、医疗险、重疾险等等产品,有一款产品被很多用户关注但是不了解,那就是长护险。
今天深蓝君在这里要带给大家“什么是长期护理险?长期护理险哪款好”等相关信息。
主要内容如下:
长期护理险,其实是属于健康保险当中的一种,在投保了长期护理险之后,如果因为年老、疾病或者伤残进入了失能状态,并且符合一定条件后,保险公司就会赔付一笔钱。
随着人均寿命的增长,我国失能人员的数量已经是越来越多,这也就让长期护理险这种产品,受到了广大用户的关注。
有很多用户都在纠结,到底要不要买长期护理险,其实具体还是要根据自己家庭的实际情况来决定。
深蓝君建议以下几类人群可以考虑投保一份长期护理险:
1、家中父母年纪较大,在日常生活中可能会因为意外而受伤,如果子女忙于工作的话可能没足够的精力和时间去照顾,可以考虑为父母投保一份。
2、偏向于不婚、不育或者是晚婚晚育的人群,如果担心自己在晚年体弱多病没有人照顾的话,也可以考虑投保一份长期护理险,未雨绸缪。
当然,长期护理险的保障功能也并不全面,大部分的长期护理险都是只提供疾病身故或者失能保障。
如果想要让自己和家人的保障更加全面,也可以在买一份长护险的基础上,考虑配置好重疾险、医疗险以及意外险,这样就能够有效的转移疾病、意外风险等等。
对于家庭的经济支柱来说,深蓝君建议还可以考虑投保一份定期寿险,来转移因为自己不幸早逝给家庭带来巨大经济压力的风险。
了解了什么是长期护理险之后,接下来深蓝君也给大家分享一下长期护理险哪款好?
我国在很多地区都已经开始试行了长期护理险,让长期护理险也被称之为“社保第六险”。
但是因为参保人员较少,缴纳的保费并不足以支撑我国数目众多的失能人员,因此长期护理险也逐渐商业化。
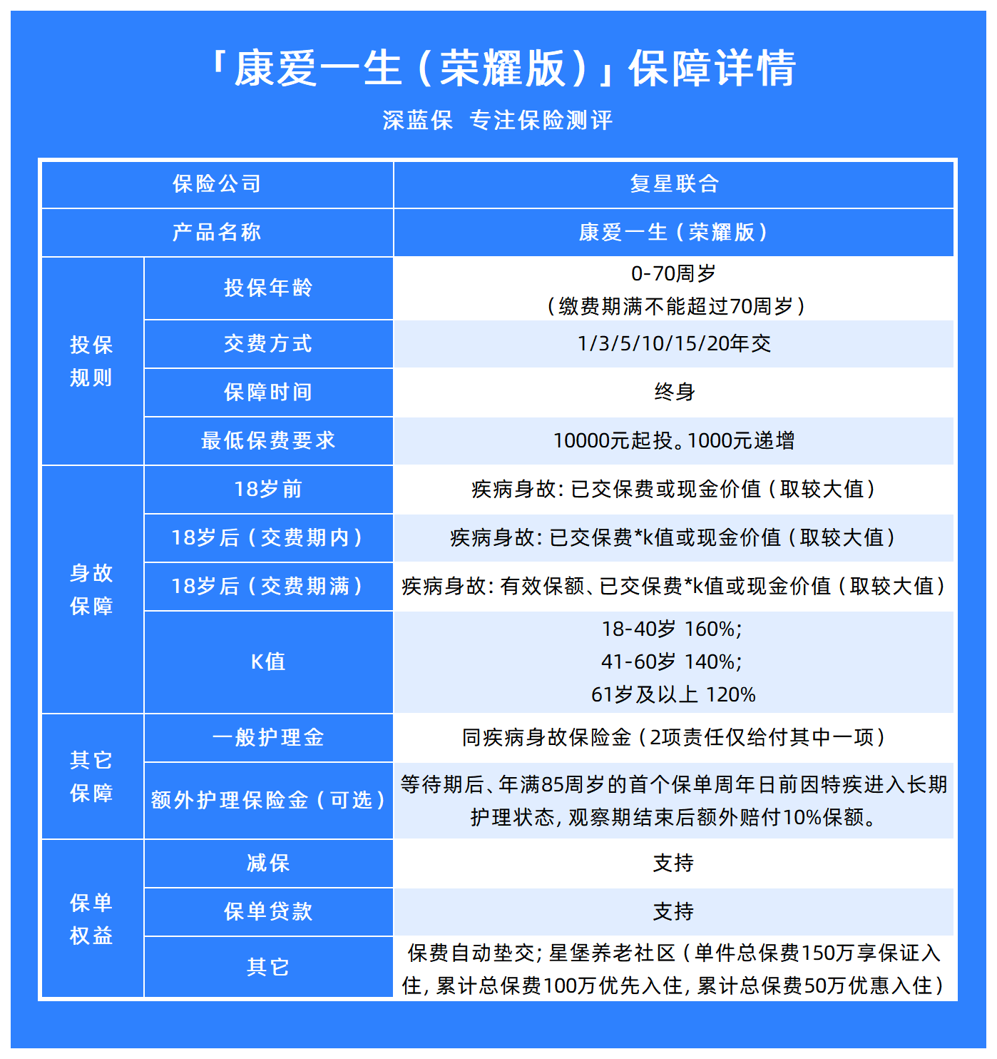
近年来也有众多的保险公司推出了自己的长期护理险产品,今天深蓝君要给大家介绍的就是其中的-康爱一生(荣耀版)。

康爱一生(荣耀版)这款产品支持0-70周岁的用户投保,并且最长支持分20年缴费。
但是要注意,康爱一生(荣耀版)要求被保人在缴费期满时不能超过70周岁,也就是说超过50周岁的用户越晚投保,可以选择的缴费期限就越少,例如60周岁的用户投保的话,最长只能选择分10年缴费。
同时,康爱一生(荣耀版)最低也需要10000元起投,还是有一定投保门槛的,更加适合预算充足的用户选择。
投保了康爱一生(荣耀版),如果被保人因为疾病导致身故,或者达到了失能状态并且持续到观察期后,保险公司就会根据保险合同赔付一笔钱。
我们也可以根据自己的需求选择是否要附加额外护理保险金,如果附加这一项保障,在等待期后被保人在85周岁前因为特疾而进入长期护理状态,并且持续到观察期后,保险公司会额外赔付10%的保额。
这里要提醒大家的是,疾病身故保险金和护理金保险公司只会赔付其中一项,然后保障就会终止。
值得一提的是,康爱一生(荣耀版)除了能够为我们提供一定的疾病身故/护理保障之外,也是具备理财功能的。
在投保后,保单的现金价值就会逐年进行复利递增,在现金价值超过已支付保费后,我们有需要用钱可以通过减保的方式,将一部分的现金价值取出来使用。
我们以“30岁男性,5年交,每年交10万”为例,来看看康爱一生(荣耀版)的收益情况:

可以看出,投保后的第5年,保单的现金价值就能超过已支付保费,现金价值的增长速度较快,能够更早的进入资金回笼期。
如果中途不减保的话,90岁的时候保单的现金价值已经高达260.7万元,IRR为2.887%,整体的收益表现还是很不错的。
总的来说,康爱一生(荣耀版)这款产品能够为我们提供疾病身故/护理保障,而且现金价值增长速度快,收益表现也不错,减保的规则还是写进保险合同的,是一款非常不错的长期护理险。
不过因为康爱一生(荣耀版)有一定的投保门槛,还是更加适合预算充足,有护理保障需求的用户选择。
随着医疗行业的不断发展与社会的不断进步,我国的人均寿命也是在不断增长,但是失能这一风险也是随之而来。
如果想要让自己和家人可以有效的转移因为失能带来的经济风险,投保一份长期护理险就是一个很不错的选择。
以上就是今天深蓝君带给大家关于“什么是长期护理险?长期护理险哪款好?”的全部内容。
如果对于长期护理险还有任何的疑问,都可以点击下方卡片,预约专业的老师进行1对1咨询。