首页 > 保险攻略 > 正文

IRR突破2.8%!东方尊1.0(领航版)增额寿,值得买吗?

原创:江南app官方下载苹果
1736

很多朋友买增额寿时,除了保单利益外,还很在意现金价值前期增长速度。

不难理解,毕竟前期现金价值增长速度越快,资金灵活性越强,急需用钱时也不会太慌。

今天给大家介绍中韩东方尊1.0(领航版)终身寿险——不仅现金价值超过已交保费所需时间短,最快只需5年,最重要的是综合收益可观,长期IRR可达到2.8+%!

下面,我们带大家盘一下,这款东方尊1.0(领航版)终身寿险怎么样?到底值不值得入手?

一、东方尊1.0(领航版),有什么特点?产品形态如何?

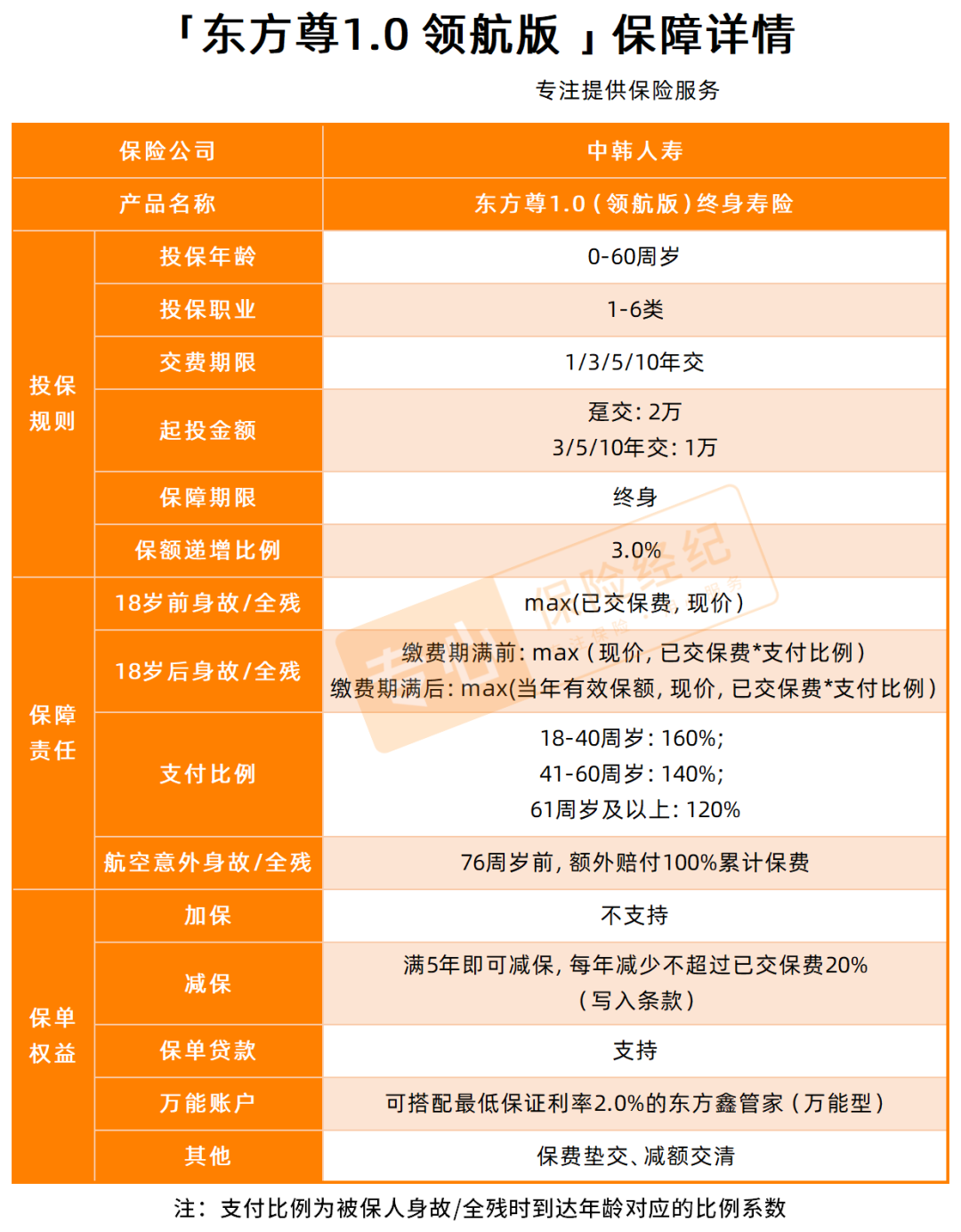
我们把它的产品形态,汇总成了一张表格:

1、投保灵活,上车门槛低

东方尊1.0(领航版)的最高投保年龄是60周岁,1-6类职业都能投保。

缴费方式很灵活,可选趸交/3/5/10年交,能满足不同人群的需求。

  • 选择趸交,最低保费是2万元;
  • 选择年交,最低保费是1万元。

起投金额比较亲民,普通工薪阶层也能轻松上车!

2、自带航空意外身故保障

在76周岁前,若因航空意外不幸身故/全残,除了赔付基本的身故/全残保险金,还额外赔付累计已交保费。

一些常见的增额寿只有身故/全残保障,但像东方尊1.0(领航版)这样额外航空意外保障的,比较稀少。

3、保单权益丰富,资金调取更灵活

中韩东方尊1.0(领航版)支持减保、减额交清、保单贷款和保费垫交,保单灵活性比较强。

无论是急需资金周转,还是调整保额,都可以通过这些保单权益来满足需求。

其中,减保功能需要重点关注下,这可是增额寿的核心功能之一。

东方尊1.0(领航版)的减保规则是:

合同生效满5年后,可以申请减保,每年减保不超过实际已交保费的20%。

最重要的是,东方尊1.0(领航版)把减保规则白纸黑字写进了合同,受到法律保护。

图片

(图源:东方尊1.0领航版条款)

相比那种只把减保写进保全规则的产品,东方尊1.0(领航版)安全感更足,无论将来市场如何变动,都不会影响我们使用减保功能。

4、可搭配最低保证利率2.0%的万能账户

万能账户,相当于给保单利益叠加一层buff,在原有的保障基础上,可以选择将保险金转入万能账户进行二次增值,获得更高的收益。

东方尊1.0(领航版)支持关联的万能账户是中韩东方鑫管家,最低保证利率2%,结算利率超过最低保证利率的部分是不确定的,实际结算利率以保险公司官网公布的信息为准。

5、含多项VIP会员服务,相当实用

投保东方尊1.0(领航版)后,除了享有保单利益外,还可享受中韩人寿各种VIP会员服务。

中韩人寿根据累计年化标准保费分为新锐、白银、黄金、铂金等11个层级,各层级可享受的权益并不一样。

图片

实际会员等级及服务详情以中韩人寿公布信息为准

会员服务包括守护健康、辅助就医和保障出行三个板块内容,包括电话医生、专家门诊预约、住院手术安排、海外二诊等12项服务。

其中,守护健康和辅助就医为我们日常监测健康情况、生病住院提供了极大的便利。

6、可对接保险信托

东方尊1.0(领航版)可对接保险金信托,实现风险隔离、代际传承的作用。

总保费达到80万即可,对接门槛比较低,普通的中产家庭踮踮脚尖也能够得着,“复刻”富人的财富传承思维。

通过以上内容我们可以看出,无论是产品保障,还是用户权益上,这款东方尊1.0(领航版)都是下过一番功夫的。

不过,评判一款增额寿产品,光看保障是不够的,还需要看看保单利益情况如何。

二、东方尊1.0领航版,保单利益怎么样?

举例演示一下:

40岁男性,每年交12万,5年交,总共投入60万的保费,初始保额是527880元,后续有效保险金额每年(从第二个保单年度起)会以3.0%复利递增。

具体保单利益如下:

我们把岁数为5的整数倍和一些重点年龄的保单现金价值表示出来了,其中红笔标注的,是需要特别注意的年份和数据。

大家可以看到,保单第5年,即交完保费的当年,现金价值超过了保费。

对于早期就担心有资金周转需求的朋友非常友好,即使这时候没想减保,但能早点看到现金价值超过已交保费也是好的,安全感拉满!

此后,如果一直不操作减保,保单利益会不断增长。

  • 45岁时,现金价值达到已交保费的1倍。
  • 69岁时,现金价值达到已交保费的2倍。
  • 82岁时,现金价值达到已交保费的3倍。
  • 92岁时,现金价值达到已交保费的4倍。
  • 100岁时,现金价值达到已交保费的5倍。

我们也根据不同缴费年限,测算了东方尊1.0(领航版)的保单利益情况,具体表现如下:

在当前预定利率3%的背景下,这个IRR水平也还不错。

光看这一堆数字,可能很多朋友都没啥概念,所以我们对比一下其他产品,看现金价值增长谁更快一些。

测算条件同样是:40岁男性,总保费60万,5年交。

光看保单现金价值,东方尊1.0(领航版)表现还是很不错的,后期IRR能突破2.8%。

虽然不是最高的,但它前期现金价值增长速度快,仅需5年,现金价值就超过了已交保费。

我们也测算其他不同缴费期限,东方尊1.0(领航版)的现金价值赶超已交保费所需时间,表现如下:

在当前市场上,这个速度也算比较亮眼了。

三、东方尊1.0(领航版),背后的承保公司靠谱吗?

说完产品,再给大家说说它背后的这家保险公司。

中韩人寿,成立于2012年,公司控股股东为浙江东方金融控股集团股份有限公司,实际控制人为浙江省人民政府国有资产监督管理委员会。

浙江东方金融控股集团股份有限公司曾连续两年荣获“中国百强企业奖”。

图片

接下来,我们再按行业规定,从偿付能力来看看中韩人寿是否真的让人信赖。

根据金融监管总局对保险公司偿付能力的规定:

  • 综合偿付能力充足率≥100%
  • 核心偿付能力≥50%
  • 风险综合评级≥B类

中韩人寿公布的最新偿付能力充足率、风险综合评级,都是符合监管要求的。

总的来说,中韩人寿背靠国企,经营状况稳健,大家可以安心投保。

四、写在最后

测评下来,东方尊1.0(领航版)综合实力比较强。

保单权益丰富且实用,收益方面也很优秀,而且现金价值前期速度比较快,在目前增额寿里算是较为优质的产品!

如果你目前手上有一笔闲钱,想要获得终身保障,又想做中长期资金规划,但风险偏好较为保守,比较看重前期资金性,那么东方尊1.0(领航版)不失为一个好选择。

如果对于以上内容有任何疑问,都可以点击下方卡片,预约专业的老师进行1对1咨询。

免责说明:以上内容为江南app官方下载苹果 意见,仅供参考;如涉及到产品信息及赔付条件,以保险公司最新产品条件具体约定内容及承保政策为准。
相关文章
国寿乐盈一生尊享版增额终身寿险值得买吗?保障怎么样?
国寿乐盈一生尊享版终身寿险,是一款比较有特色的产品,因为它除了身故/全残保障外,还有客运交通意外身故
2023-05-30
1142
大家久久(尊享版)终身寿险有什么优缺点?值得投保吗?
大家久久(尊享版)是大家保险承包的一款增额终身寿险,有着投保年龄广、缴费灵活等特点。这款产品的保额按
2022-07-08
10388
利安寿(尊享版)增额终身寿险保障怎么样?值得买吗?超详测评出炉!
利安寿(尊享版)是利安人寿之前退出的一款增额终身寿险,不久之后也即将下架。这款产品最大的亮点就是:以
2022-04-28
4067
泰康尊享世家增额版2023值得购买吗?增额寿哪款好?
“开门红,一年红”是在保险行业广泛流传的一句话。近期,很多保险公司都跟随国寿、太平洋两位“老大哥”的
2023-11-06
2451
如意尊星火版和星光版哪款值得买?增额终身寿险榜单分享!
如意尊星火版和星光版都是信泰人寿推出的增额终身寿险产品,最近有很多用户都在关注如意尊,但是拿不准其中
2022-12-16
1921
乐盈一生终身寿险(尊享版)产品介绍怎么样!收益高不高?
今天来测评一款银保渠道的产品—乐盈一生终身寿险(尊享版)。乐盈一生终身寿险(尊享版)是由中国人寿承保
2022-12-15
8584
大家保险增额终身寿险靠谱吗?有哪些增额寿值得买?
在年金险市场上,大家保险旗下的养多多3号和鑫佑所享表现都很出色,吸引了众多人投保。那在增额寿市场上,
2023-07-27
1894
如意尊2.0终身寿险怎么样?哪款增额终身寿险值得买?
相信有关注过增额终身寿险市场的用户,对于信泰人寿推出的如意尊系列增额终身寿险都有印象,系列整体的产品
2023-06-02
1238
传家有道(尊享版)终身寿险保障和收益如何?值得买吗?
传家有道终身寿险才告别没多久,它的新版传家有道(尊享版)就和大家见面了。作为老牌的终身寿险了,传家有
2022-12-20
2218
热门产品榜
重疾险
意外险
医疗险
寿险
储蓄险
大力水手
核保友好、有机会享更优费率
80851
完美人生7号
女性特定疾病保障、癌症保障好
80542
达尔文11号
可选疾病额外赔、癌症/心脑血管
79523
超级玛丽13号
同种重疾二次赔、核保宽松
78451
i无忧3.0
大保司、核保宽松
69852
妈咪保贝爱常在
重疾保额高、恶性肿瘤赔付间隔短
68045
大黄蜂13号(旗舰版)
少儿特疾多次赔、重疾额外赔付高
67541
守卫者7号
重疾多次赔、可选纯重疾保障
67451
阿基米德
重疾补偿金、大公司品牌
65125
青云卫5号
重疾额外赔60%、少儿特疾赔付
63152
Baidu
map