想买重疾险,健康告知就是第一道门槛,只有满足要求了,才能顺利买上。
放眼望去,市面上大部分重疾险的健康告知至少得有7~8条,问得还比较细,像一些做完体检没多久,检查出有某些异常的朋友,通常买保险就没那么容易了。
那有没有健康告知简单些,限制没那么多的产品呢?
最近,海保人寿上线了一款悦享生活重疾险,如果4年内在江南app官方下载苹果 买过带健康告知的健康险产品,如百万医疗、重疾险,持有保单超过180天,且没发生过理赔的朋友,有很大机会投保。
健康告知仅有2条,乙肝、高血压等常见病,很多都不会被问到,下面一起来看看这款产品吧。
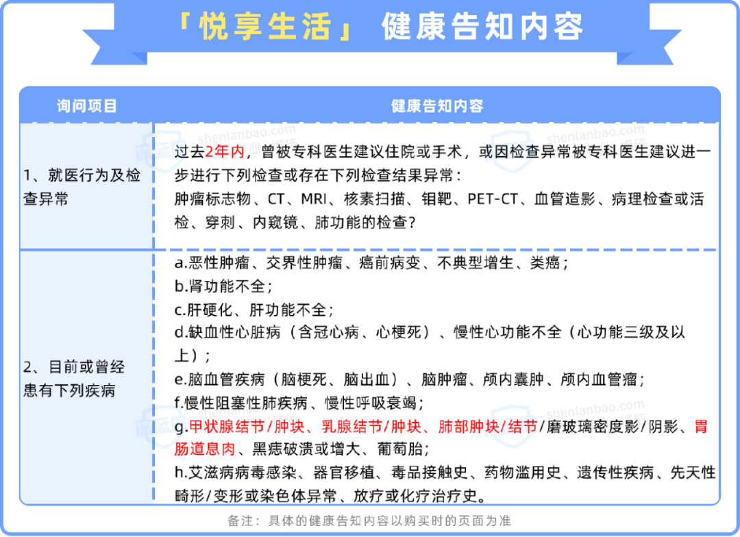
我们先来看悦享生活的健康告知具体问了些啥:

相比其他同类产品,悦享生活针对老客户的问询非常简单,只问了过往就医行为和患病情况。
比如之前买其他产品有过被拒保、加费承保或除外等经历,若不涉及其他健康告知,就不用告知保险公司。
针对儿童、女性这些群体,它也没有特别询问,全都一视同仁,符合以上两条告知就能买。
而且这款产品对疾病问询也没有很严格,像常见的乙肝、痛风、糖尿病和高血压等疾病,只要不涉及第一条健康告知,就能直接买。
那如果有涉及到健康告知列出的异常情况,还能买吗?一起往下看。
如果自己的身体有些小异常,涉及到悦享生活列出的健康告知,就不能直接投保了,这时可以尝试一下核保,只要通过了就能买。
悦享生活支持智能核保和人工核保,建议大家可以先尝试智能核保,即便没通过也不会留下记录。
下面我们整理了这款产品对常见疾病的智能核保情况,一起来看看哪些情况下还可以买:

可以看到,悦享生活对于这些常见疾病都挺宽松,很多情况都能正常买。
像未手术,分级在3级及以下的甲状腺和乳腺结节,有近6个月的复查,符合条件,就能买。
而未手术,分级≥4级的甲状腺和乳腺结节,且已经做了细针穿刺检查,也可以转人工核保,通过了也有机会买。
至于肺结节,满足一定条件,也能除外承保,虽然不保肺部恶性肿瘤及其转移癌和肺部原位癌,但其他肺部疾病的保障仍不受影响。
整体来看,悦享生活的健康要求非常宽松,价格对比同样投保较宽松的康爱一生易核版2.0要便宜些,且保障也不错。
如果有加保需求或身体有些异常,买其他重疾险比较困难的朋友,可以重点考虑这款产品。
由于文章篇幅有限,这里就没有展开讲每种疾病的核保条件,如果你在核保上任何疑问,可以随时点击下方卡片,寻求专业保险规划师的帮助。