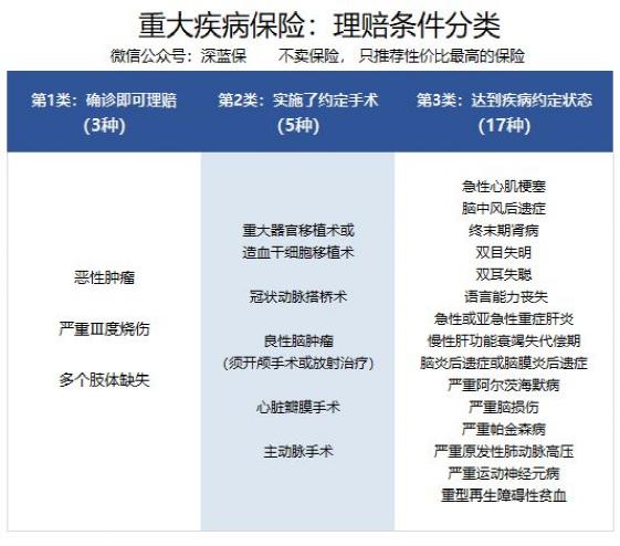
很多人说,买保险真心不容易!保险那么多,自己预算有限,不知道哪些保险是一定要买的。深蓝君一直强调保险不同的保险解决目的不同,需要明确自己的需求进行组合购买。今天和大家聊一聊重疾险跟医疗险的区别在哪,为什么要搭配使用? 1、医疗险赔付规则 百万医疗险报销规则很简单,仅承担住院期间的合理医疗费用,花多少报销多少,最多不超过总的医疗费用。 医疗险只关注医疗费,费用一般先自己出,然后按照规则报销。 虽然看起来保额几百万,但要看实际花费多少。目前国内医院的普通部,就算是癌症住院,医药费也很难达到百万级别,所以,看起来很夸张的几百万保额,实际上根本用不了那么多。 无论被保险人有没有工作,房贷压力大不大,有没有足够的钱购买营养品,这些医疗险都不管,只看医疗花费多少钱。 2、重疾险赔付规则 重疾险很简单,只要符合条款约定,就可以一次性拿到 50 万或 100 万保额,拿到钱后具体怎么花、花多少,都可以由自己来定 这笔钱除了可以用于 医疗费用支出、还可以用来交儿女的学费、请个专业点的看护帮忙照顾、还房贷保住房子,甚至好了之后出去旅游都是可以的。 重疾险的本质是收入损失险。毕竟一场大病,医疗费用只是冰山一角,其它的隐性费用,比如生活费、营养费、看护费、工资损失,这些都是无法通过医疗险来报销的。 不同险种解决的问题不一样,保险是多次配置的过程,需要根据自己的收入和家庭条件来调整,不能说有一份医疗险就万事大吉了。 深蓝君也特意总结了百万医疗险和重疾险的差别,具体如下: 综上所述,百万医疗险和重疾险都有自己独特的功能,不能片面地说哪个更重要。 保险只是工具,不同的保险解决目的不同。虽然不同保险保障责任存在一定的重叠,但是不能说谁能代替谁。 1、如果只买了重疾险,会怎样? 深蓝君对法定 25 种高发重疾险,合同条款理赔条款进行了分析,主要可以分为 3 类: •确诊即赔:3 种 •实施了某种手术才能赔:5 种 •达到某种状态才能赔付:17 种 目前国内癌症治疗费用平均 30 万左右,所以购买 50 万重疾险对于普通人来讲是够了,可以不用工作专心治病修养,但是仅通过重疾险应对大额医疗费用支出,明显是不够的。 2、如果只买医疗险,会怎样? 医疗费用支出可以通过医疗险进行报销,由于是百万医疗险,扣除 1 万免赔额,其余 55 万的医疗费得到了报销,这就是医疗险的作用。 但是医疗险也有自己的劣势,就是只管医疗费用,比如整个家庭为了这件事忙前忙后,由于无法工作导致的收入损失、营养费、护理费、丧葬费等,医疗险也都是不管的,因为这些都不是医疗费用。 绝大部分医疗险都是没有垫付功能的,需要自己花钱然后找保险公司报销,所以发生了重大住院事故,如果交不起押金,可能治疗就要中断了。 所以从保障的角度出发,深蓝君建议成年人不仅要搭配重疾险和医疗险,还要购买如下四类保险: 所以, 买保险不等于只买重疾险 ,想通过一种保险来解决所有问题,是不现实的。
一、重疾险跟医疗险的区别

二、保险为什么要搭配使用

