【年金险】养老险天花板?长城明爱金彩养老年金保险真有这么好吗?
随着养老市场的日渐庞大,养老需求也呈现出了个性化的特征,各大保司为了抢占养老年金保险的市场,都对自家的养老年金保险进行了个性化的升级。
比如长城人寿推出的长城明爱金彩养老年金保险以灵活适应个人养老需求,而被很多人称它是养老年金保险的天花板。
那长城明爱金彩养老年金保险真有这么好吗?今天我们今天深入测评一下“长城明爱金彩养老年金保险”这款产品。
主要内容如下:
- 长城明爱金彩养老年金保险保障如何?
- 长城明爱金彩养老年金保险值得入手吗?
- 总结
一、长城明爱金彩养老年金保险保障如何?
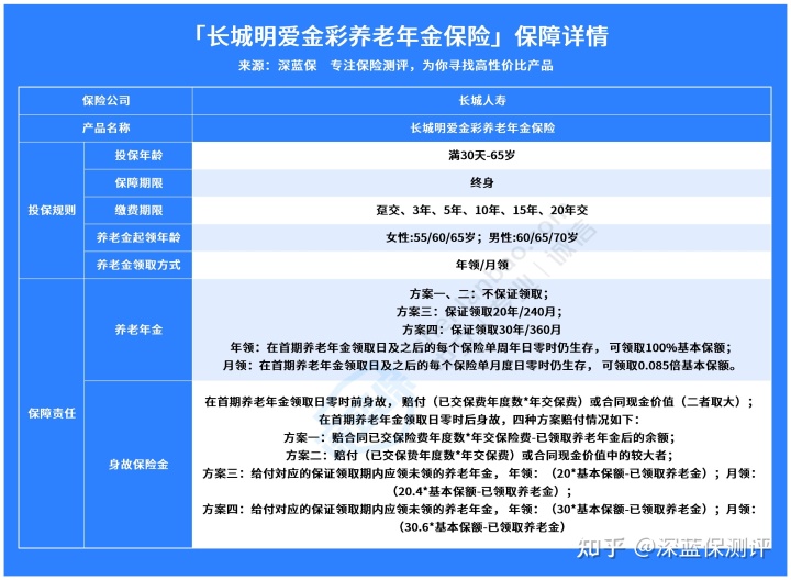
废话就不讲,我们按惯例,先来看看深蓝君总结的长城明爱金彩养老年金保险的保障详情:

可以看到,长城明爱金彩养老年金保险支持30天~65周岁的人群投保,保障期是终身,下面我们具体来分析它的保障内容:
1、养老年金
长城明爱金彩养老年金保险的养老金保障有四个方案,方案一和方案二是不保证领取的,方案三是保证领取20年/240月,方案四是保证领取30年/360月。
如果在配置方案的时候选择的是方案三和四,那么在这个规定领取的阶段被保人应该领取到的全部养老金,保险公司都必定要给付的。
即使是在保证领取阶段被保人身故了,剩下还没有领取的养老金会一次性给付给受益人的。
另外,长城明爱金彩养老年金保险的养老金领取方式也有两种:年领和月领。
如果选择年领的话,可以领取100%的基本保额;
如果选择月领的话,可以领取0.085倍的基本保额。
关于长城明爱金彩养老年金保险养老金的领取年龄也可以在范围内自由选择,该产品设置了女性被保人的起领年龄是55/60/65岁,男性被保人的起领年龄是60/65/70岁。
可以看到,长城明爱金彩养老年金保险的养老年金从保障方案到领取方式和领取年龄都有很大的自由选择空间。
2、身故保险金
下面我们来分析一下长城明爱金彩养老年金保险身故保险金的赔付情况。
如果被保人在首期养老金领取日零时之前就不幸身故了,身故保险金是已交保费*年交保费、合同现金价值中比较大的数。
如果被保人是在首期养老金领取日之后身故了,这时长城明爱金彩养老年金保险的身故保险金就会有四个不同的保障方案可以选择:
l 方案一:身故保险金取合同已交保费年度数*年缴保费-已领取养老金
l 方案二:身故保险金是已交保费*年缴保费、合同现金价值中的较大者
l 方案三/方案四:身故保险金是保证领取期间应领而未领取的养老年金
可以看到,长城明爱金彩养老年金保险在身故保险金方面也有多个方案可以选择,选择空间很大。
总的来说,长城明爱金彩养老年金保险不管是养老年金还是身故保险金都有四个不同的方案可以选择,这可以让我们更好地根据自身的需求选择合适的方案。
那长城明爱金彩养老年金保险值得入手吗?我们接着往下看。
二、长城明爱金彩养老年金保险值得入手吗?
我们在上面也分析到了,长城明爱金彩养老年金保险可以根据个人需求选择比较合适的保障方案,而且在养老金保证领取方面最长可以保证领取 30年,这的确会让人很心动。
不过我们买养老年金保险不光看它的保障有多好,最主要还是看我们能领到多少钱,也就是长城明爱金彩养老年金保险这款产品的收益好不好。
下面以40岁女性举例,趸交100万保费,55岁开始领取养老金为例,深蓝君把目前所有热门的养老年金保险的领取金额做了一个排名,大家一起来看看:

可以看到,长城明爱金彩养老年金保险的领取额在这个排行榜上还是排得比较后的。
除了领取额,我们再来看看长城明爱金彩养老年金保险的内部收益率表现:
以30岁男性,每年缴费10万,交5年,一共缴费50万,且设置从60岁开始领取为例,长城明爱金彩养老年金保险在80岁时的IRR仅为3.55%,这个IRR表现也比较一般。
总的来说,长城明爱金彩养老年金保险虽然在保障方案上可以进行个性化的选择,满足被保人的不同需求,但是它的收益表现比较一般。
如果你看重保障方案的选择空间,那长城明爱金彩养老年金保险是值得入手的。
但是如果你追求更高的收益,那建议你可以考虑一下其他收益更高的产品,比如养多多2号等等。
三、写在最后
在大家的自我意识都如此强烈的今天,长城明爱金彩养老年金保险设置了多种保障方案,可以满足被保人的个性化需求,的确是一款不错的养老年金保险。
不过如果你更看重养老年金险收益的话,那深蓝君还是建议可以看看其他收益更高的养老年金保险产品,比如养多多2号。
以30岁,10万交,交10年,60岁起领为例,养多多2号在60岁的养老年金为143400/年,在100岁的IRR为4.12%。
好啦,“长城明爱金彩养老年金保险”这款产品就测评到这里~
如果你不知道自己该买哪一款养老年金保险,欢迎随时私信深蓝君,预约1v1咨询,深蓝君会根据自己从业多年的经验,为你提供具体、中肯的方案和建议。
更多保险资讯、行业知识、保险产品百科、投保技巧等关注江南app官方下载苹果 保险知识频道。
新品测评
保险方案
热门文章
最新文章

先生
女士
获取验证码
相关文章




