橙卫士1号健康告知严不严格?健康告知怎么做?
买保险,不怕产品保障不好,就怕身体异常,过不了健康告知,买不到心仪的产品。
橙卫士1号,是富德人寿近期推出的一款多次赔付重疾险,重疾能赔3次,轻症能赔5次,保障前15年,均有额外赔付。
还有特定良性肿瘤手术保险金、身故/全残、特定重疾二次赔、高龄特疾失能保险金等保障,价格不贵,性价比还可以,想要投保重疾险的朋友,可以留意这款产品。
深蓝君之前已经做过这款产品的保障测评,有需要的朋友可以点击这篇文章进行查看:橙卫士1号重疾险好不好?有什么亮点和大坑?买前必看! - 知乎 (zhihu.com)
那它的健康告知到底严不严格呢?谁能买这款产品呢?
我们接着往下看:
- 橙卫士1号的健康告知,严不严格?
- 健康告知该怎么做?
一、橙卫士1号的健康告知,严不严格?
我们来看一下它的健康告知:
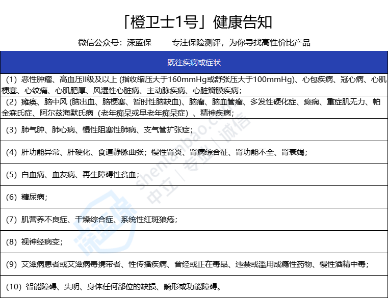
- 既往疾病或症状

可以看到,橙卫士1号对于疾病或症状的询问还是比较详细的。
不过大家不用太担心,我们只需要做到如实告知,问什么答什么就可以。
- 近1年内不适或症状

如果存在反复头晕、头痛、咳嗽等情况,或者被医生建议住院或检查,很可能身体已经存在了某种疾病。
因此,保险公司也会格外关注。
- 近2年内的检查异常

保险公司获取我们健康信息的重要来源之一,就是我们的检查报告。
这也是健康告知中非常常见的部分。
- 女性补充告知

这项告知是针对女性的,主要是为了确认标体是否符合承保条件。
- 儿童补充告知

这项告知主要是针对3周岁一下的儿童。
小孩子身体抵抗力较差,容易出现各种各样的情况。
因此,保险公司也会要求进行额外告知。
- 其他告知

这项告知,主要是为了确定被保人是否从事高风险运动。这类人群的风险要高于常人,因此,也需要进行额外告知。
- 保险经历

这项告知主要询问的是被保人的保险经历,包括是否曾被拒保、延期、加费承保,以及是否在一年内投保了高保额的重疾险,目的是排除被保人骗保的情况,保障保险公司的利益。
总的来看,橙卫士1号的健康告知并不宽松。
但大家并不需要担心,并不是出现以上的情况就一定被拒保。
这款产品还有智能告知,如果无法通过健康告知,不妨试试智能告知,还是有机会投保的。
接下来,深蓝君再来跟大家简单讲一讲,健康告知如何做更好。
二、健康告知该怎么做?
虽然健康告知很繁杂,但只要掌握这三个技巧,做好健康告知,还是不难的。
1、有问必答,不问不答
我国大陆实行的是“有限告知”,什么意思呢?就是健康告知问到的,就如实回答,没有问的就可以不用回答。
举个例子,假如自己有乳腺结节,但是健康告知问的是甲状腺结节,那么就可以在这一栏填否,就不需要告诉保险公司自己有乳腺结节,以免带来不必要的麻烦。
2、注意问询的时间范围
健康告知问到的疾病,要注意时间范围。举个例子:
- 被保险人过去1年内是否存在健康检查异常,或长期服药超过1个月?
如果是一年前的检查异常,或者服药仅半个月,就不需要进行告知。
3、提前准备病历
健康告知会涉及到很多医学名词,我们也很难记得清自己的过往所有病史。在填写健康告知前,最好把自己的病历和检查报告带上,方便核对。
深蓝君在这里提醒大家,平时要保存好病历,同时要注意病历信息的准确性。
Hello,这里是江南app官方下载苹果 旗下的测评账号,为保险江南官方app下载最新版 而生~
在这里,不仅可以还原你手中保险的真实面目,每日更会有最新、性价比最高产品介绍!
以下精华文章,尽是深蓝君总结多年的从业经验后创作而成;
在买保险之前看一看,绝对可以帮你省下几万的冤枉钱!
保险购买攻略:
- 普通人买保险应该避开哪些坑?
- 婴幼儿买什么保险?
- 想给父母买份保险, 哪个险种比较好?
- 卖保险的都看不起支付宝好医保?为啥?
- 保险哪种最好?如果预算有限,只买一种保险,买什么最合适?
- 百万医疗险只要几百块,凭什么重疾险要几千上万?医疗险不能替代重疾险吗?
全网高性价比保险江南官方app下载最新版 :
保险方案
热门文章
最新文章
89254
87541
69852
69353
68785
67451
65182
63152
62512
60321
先生
女士
获取验证码
相关文章






