惠宝保少儿重疾险健康告知有什么?做健康告知需要注意什么?
富德生命人寿是成立于2002年的一家保险公司,全称“富德生命人寿保险股份有限公司”,注册资本117亿元,总部位于深圳。
作为一家保险公司,富德生命人寿推出了很多高知名度的保险产品,如惠宝保少儿重疾险。
惠宝保少儿重疾险,重疾最多可赔5次,针对少儿特定重疾、少儿特定遗传和先天疾病有额外赔付,身故赔保费,还可选癌症二次赔付等,价格不贵,性价比很高。
那么,这样一款高性价比的少儿重疾险,投保前需要做什么健康告知呢?做健康告知需要注意什么?
一起来看看:
- 惠宝保少儿重疾险,健康告知有什么?
- 做健康告知需要注意什么?
一、惠宝保少儿重疾险,健康告知有什么?
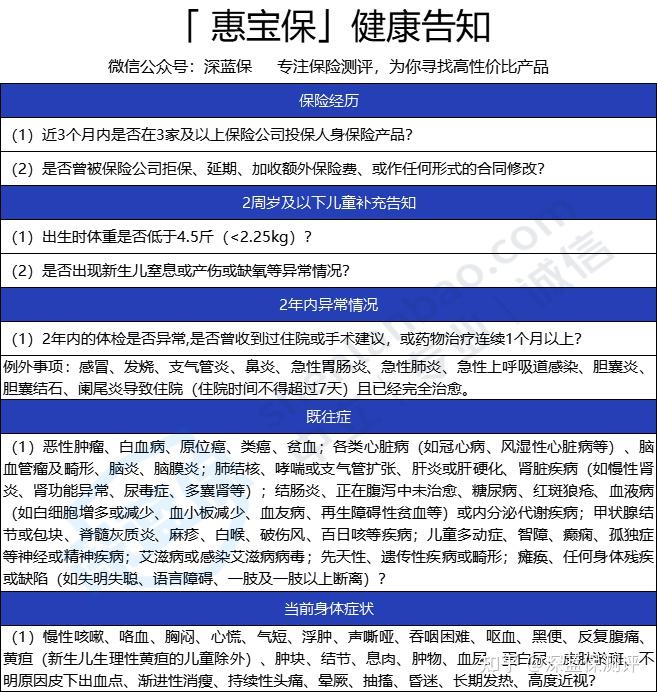
为了更加清晰的展现健康告知的内容,我将它的健康告知整理成了表格,具体如下:

可以看到,惠宝保少儿重疾险的健康告知一共询问了保险经历、2周岁以下儿童补充告知、2年内异常情况、既往症及当前身体症状,共5项内容。
相比于成人重疾险和老人重疾险的健康告知,需要告知的内容还是比较少的。
简单跟大家解释一下:
- 保险经历
保险公司询问了近3个月投保的情况和核保历史,目的在于确认被保人是否存在骗保等情况。
- 2周岁及以下儿童补充告知
宝宝从出生到2周岁之间,是一个观察期。这个期间,宝宝身体正在发育,各项身体机能并不完善,容易出现各种问题。
- 2年内异常情况
乍一看,2年内的身体异常情况都要告知,岂不是很严格?
其实不然。如果是感冒、发烧、支气管炎、鼻炎等常见疾病,是不会影响核保结果的,大家可以放心。
- 既往症、当前身体症状
如果得过一些疾病或当前存在一些症状,可能会影响到核保的结果。
不过,大家不必过度担心。这款产品有智能核保,如果存在健康告知中的情况,可以先进行智能核保,不通过也不会留下记录。
二、做健康告知需要注意什么?
买重疾险,健康告知是少不了的一道关卡。怎么做健康告知,才能更好得通过核保,不影响日后理赔呢?
我总结了三个技巧,供大家参考:
1、有问必答,不问不答
我国大陆实行的是“有限告知”,什么意思呢?就是健康告知问到的,就如实回答,没有问的就可以不用回答。
举个例子,假如自己有乳腺结节,但是健康告知问的是甲状腺结节,那么就可以在这一栏填否,就不需要告诉保险公司自己有乳腺结节,以免带来不必要的麻烦。
2、注意问询的时间范围
健康告知问到的疾病,要注意时间范围。举个例子:
- 被保险人过去1年内是否存在健康检查异常,或长期服药超过1个月?
如果是一年前的检查异常,或者服药仅半个月,就不需要进行告知。
3、提前准备病历
健康告知会涉及到很多医学名词,我们也很难记得清自己的过往所有病史。在填写健康告知前,最好把自己的病历和检查报告带上,方便核对。
深蓝君在这里提醒大家,平时要保存好病历,同时要注意病历信息的准确性。
Hello,这里是江南app官方下载苹果 旗下的测评账号,为保险江南官方app下载最新版 而生~
在这里,不仅可以还原你手中保险的真实面目,每日更会有最新、性价比最高产品介绍!
以下精华文章,尽是深蓝君总结多年的从业经验后创作而成;
在买保险之前看一看,绝对可以帮你省下几万的冤枉钱!
保险购买攻略:
- 普通人买保险应该避开哪些坑?
- 婴幼儿买什么保险?
- 想给父母买份保险, 哪个险种比较好?
- 卖保险的都看不起支付宝好医保?为啥?
- 保险哪种最好?如果预算有限,只买一种保险,买什么最合适?
- 百万医疗险只要几百块,凭什么重疾险要几千上万?医疗险不能替代重疾险吗?
全网高性价比保险江南官方app下载最新版 :
保险方案
热门文章
最新文章
89254
87541
69852
69353
68785
67451
65182
63152
62512
60321
先生
女士
获取验证码
相关文章






