【干货帖】2022重疾险怎么买?看这篇就够了!重疾险四步挑选法+高性价比产品推荐TOP3
这年头,没点专业知识,还真不容易买到合适的重疾险。
但真要说起重疾险,光是我写过的重疾险文章就有几百篇,一口气读上三天三夜也无法消化全部的内容。
今天,我就专门针对重疾险,做一个知识点精华提炼,同时收集所有重疾险常见疑问,整合成一篇最精炼和全面的文章!
无论你是对重疾险知之甚少,还是在五花八门的产品中陷入两难,那么,此时就是你学习这篇文的最佳时机!
重疾险是什么?保哪些责任?有哪些分类?
这篇文章将为你解决绝大部分的疑问,同时我也为你呈上最科学的重疾险四步挑选法,帮你买保险节约时间不踩坑!
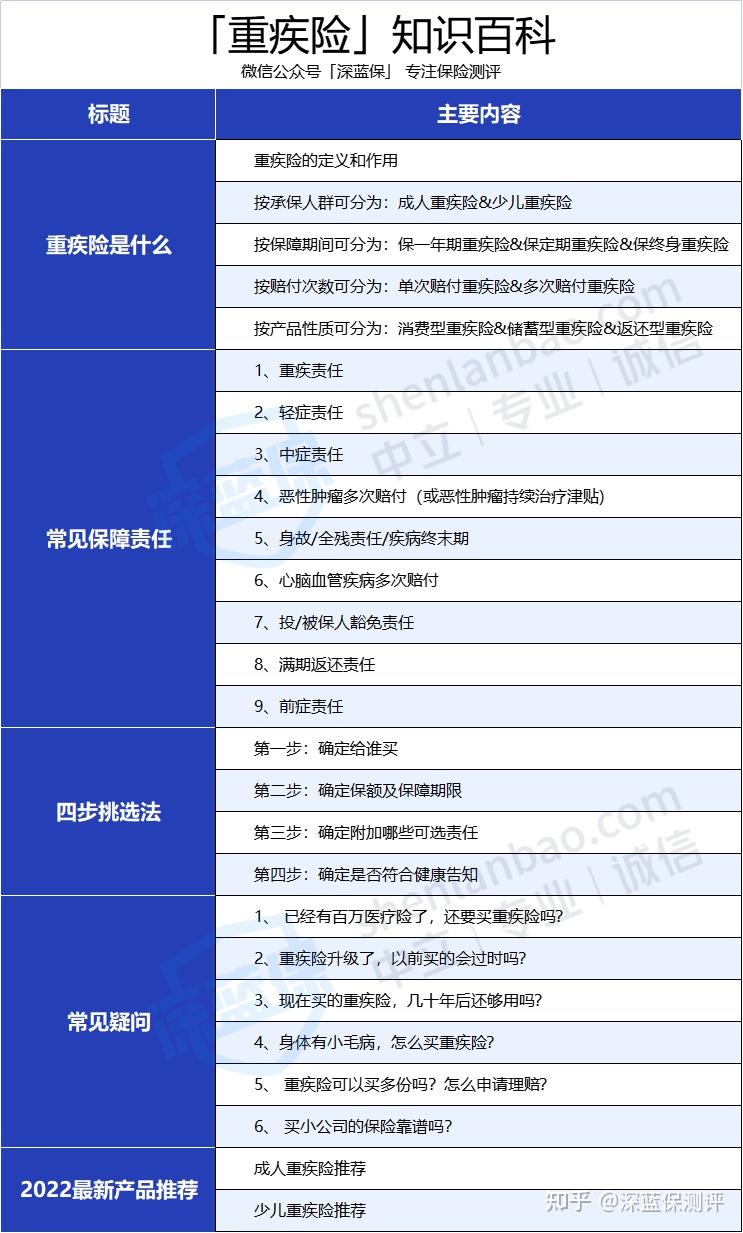
本文目录如下,请大家参照目录阅读~

如果这篇文章对你有用,别忘了点赞收藏哦~
想快速得到结论,也可以直接点击查看:

一、重疾险是什么?
中国人都爱买重疾险,但重疾险是什么?大多数人不明不白,稀里糊涂的就上了车。
结果买份重疾险,比别人多交个十几万不说,真到生病了可能还赔不到钱。

很多人都以为,买重疾险只是为了防止没钱看病,大错特错!
重疾险其实还有个大家不知道的名字,叫失能收入补偿险。
也就是说,得了重病不能工作,重疾险就会赔我们一笔钱,补充这一部分收入损失。
想要买重疾险不踩坑,其中最关键的一点,就是要了解你买的保险。
毕竟不同类型的重疾险,保障责任,产品特点都会有所不同。
如果你想给自己刚出生的宝宝配置一款少儿重疾险,业务员却在给你推荐捆绑了一大堆其他险种的产品,那很有可能你就被牵着鼻子走了。
虽然在官方定义上没有对重疾险进行明确分类,但是为了帮助大家更好的认识重疾险,
我基于承保人群、保障期限、赔付次数和产品性质这四个维度进行归类:

在实际情况中,可能存在一个产品同时属于多个类别,比如市面上有不少既能选保定期、也能选保终身的重疾险,
但是咱们基于这样的通识来选择合适自己的产品是完全没有问题的。
为了能够让大家更好的理解这些类别的不同,接下来我会逐一解释,并给大家展示这些产品在真实的投保界面都长什么样。
希望切实地帮助大家擦亮慧眼,一眼就能沙里淘金。
如果需要更适合自己的专业建议,可以随时找我,
我会以服务上万家庭的经验,结合你的实际情况,给到最实用的建议~

1、承保人群分两类:成人&少儿
像我们经常听到的和泰人寿的超级玛丽6号、国富人寿的达尔文6号和无忧人生2022等产品就是所谓的“成人重疾险”,一般都是0-55岁人群都能投保;

区别于一般0-55岁都能购买的“成人重疾险”,少儿重疾险一般是只针对0-17岁未成年人开放购买权限,通常有以下两个特点:
- 较为全面的少儿特定疾病保障,具体的优劣性我将会在文章的第二部分详谈;
- 更加灵活的保障期限,可选保30年/至70岁/终身,能以相对优惠的价格选择保障30年。
比如复星联合健康的妈咪保贝、北京人寿的大黄蜂6号、招商仁和人寿的青云卫1号等等……

2、保障期限分三类:一年期&定期&终身
保障期限就是指保险公司能够给我们提供保障的时长。
一年期重疾险的保障期限为一年,在支付宝就有数款一年期的重疾险,比如健康福·重疾险(保1年)、去年年底相互宝关停可转保的健康福·重疾一号(大病版)。

一般情况下,一年期的重疾险虽然价格比较便宜,但稳定性不足且保费逐年上涨,可能会存在续保难的问题,适合身体健康但预算不足的朋友们作为过渡,比如刚刚毕业的大学生;
除了一年期产品,还有一类所谓的保定期的重疾险,比如能保障20/30年或保至70岁;最后就是能保终身的重疾险,这类产品一般能一直保障至身故。
当然,目前市面上有不少产品比较灵活,可以自由选择保定期或保终身,比如国富人寿的达尔文6号就能根据个人的需求选择。

保定期和保终身的重疾险稳定性都不错,不过保终身的重疾险价格相对较贵,因此保定期的重疾险更加适合追求性价比的朋友们。

3、赔付次数分两类:单次赔付&多次赔付
单次赔付重疾险,顾名思义,就是只赔付一次以后合同就结束了,
不过目前也有个别产品,虽然处于单次赔付重疾险,但也带有一些特色保障责任。
像是和泰人寿的超级玛丽6号就是单次赔付重疾险,但是可选重疾复原保险金等责任,在首次确诊重疾间隔3年后再次确诊重疾仍可赔付80%基本保额;
再比如招商仁和人寿的青云卫1号赔了重疾以后还能赔轻症和中症。

得了重疾以后,如果还想要增加保障,再买一份新的重疾险几乎不可能。
比起没有附带特色责任的一般单次赔付重疾险,多次赔付重疾险就能够在赔偿一次重疾以后仍然有保障,通常能赔偿2次以上,多则5、6次,
比如众安保险的众安重疾险(多次赔付版)和华泰财险的微医保·多次赔付重疾险。

多次赔付的重疾险虽然在保障上更加全面,但也具有下面两个局限性:
- 疾病可能分组:如果疾病分组,那么每个组别的重疾只能赔偿一次,可能降低赔付概率;
- 间隔期限制:两次赔付间隔时间有一定的限制,有的产品间隔期为1年,也有的间隔期为3年,只有间隔期结束后满足条件的重疾才能赔偿。
4、产品性质分三类:消费型&储蓄型&返还型
而除了上述三种分类方式以外,其实还有一种分类方式是大家比较关注的,那就是根据重疾险产品的性质可分为三个类型:消费型重疾险、储蓄型重疾险和返还型重疾险。

(1)消费型重疾险
如果保障期间内没有生病,那么保费就等于被消费掉了,这就是为什么给这类型的产品起了消费型重疾险这一“俗称”。
消费型重疾险最大的特点就是同样情况下价格相对便宜,
我们常见到的和泰人寿的超级玛丽6号、国富人寿的达尔文6号和同方全球人寿的凡尔赛1号就是典型的消费型重疾险。
不过因为这类产品没有身故责任,也不会返还,不少人会如此认为:没生病,钱就不白花了?
首先要扭转这种观念,我们要意识到:买保险是一种消费!
消费型重疾即便没有出险,钱也没有白花,因为它已经在约定的时间,为我们提供了相应的保障。

(2)储蓄型重疾险
储蓄型重疾险也不难理解,简答来说就是加上了身故责任的消费型重疾险。
这类型的重疾险如果万一想要退保可以退较高的现金价值,对于一部分人而言等于是变相存钱了,所以便于理解我们称之为“储蓄型重疾险”。
储蓄型重疾险的保障期限都是保终身,生老病死无可避免的,所以最终总能获得赔偿。
像是线下平安人寿的平安福、中国人寿的国寿福都是这类型的产品。
(3)返还型重疾险
返还型重疾险号称是“有病治病,没病返钱”,就算我们平平安安合同到期,保险公司也可以退回保费,少数产品甚至还能赔付保额。
常见的产品有平安人寿的守护百分百、福满分等。
返还型重疾险这类“重疾险+两全保险”的组合产品真的很划算吗?我们可以看看下面这个例子:

不难发现,返还的钱还不如自己拿去理财,收益能轻松达到效果!
大家一定要注意,“返还型”保险在重疾理赔后,保险合同就终止了,之后也就不存在“返还”了,多交的保费也就没了。
所以对于90%的普通家庭来说,尽量优先考虑经济适用的消费型重疾险,30万的保额一年两三千就可以搞定。

二、重疾险的常见保障责任有哪些?
虽然名叫重疾险,但大多数重疾险不单只保“重疾”!
主流的重疾险,一般涵盖3项基本责任,外加一些可选责任或其他保障:

保障一:重疾责任
重疾险所约定的重疾,都是一些会危及生命、治疗过程花费巨大的疾病。
比如生活中常听到的癌症(包含肝癌、肺癌、胃癌等)、急性心肌梗死、严重脑中风后遗症(脑卒中)等。
当被保险人在罹患合同约定的重疾时,保险公司就会给付约定比例的保险金。
——简而言之,就是得大病了,保险公司根据重疾险的约定来赔钱。
赔多少?按什么标准赔?这个后面会讲。
重疾责任,是所有重疾险产品都有的最核心的保障内容。
不同的重疾险产品,保障的重疾数量也有不同。
多的可达上百种,少的也有几十种。
但不论保多少种,市面上的重疾险产品,一定都包含了2020年新定义中统一规范的28种重疾:

这28种疾病占当前重疾发病率95%以上,可以说这就是重疾责任中最核心的保障部分。
保障二:轻症/中症责任
重疾险保障的轻症、中症并不是普通的小病,而是指与重大疾病概念相对的重疾的早期现象。
比如轻度脑中风后遗症、原位癌、恶性肿瘤-轻度、早期肝硬化、较小面积Ⅲ度烧伤等。
光听名字,你会发现这些疾病实际并不“轻微”,甚至有点“要命”。
轻症的治疗花费肯定没法和重疾相提并论,通常是几万到十几万不等,但一般不超过十万元。
再来说说重疾险中的中症。
中症是介于轻症和重疾之间的疾病或症状,这一点,在理赔的标准,赔付的比例上都有所体现。
关于这三者的关系,我举个最直观的例子:

比如Ⅲ度烧伤,根据重疾险赔付标准的通常分成了轻、中、重疾三种,
并由低至高分别对应30%、50%、100%赔付比例:
当发生烧伤面积为10%~15%的Ⅲ度烧伤时,按轻症30%比例赔付;
当发生烧伤面积为15%~19%的Ⅲ度烧伤时,按中症50%比例赔付;
当烧伤面积≥20%时,按重疾100%比例赔付。烧伤程度越高,病情越严重,赔得越多。
关于轻症和中症责任,千万不要觉得它“程度很轻”、“不重要”。
恰恰相反!因为重疾都是从轻到重逐渐发展的。
如果能早发现、早治疗,就能避免疾病进恶化,有效提高存活率。
尤其是医学水平不断发展,重疾初期检出率越来越高,
而轻症和中症降低了重疾险的理赔门槛,
在疾病还没达到重疾严重程度前,
就能先获得一次理赔用于治疗,非常人性化。

保障三:身故全残责任
不可否认,市面上很多重疾险都可以提供身故责任保障。
但选不选身故责任实际也因人而异。
含身故的重疾险一般会有这几个问题:
第一,相同条件下,保费更贵;

每年相差2500+元,20年就是5万多块。
第二,相同保费下,保额更低;
对于预算比较有限的朋友而言,
不含身故的重疾险也许能买30万保额,
但如果含身故,相同的钱也许只能买20万保额。
第三,赔付重疾后,再身故就赔不了了。
“一张重疾险保单,既能保疾病又能保身故”,看似很全能。
但是,重疾险的身故/全残责任实则有个大缺陷。
因为它和重疾保险金一般不可兼得。

赔了重疾保险金后,以后即便身故,也不能再获得身故保险金赔付了。
当初为了附加身故责任多交的钱也白交了。
当然,重疾险的身故责任也不是一点用都没有。
比如在没有发生重疾的情况下,人是自然身故的,
那这份重疾险还是能当一份寿险来用的;
而不含身故的重疾险,此时就只能赔付现金价值了。
并且,重疾险中身故责任也在迭代更新,不断弥补自身缺陷。
从2019年开始,不断有重疾险开始新增了特别身故关爱金的责任,
这项保障的大致内容就是:赔了重疾之后,身故了也能赔!
但前提是:首次重疾和身故之间必须间隔一定年限,例如:

得重疾后不满1年身故,给付比例0%,也就是没得赔;
如果重疾后生存满4年,以后再身故能再获得100%身故保险金。
虽然限制不少,但重疾险的身故责任总算有用武之地了。
特别看重身故传承的朋友,可以稍加关注一下。
当然,如果你更在意的是疾病保障责任,而非身故责任,
那么我更推荐重疾险不要带身故,
你可以搭配一份定期寿险做组合保障,
保障内容既全面,整体保费还能更便宜。
有些高性价比的定期寿险,30岁成年人购买100万保额只需500元。
比重疾险搭配身故保障划算太多。

保障四:特定疾病额外赔付责任
针对男性/女性/少儿/老人等不同群体,保险公司设计了各年龄段易高发的重大疾病保障。比如:

当被保险人不幸罹患合同约定的特定重疾时,保险公司在给付基本保险金时,还会额外给付一笔保险金。
至于这个“额外”到底是多少,则根据不同重疾险的赔付规则和疾病种类来确定。
比如复星联合保险公司就有这样一个少儿特疾额外赔付的案例:
2019年8月9日,刘先生给1岁的儿子小明投保了一款妈咪保贝少儿重疾险。
基本保额80万元,也就是说罹患重疾,可以一次性赔付80万元。
2020年4月中旬,小明被医院确诊为急性淋巴细胞白血病。
根据重疾险合同约定,白血病属于少儿特定重大疾病,可以享受保额双倍赔付。
最后,保险公司一次性给付保险金80万*2=160万元。
保障五:恶性肿瘤、心脑血管疾病多次赔付责任
为什么近几年恶性肿瘤、心脑血管疾病多次保障变得越来越重要?
第一,因为非!常!高!发!
2020年上半年保险公司的重疾险理赔报告中显示:癌症理赔率最高,占整体理赔数据的60-80%,是中国人最高发的重疾;

其次则是心脑血管类重疾,例如急性心肌梗塞、脑中风后遗症,重疾发生率也相当高。
第二,非常容易复发。
癌症复发和转移在结束治疗后三年内发生的概率高达80%。
此外,大部分心脑血管疾病,几乎是不能治愈的,主要依靠长期服药来辅助治疗。
这也意味着,在患病的几年后,患者仍处于重疾状态的概率非常高。
针对癌症、心脑血管疾病复发的患者,如果能再次获得重疾险的保险金给付,无异于雪中送炭。
综合以上两个因素,癌症多次赔、心脑血管多次赔最好附加,而且非常有必要附加。

保障六:其他责任
除了这六大责任,还有一些对保障责任影响比较小的地方,比如:
(1)投保人/被保人保费豁免责任:
当投保人或被保人发生保险合同约定疾病时,免交后期保费,保障继续有效。
保费豁免责任几乎所有重疾险都有,附加的费用也很低,投保时肯定是要加上的。
(2)满期返还责任:
简单来说就是投保后,到了约定的年龄,可以把已经缴纳的全部保费无息拿回来。
不过满期返是有前提的,就是没有赔付过重疾(不包括轻症/中症)。
此外返还型产品价格偏贵,比不含返还的重疾险一般贵出30%~50%。
但在最重要的保障内容上,返还型重疾险却并没有什么独特的优势。
所以,更想买一份以疾病保障为先的重疾险的朋友们注意啦,
返还型重疾险这种花里胡哨的产品最好少碰,别拣了芝麻丢了西瓜!
(3)前症责任
有个别重疾险还提供前症责任保障。
保障的是比轻症更早期、程度更轻的病变。
比如肺结节(手术):一旦癌变,就是肺癌;
萎缩性胃炎伴肠上皮化生(手术):和胃癌关系密切;
肝细胞增生性结节(手术):跟肝癌沾边。
前症保障可以在我们身体健康状况出现大隐患时,
先拿一笔理赔金进行治疗,避免疾病进一步恶化。
但是,前症责任虽好,仍比较“小众”,
可比较的产品样本量太少,在此不做讨论。
上面我主要介绍了重疾险保障内容,
如果你对于重疾险还有任何其他疑问,欢迎随时找我,我会用专业知识为你解惑!

接下来就是本篇文章最最关键的部分了!
如果不想被保险业务员忽悠,下面的内容你一定要认真看!
同时,请不要忘记点赞哦!
三、重疾险最全选购攻略,四步教你轻松搞定!
当你对重疾险有一个全面了解后,就可以着手挑选一款适合自己的重疾险了。
还是那句话,只有适合自己的,才是最好的。
所以我们先抛开产品,直接从思路入手,根据以下重点步骤,一步一步来DIY自己的重疾险。
第一步:确定给谁买
选购重疾险第一步也是最重要的一步,先要搞清楚给谁买!
要知道重疾险的选择,并不是找到一款心目中“最好的产品”后,给全家人都买上就完事了,
不同的年龄、性别、家庭责任等等都会成为挑选产品的重要先决条件。
- 如果打算给小孩子买,建议优先考虑少儿重疾险;
- 如果打算给自己/伴侣买,那么只能配置成人重疾险,具体可以根据个性化需求来选择;
- 如果打算给60岁左右的父母买,不建议考虑重疾险,一方面可能会出现重疾险保费倒挂,也很有可能由于身体健康情况导致无法通过健康告知,可以优先考虑高杠杆且健康告知宽松的防癌险。
第二步:确定保额及保障期限
重疾险是为了弥补经济损失,所以重疾险的保额至关重要!
如果你两三年不能工作,只赔你十几万,够还房贷车贷吗?够生活费用吗?
买保险就是买保额,太低的保额根本无法转移大病的风险。
以癌症为例,治疗费普遍在 20-30 万,如果只买10万保额,能起到的作用非常有限,到时依然要向亲戚朋友借钱、甚至网上众筹治病……
所以说,你可以放弃大品牌,可以不要保终身、多次赔付;
但是重疾保额,你一定不能妥协,低保额不如不买。
我们建议重疾保额至少 30 万起步,如果预算够的话,可以考虑买到 50 万甚至更高。

确定保额以后,根据保障时长也会有保费上的区别,在同样的情况下保终身的重疾险价格会比保定期的价格更高,具体如何选择可以根据预算来决定。
另外,重疾险的缴费期也比较灵活,比如 10 年交、20 年交、30 年交。
其实就像买房一样, 可以一次性付清。也可以选择分 20 年、30 年还清贷款。
同一款产品,缴费期越长,每年保费越少,但总保费也会更多,反之亦是如此。
对于绝大部分人来说,我们更建议选 30 年缴费,每年保费更少,杠杆更高。
第三步:确定附加哪些可选责任
很多人对于重疾险的印象,还停留在“捆绑责任一大堆,一看保费大几万”的层面上。
但其实互联网保险的变化日新月异,现在很多重疾险保障都很灵活。
高度的灵活性,意味着咱消费者有更多的选择权。
想要哪一项保障,你就附加上;不想要的责任,你可以不选。真正的把钱花在刀刃上。
具体如何选,我也为大家整理出来了摘要表,大家可以结合自身情况选择:

(1)必选的责任有:中症、轻症
重疾保障是一款重疾险的核心,重要性自然不用多说。
不过,重疾的理赔标准可不低,很多人吐槽“人快死了才能赔”。
因为重疾本来就是会“危及生命”的疾病,比如心梗、脑中风、癌症……
想要拿到重疾理赔款,必须经历九死一生。
但是,自打中症、轻症责任出现,重疾险赔付门槛被有效降低了。
即使没有达到重疾的程度,但只要符合轻中症理赔标准,也能获得对应比例保险金。
总之,中症轻症如今已是必不可少的核心保障,每款产品都应该涵盖。
如果你看中的产品,轻、中症责任是可选的,别犹豫,直接勾选上,顺便将轻、中症豁免责任也带上。
(2)按需选的责任有:
- 特定疾病保障:根据人群需求来选,在基础保障不缺失,基本保额买够的前提下,如果有多余的钱,可根据需求附加对应的特定疾病保障。
- 恶性肿瘤多次赔:成年人买重疾险时,可以考虑附加恶性肿瘤多次赔。
- 心脑血管疾病多次赔:有数据显示,男性发生心脑血管疾病的概率相对比女性、儿童更高。预算有限的情况下,给孩子、女性买重疾险,一般可以不附加;如果预算较充足,且当被保险人为成年男性时,可以适当考虑附加。
- 身故/全残保障:如果预算不是特别充足,就不要附加身故责任了;如果特别看重身故保障,你也可以买一份定期寿险作为替代。
- 投/被保人豁免:一般来说,自己给自己投保,被保人豁免是产品自带的,不需要我们添加;如果是给父母/配偶/子女买重疾险,投保人豁免是可选的,大家可以根据需求附加。
(3)不建议附加的责任有:
- 满期返还责任:返还型重疾险可谓“割韭菜”专用,不建议大家选择。
- 前症责任:前症责任在重疾险比较少见,实用性不明确,没必要专门去买保前症的产品。
第四步:确定是否符合健康告知
健康告知,其实就是保险公司为了过滤不符合承保条件人群而设置的最后一道门槛。
别看市面上不同公司的产品健康告知都不一样。
其实从保险公司的角度来看,健康告知的目的只有一个——把高赔付风险的人群给过滤掉。
一般来说,以下这几类人群健康告知很难通过,甚至可能被直接拒保:
- 有重大健康异常的,不能买:比如住过院、做过手术、长期服药等就医行为,以及体检异常,或目前正患有严重疾病或症状;
- 有家族遗传病史的,也不能买:遗传疾病是十分确定的疾病,保险公司一般也不愿意承保;
- 有过保险经历的:比如被其他保险公司拒保、延期过,或者已经理赔过重疾险的,那么也不能买;
- 有可疑骗保倾向的:比如从没买过保险的人,短时间内突然买好几份保险,而且都是比较大额的保单,这种情况下同样不能买;
- 风险较高的人群:比如喜欢做高风险运动,或抽烟、酗酒、吸毒等可能增加患重疾概率的不良嗜好的,不能买。
……等等。
只要你健康情况还OK,没有啥不良嗜好,正常情况下通过健康告知没有太大问题。
哪怕因为体检异常、得过某些病不满足健康告知要求,也可以尝试智能核保和人工核保。
对于部分健康异常的人群,很多保险公司也愿意网开一面。
虽然不一定能标体承保,但也是有加费承保、除外责任承保的可能。
再次强调,健康告知涉及到后续的理赔,非常非常重要,请大家一定要重视,并做好如实告知。
如果你对健康告知把握不好,不知道哪些情况要告知,哪些情况不用告知,可以随时找我,
我整理了少儿常见病可以正常投保的产品,还会从专业角度手把手教你做好健康告知~

四、常见疑问
除了上述挑选攻略以外,我也翻遍了大家的评论,整理回答了以下几个常见疑问:
1、已经有百万医疗险了,还要买重疾险吗?
现在的百万医疗险几百块就能保几百万,基本能覆盖各类住院医疗和特殊门诊的费用,
为什么还要买动则一万大几千的重疾险呢?
为了解答这个问题,我们可以来假设这样一个情景:
40岁的老王因为肺移植卧床一年半,花费60多万元的医疗费用;
虽然医保和商业医疗险能把这笔支出报销的七七八八,
但家里只有老王一人有经济收入,现在不仅一年多无法工作,还可能需要继续休养很长时间。
家庭生活开支、孩子的教育费用、车贷房贷……这些问题都无法通过医疗险来解决。
而此时重疾险就能够显现作用了,它能够一次性赔付一大笔钱,供我们自由使用、度过难关。
重疾险本质就是一种收入损失险,是其他险种无法代替的。
2、重疾险升级了,以前买的会过时吗?
最初的重疾险,只能保 4 种重疾,而现在的能保上百种重疾、几十种轻中症,不仅保障更全面,价格还更便宜
既然重疾险一直在升级换代,我以前买的不就过时了?要退了买新的吗?
从重疾险的作用来看,它是不会过时的,因为保障仍然在。不过以前买的重疾险一般保额都不高,那我们可以适当补充一份,这样既增加了保额,也能有更好的保障。
这里要提醒大家,退保会有较大的损失,一定要谨慎考虑。
3、现在买的重疾险,几十年后还够用吗?
30 年前,一块钱能买到一斤猪肉;而现在,一块钱连一两猪肉都买不到……
通货膨胀是必然的,钱只会越来越不经用。
未来需要多少保额才足够,肯定没法给出一个准确的答案。
那么面对通货膨胀,我们该如何来应对呢?这里给到大家两点建议:
- 尽量做高保额:在预算范围内买充足的保额(3-5倍年收入),这样至少短期内不用太担心保额贬值。
- 定期检视保单:保险是逐步配置的过程,买完了也要定期检查,在收入增长、家庭责任变重等情况下,也要适当增加保额。
其实换个角度想,即便发生通货膨胀,保额贬值的同时,我们的保费压力也变小了。
4、身体有小毛病,怎么买重疾险?
即使身体有小毛病,但也是有机会买重疾险的,重点要看健康告知:有问必答,不问不答。
如果不符合健康告知,还可以有两种方法:
(1)智能核保
在网上买保险时,可以进一步进入只能核保页面,根据自己实际情况,回答问题后,就能得出核保结果。
比如张美丽,30 岁,有乳腺结节如果只看健康告知,是不符合的
选择智能核保,或许有不同的结论。
首先我们选择有「部分问题」,进入「智能核保」找到「乳腺」→「乳腺结节」,
会问你有没有手术、有没有半年内的乳腺 b 超等。
如果都没有问题,就会给你一个结论:「正常承保」;
如果没有做过 b 超,那就直接「拒保」了,整个过程非常智能便捷。
(2)人工核保
人工核保很简单,专业的人专门为你服务,你只需提供保险公司需要的病历资料:
至于到底能不能通过核保,看了病历资料后,保险公司会通知你。
一般会要求提供门诊和住院的资料,当然这只是一个简单的参考,具体需要什么资料;
根据保险公司要求提供即可,剩下的交给专业的核保员。
为了方便大家投保,我花了1个多月的时间整理了一份【常见疾病投保攻略】,
里面汇总了高血压、乙肝、甲状腺结节等不同常见病能够顺利投保的产品,感兴趣的朋友可以点击了解:

5、重疾险可以买多份吗?怎么申请理赔?
无论买了多少保险,理赔方式都可以分为两类:
- 定额赔付型:买多少赔多少,买了多份就可以叠加理赔。
- 报销补偿型:花多少报多少,即便买了多份,报销的钱也不会超过总花费。比如医疗险,治疗花费 20 万,最多也只能报销 20 万。
而重疾险就是定额赔付型,买多少就赔多少。
理赔分为关键两步:
- 报案:通过客服电话、官方微信、APP等方式,联系保险公司报案。
- 准备材料:根据客服要求准备理赔材料,通过拍照或邮寄等方式交给保险公司。
接下来就是保险公司审核,根据《保险法》第 23 条规定,若符合理赔条件,理赔款将在申请理赔后的40天内支付。
申请重疾理赔时,重要的资料包括:疾病诊断证明书、病理、化验、影像、心电图等检查报告。
如果多份保险是在同一家公司买的,提交一次资料就好;但如果多家投保,可以多复印几份 并让医院盖章,理赔时都能用到。
或者也可以申请一家理赔后,要求保险公司将资料寄回,用于其他家的申请。
6、买小公司的保险靠谱吗?
这是一个无法三言两语说清楚的问题。
有些人就是品牌控,喜欢追求大公司;而有些人则是更要求性价高的,只在乎产品本身。
情况 1:我看重公司品牌
名气大的保险公司,主要有以下几个好处:
大品牌,有信任感:大公司每年都有几十亿的广告投放,很多地方也都有机构网点;
分支机构多,相对方便:理赔可以直接去网点办理,可能比邮寄资料感觉更踏实。
但是看重品牌的缺点也比较明显:产品挑选局限、产品价格较高。
而且,即使是同一家公司,旗下也会有多款重疾险,不同产品之间差异会很大,不能闭着眼睛就冲着品牌买。
情况 2:我看重产品性价比
中国有近200家保险公司,如果不只盯着那几家大公司,那么选择空间还是很大的。
很多名气相对较小的公司为了打开市场,都会推出性价比更高的产品;
好比网销的消费型重疾险,往往保障会更好,价格会更优惠。
其实大家都是聪明人,只不过隔行如隔山。
你去买个苹果香蕉吧,只需要一口,你就知道贵的会比便宜的好吃;
你想买一部手机、一部车,你上手体验一下,发现贵的东西真的就是不一样。
但是我给你一本保险合同,有几个人可以弄明白?
保险就是这么一个信息严重不对称的领域。
我们来比合同条款,重疾险最为核心的28种重疾病种,占据了 95% 的理赔;这由行业内统一定义的,不存在谁家理赔更宽松的说法。
我们来对比服务,平安、国寿这些大公司的服务,绝对会更好,不用争论。
但是,重疾险最重要的服务是理赔。
保险赔不赔,只会与合同条款有关!不管你的三姑六姨是业务员,还是保险公司高管,都开不了后门给你。
保险方案
热门文章
最新文章
89254
87541
69852
68785
67451
65182
63152
62512
60321
先生
女士
获取验证码
相关文章






