去年夏天,杭州市发布了立足于杭州的首款惠民保险——杭州市民保。
59元最高可获得200万的保障,低保费,高保额的特点吸引了75万余杭州市民投保。
今年,杭州市民保在去年的基础上进行保障升级,并推出两个版本——基础版和津贴版。那么,杭州市民保2021具体进行了哪些升级,有必要买吗,下面一起来看看吧!
杭州市民保是一款普惠型的商业补充医疗险,也是杭州市民的专属保障,是由平安健康保险公司承保。
新上线的杭州市民保推出了基础版和津贴版两个版本,具体的保障如下:

可以看到,两个版本都有住院医疗费和特定药品费保障。
与杭州市民保2020相比,杭州市民保2021的住院医疗和特定药品费进行了相应的升级:
此外,杭州市民保2021还增加了津贴版。津贴版除享受“杭州市民保2021基础版”的所有保障外,还增加了20万元重症津贴。
这笔钱可以用于治病治疗,弥补收入损失等其他用途。让被保险人不仅治病费用可报销,还可安心养病。
虽然,津贴版比基础版贵了30元,但是重疾津贴的保障还是很实用的,如果购买的话,建议考虑这个版本。
那么,杭州市民保2021如何报销的呢?下面津贴版为例,来看个案例:
贾先生因肝癌住院,医保目录内的费用一共花了 22 万。医保报销后,自己还要掏 6 万。另外,购买 “乐卫玛” 花了 18 万。
如果有市民保,贾先生可以报销:
住院医疗费:( 6 - 2 ) * 80% = 3.2 万
特定药品费:18 * 80% = 14.4 万
重疾津贴:因正常给付金额(3.2 万 + 14.4 万)= 17.6 万 > 3 万,所以可一次性获得 20 万元。
综上,贾先生除了可以报销17.6元的医疗费和药品费外,还可以额外获得20万的给付津贴。
要是没有市民保,李先生要自己花 24 万。但有了市民保津贴版,不仅不用自己掏钱,最后还剩13.6万的津贴可用于其他开销,极大的减轻了医疗和生活的负担。
看完市民保都保什么,我们再来看看,市民保不保什么。
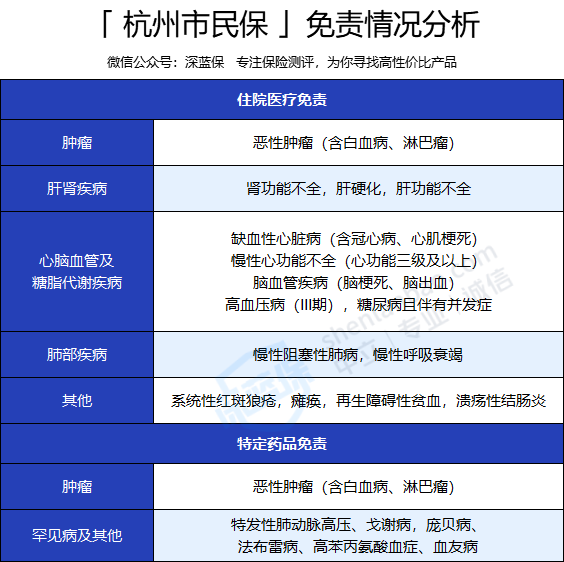
杭州市民保2021没有健康状况的限制,但是却对下列的重大疾病免责了:

如果在生效日(2020年8月1日)前已患上面的重大疾病,并因此疾病或其并发症导致的保险事故,杭州市民保是不予赔付的。
但如果是其他的既往症,仍然可以获得赔付的。
另外还需注意的是,产生的相关费用一定要先经过医保报销,不然市民保一分钱都不能报。
杭州市民保2021投保门槛很低,没有健康告知,也不限职业和年龄,只要有杭州医保就能买,而且价格也不贵,性价比还可以。
如果你有杭州医保,但没有其他的商业保险,那么建议买一份市民保。尤其是下列4类人群:
1.年龄偏大
超过65周岁的人就很难购买商业健康险了,但惠民保没有年龄限制,90岁的高龄老人也能买。
2.身体状况欠佳
一般健康险,包括百万医疗险和重疾险,对被保险人的健康状况都有要求。而市民保不限制健康状况,得过大病也能买,后续产生的住院费仍然可以报销。
3.高危职业
市民保不限投保人的职业,高空作业人员、消防员等高危职业也能买。
4.被百万医疗险除外承保
因为身体原因,某些疾病被百万医疗险除外承保,可以投保一份市民保,转移这部分风险。
举个例子,王女士买了一份百万医疗险,但是因为乳腺结节被除外承保,乳腺相关疾病(乳腺癌,乳腺原位癌)都不能赔了。这时候再投保一份市民保,就可以覆盖这部分的治疗费用,需要用到的特定药也能报销。
除了上面4类人群外,身体健康的朋友,建议优先考虑百万医疗险,保障会更好。
如30 岁男性选择 尊享 e 生 2021,每年保费 293 元。不仅报销不限社保范围,还有外购药、质子重离子、费用垫付、就医绿通等特色保障。