去年,杭州上线了一款商业补充医疗险,叫 “市民保”,59 块就能买到200万的保障。
今年,“市民保”升级后再上线,基础版保费不变,还提高了保障。此外,还新增了带有重疾确诊保险金的津贴版,保费只多了30元。
而且只要有杭州医保,无论是上班族,还是没有工作的老人、小孩,都可以买。
那么,杭州市民保2021的升级后的保障到底怎么样?有哪些坑需要注意?今天,就来给大家详细分析。
杭州市民保是一款普惠型的商业补充医疗险,也是杭州市民的专属保障,是由平安健康保险公司承保。
为了方便大家理解,我们整理了杭州市民保的具体保障:

可以看到,杭州市民保有基础版和津贴版两个版本。
两个版本都包含了医保内住院医疗和30种高额特定药品保障,报销方式如下:
这笔钱可以用于治病治疗、后期的康复治疗、弥补收入损失等其他用途,让被患者不仅有钱看病,还能安心养病。
介绍完杭州市民保的基础保障,下面我们来分析下它的优缺点。
1.优点
(1)投保门槛低
市民保不限投保年龄和职业,高龄老人和高危职业也能买。并且该产品没有健康告知,可带病投保,只要有杭州医保就能买。
(2)有特药保障
市民保包含30种特定高额药品保障,可用于治疗恶性肿瘤、罕见病等重疾。不限社保范围,按80%比例进行报销,一年最高能报100万,可在一定程度上减轻患者负担。
(3)有重疾津贴保障
市民保2021新增了20万的重疾津贴,当合同内的住院医疗和药品费自付超过三万时,就能一次性给付,且这笔钱可以用于任何地方,如治病治疗、弥补损失、还房贷车贷等。
这项保障还是特别实用的,且价格也不贵,建议大家优先考虑津贴版。
(4)价格便宜
杭州市民保基础版一年59元就能享受200万的医疗保障,且价格不分年龄段,不管男女老少都是一个价,价格优惠。
自带20万的重疾津贴的版本一年只要89元,价格也不贵。
2.缺点
(1)保障不够全面
虽然杭州市民保的保额有200万,但是保障内容仅有住院医疗和特效药费保障,且住院医疗限制了社保内费用。
保障上没有特殊门诊、门诊手术和住院前后门急诊等基础保障。也没有外购药、就医绿通、费用垫付等实用的服务,还是有些小遗憾的。
(2)免赔额高
免赔额就是保险公司报销的起付线,只有超过免赔额才能进行报销。免赔额越低,越有利。
这款产品有2万元的年度累计免赔额,免赔额偏高,这也就意味着理赔门槛高。
(3)特定既往症不赔
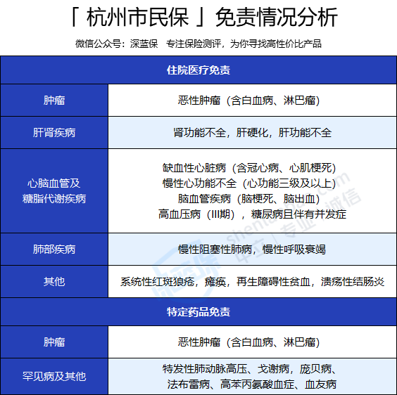
虽然该产品能带病投保,但是有特定既往症除外的约定,被保险人因特疾疾病在保险期间内导致的医疗费用,保险公司不予理赔。具体的免责既往症如下:

如因上述重疾产生的住院医疗和药品费,市民保是不能报销的。但如果是其他既往症,市民保就能报销。
杭州市民保虽然便宜,但保障不够全面,比如社保外的住院医疗费就不能报销。
所以深蓝君建议,如果身体状况好的小伙伴,建议优先考虑百万医疗险。
以 30 岁男性为例,购买人保好医保长期医疗,每年保费 259 元。对于住院医疗费,满足条款约定,在扣除 1 万免赔额后,可以不限社保,100% 报销。
当然,如果买不了百万医疗险,或者部分疾病被百万医疗险除外了,那么可以考虑买一份杭州市民保,毕竟投保门槛低、价格也很便宜。
看完上面的分析,如果你觉得有必要买一份杭州市民保的,可以通过关注微信公众号 “杭州市民保” ,点击底部菜单栏 “我要参保” 参与投保。
另外,杭州市民保今年的参保时间是 7月12号 - 8月 15号,小伙伴们要注意投保时间哦,买完后,8 月 1 号会统一生效。