很多人查出甲癌的开端多是一次常规的体检,且基本会认为是误诊:
自己一个爱运动的人怎么会得癌症?这不可能吧。
确诊后很希望一觉醒来什么事都没发生过,但依然要面对现实,手术、淋巴结清扫一样都逃不掉。
三言两语不能描述甲癌患者治疗过程的艰辛,但我们今天可以解决一个问题,得了甲状腺癌,怎么买保险?
华贵人寿就新上线了一款产品,大麦兜来保定期寿险。得了高血压、糖尿病、乙肝,甚至是甲状腺癌,都有机会买到,可谓是“非标体人群的专属定期寿险”,名副其实“都来保”。
那它的性价比到底怎么样呢?值不值得买呢?
马上揭晓!
具体如下:

保障与常见的定期寿险没什么区别,但大麦兜来保,却有几个独特的亮点:
(1)健康告知宽松,四类常见大病也有机会买
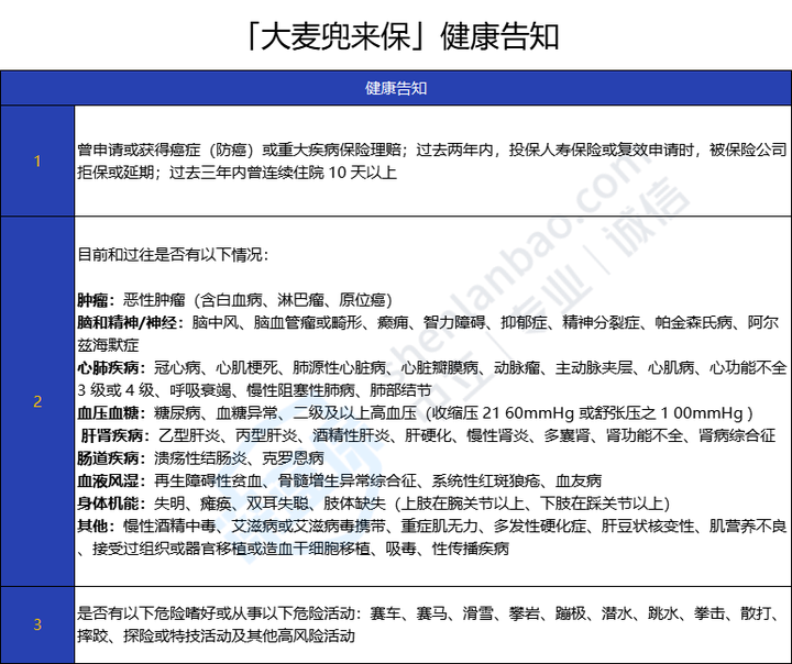
先来看看它的健康告知:

可以看到,一共只有3条健告,既不询问已有寿险保额,也不询问结节、是否怀孕等,还是非常宽松的。
如果你的身体非常健康,是可以投保的,不过还有更便宜的产品,感兴趣可以直接跳到最后部分。
如果是高血压II级及以上、2型糖尿病、甲状腺癌、慢性乙型肝炎,或有其他疾病的朋友,可以选择智能核保,根据病情填写相关问卷,还是很有机会买到的。
以高血压为例,只要回答确诊时间、是否持续治疗、目前血压值,就可以得出核保结果,并测算好保费。
具体步骤如下:

(2)免责条款少、等待期较短
免责条款,就是保险公司把不赔的情况写入条款里。除了监管规定的3条免责,保险公司可以根据情况,只多不少得加上几条。
所以,好的寿险免责都只有3条。
显然,只有3条免责的大麦兜来保,属于第一梯队。
投保人对被保险人的故意杀害、故意伤害;
被保险人故意犯罪或抗拒依法采取的刑事强制措施;
被保险人自本合同成立或者合同效力恢复之日起二年内自杀,但自杀时为无民事行为能力人的除外。
再来说说它的等待期。
等待期可以简单理解为保险的观察期,在这期间发生事故,保险公司是不赔的。
所以等待期通常越短,对我们越有利。
大麦兜来保的等待期就比较短,只有90天,相较于等待期180天的产品,还是很有良心的~
当然,市面上还有一款0等待期的定寿,可以说是定期寿险届的“清流”,感兴趣的朋友可以跳到第三部分。
(3)1-6类职业都能买
我整理了一张职业分类表:

可以看到,4-6类属于中高风险职业,很多保险公司,都不承保这些职业。
可这些职业的小伙伴,日常生活面临着更多的风险,更需要保险来转移风险。
所以,那些承保高危职业的保险,可谓“保险江湖”中的“凤毛麟角”。
大麦兜能保就刚好属于这类优秀的产品,它承保1-6类职业,像警察、消防员、高空作业者等,都能买~
(4)支持减保
如果遇到急需花钱的时候,如结婚生子、买房买车、看病住院等情况,可以通过减保,取出一部分钱,保额也会相应减少。
说完了它的亮点,再来说说它的“魔鬼细节”:
(1)保额有限制
被保人的身高体重、所在地区、年龄、职业和有无社保,都直接关系能买多少保额。
兜来保的部分保额限制如下:

经济发达城市属于超一类、一类地区,其他地区可以查看投保页面。
举个栗子:
同样是60岁的广东老人,王爷爷家住深圳,领着退休金;马爷爷家住汕头,没有交社保。王爷爷能买到100万保额,而马爷爷只能买到80万保额。
虽然保额有限制,但对于普通工薪家庭来说,还是比较合理的。
超一类、一类地区的物价很高,万一人倒下了,身上背负的房贷、车贷,300来万就算不能全部还清,也能顶很长一段时间了。
对于二三类城市的朋友来说,房贷车贷压力都比较小,150万、200万的保额,还是比较充裕。
如果收入比较高,想要做高保额,兜来保也适合用来加保,毕竟它没有询问过往的保额。
说完了它的亮点和细节,我们再来看看它值不值得买。
我选择了几款热门定寿来对比:

注意:大麦正青春的保费每年递增3%。
直接说结论:
如果你的身体只是有点小毛病,完全可以选择大麦2021,它的保费会更便宜;如果你有比较严重的疾病,可以考虑大麦兜来保,也有机会通过智能核保。
如果你想买完就马上得到保障,可以考虑擎天柱6号,0等待期,健康告知也比较宽松。
如果是夫妻投保,可以考虑大麦甜蜜家2021,夫妻投保更划算,同时身故赔双倍保额。
如果追求极致性价比,可以考虑定海柱2号,比同类产品的价格更便宜,但健康告知比较严格,询问了肝炎病毒感染、结节等疾病。
最后,如果你对定期寿险有更多兴趣,欢迎查看:扒了全网90款定期寿险,这5款产品最优秀!