近期,华贵人寿上线了一款定期寿险——大麦兜来保 2022,这款产品 1~6 类职业的朋友都能投保,最高能买到 350 万保额。
今天的二条文章就测评了这款产品,想了解具体保障的朋友可以去看看。
另外,它还有一大亮点:投保宽松,即使有高血压、糖尿病、乙肝,也有机会买到,身体状况欠佳的朋友可以重点考虑下。
那么,大麦兜来保 2022 的健康告知具体会问什么?哪些常见疾病可以投保?今天,我们就来好好分析下。
买保险时,一定要认真做好健康告知,确保“有问必答,不问不答”。
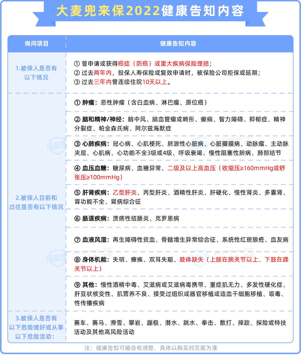
寿险的健康告知一般比较简单,接下来一起看下 大麦兜来保 2022 的健康告知都问了哪些内容:

可以看到,这款产品的健康告知问到了住院史、重疾险理赔史等。一些需要重点关注的地方,我们也在表格中标红了,大家可以着重看下。
我们以健康告知中问到“过去三年内是否曾连续住院 10 天以上”为例,如果是三年内有过该情况就需要告知,但如果是四年前的住院,就不需要告知。
如果没有涉及健康告知里的情况,大家就可以直接投保。
这款产品投保比较宽松,像胃炎、甲状腺结节等常见疾病,健康告知里都没问到。也就是说,只要符合产品的健康告知,即使有甲状腺结节,也能买 大麦兜来保 2022。

那如果有健康告知里问到的情况,应该怎么办?还有机会买这款产品吗?我们接着往下看。
涉及了健康告知无法直接投保时,我们还可以尝试核保,常见的核保方式有智能核保和人工核保。
建议大家优先选择智能核保,方便快捷,只需在线如实回答几道问题,就能得到核保结果,而且即使核保不通过,一般也不留记录。
大麦兜来保 2022 支持智能核保,我们也走了核保流程,整理出一些常见疾病的智能核保条件及结论。

可以看到,即使得了高血压、乙型肝炎或糖尿病,只要符合表格里的条件,也有机会正常投保或加费投保。
另外,很多产品不支持三级高血压(血压值为收缩压≥ 180mmHg 且舒张压≥ 110mmHg)投保,但这款产品符合一定条件,三级高血压人群也有机会买到。
三级高血压在这款产品的智能核保时,涉及的情况比较复杂,这里就不一一细讲。为方便大家了解,我们举了一个能加费承保的例子,具体核保过程如下:

动图以有社保的 30 岁男性,不吸烟,50 万保额,保至 60 周岁,交费至 60 周岁为测算条件。
需要提醒大家,大麦兜来保 2022 智能核保的问卷差异比较大,同一种疾病,不同的初次诊断时间、具体测量值等,可能会对应不同的核保结论。
因此,大家在智能核保中,要详细填写疾病的相关信息,才能确定具体的核保结果。
文章篇幅有限,没办法细说每一项疾病。大家可以根据自己的情况进行智能核保,完成相关问答后就能快速看到承保结论。
总的来说,大麦兜来保 2022 是一款不错的产品,挺适合因为健康问题买不到合适寿险的朋友。
最后,若你找不到对应的疾病,不太清楚能否投保,或者想要针对具体病情、产品进一步分析,可以点击下方预约1对1咨询,会有核保专家协助处理。