今天给大家测评一款没有健康告知的百万医疗险——专心保普惠百万医疗险(下面简称专心保)。
它不限职业类别,80岁也能带病投保,相比一般的惠民保,它的免赔额更低,只有1万,看起来还是很不错的。
那么,专心保到底好不好呢?跟其他的惠民保对比怎么样?下面我们来一起来看看这款产品的保障如何,值不值得买?
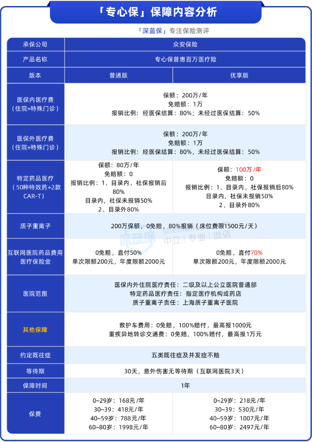
专心保由众安保险承保的,不限投保地区,产品具体的保障内容,我们整理了表格,如下:

可以看到专心保分两个版本——普通版和优享版,区别就这2点:
1、特定药品医疗保额:普通版是80万,优享版是100万;
2、互联网医院药品报销比例:普通版是50%,优享版是70%
优享版各个年龄段保费有所上涨,建议选择普通版就可以了,当然如果预算多,就选优享版。
专心保主要报销的就是住院和特殊门诊的医疗费用,如果使用了特定药品和质子重离子治疗,也能报销,具体报销情况如下:
需要注意的是,虽然买专心保没有健康要求和职业要求,但限已参加医保或公费医疗的人士投保。另外要注意,如果是投保以前就得过恶性肿瘤等约定的既往症,后续相关治疗费用和药品费是不赔的,具体我们接着往下看。
专心保约定的既往症有下面这5类,具体的疾病跟其他惠民保也差不多,主要是癌症、心脏疾病这些:

也就是说,如果投保前就患有以上这些疾病,后续复发或者引发了其它疾病,由此产生的医疗费用,专心保是不赔的。
但表格里没有提到的其他疾病,就算投保前得过,后续有住院治疗,符合条件也是可以正常理赔的。

*上图为专心保的特别约定截图
总的来说,专心保保障还算不错,如果符合理赔条件,医保内外的住院医疗费用和特殊门诊费都能报销,也有质子重离子和特效药保障,不过保费也跟一般的百万医疗险差不多了,相对惠民保来说有些偏贵。
如果跟其它全国版惠民保,专心保保障怎样呢?值得买吗?
这里,我们精选了其它4款全国可买的惠民保,与专心保(普通版)对比,看谁更值得买?

5款产品的保障都差不多,专心保和安惠保的免赔额低一些,但投保会有年龄限制。
要选的话可以从身体情况、年龄以及预算来考虑,我们给的建议如下:
当然,如果身体比较健康,还是建议大家优先考虑百万医疗险,例如能保证续保20年的蓝医保、金医保等,保障会更全面,惠民保是退而求其次的保障。
Q:买了百万医疗险,还需要再买惠民保吗?
如果买了百万医疗险,没有因为身体异常而被部分除外的话,就不需要再购买惠民保,百万医疗险的整体保障和续保条件要更好,惠民保会更适合身体欠佳、年龄偏大的人群;
如果百万医疗险有除外的情况,可以考虑买一份惠民保,补充保障被除外的疾病。
疾病是一个很沉重的话题,它摧残患者,折磨家属,对家庭财务也可能造成巨大的冲击,对于前两者,我们可能无法规避,但对于财务损失,医疗险是比较实用的风险转移工具。
作为目前比较便宜、投保门槛也低的医疗险,专心保这类普惠型医疗险让年龄大、健康状况不好和从事高危职业的人也有了购买保险的机会,建议需要的人尽早配置。
如果你不知道怎么选择适合自己的医疗险,可以点击下方卡片,免费咨询我们的规划师。