很多朋友因为身体情况买不了百万医疗险,只能退而求其次选择惠民保作为保障。
但惠民保错过了投保时间就得等一年,而且还不确定第二年有没有。我们在后台经常收到大家咨询,有没有不限投保地区、投保要求宽松的医疗险。
今天给大家测评一款没有健康告知的医疗险——专心保普惠百万医疗(下面简称专心保)。
(也叫“众民保”,两款产品的保障责任是一样的。)
它不限职业类别,80岁也能带病投保,相比一般的惠民保,它的免赔额更低,只有1万,看起来还是很不错的。
那么,专心保到底好不好呢?跟其他的惠民保对比怎么样?下面我们来一起来看看这款产品的保障如何,值不值得买?
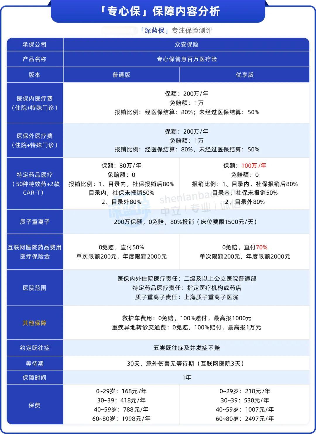
专心保由众安保险承保的,不限投保地区,产品具体的保障内容,我们整理了表格,如下:

可以看到专心保分两个版本——普通版和优享版,区别就这2点:
①特定药品医疗保额:普通版是80万,优享版是100万;
②互联网医院药品报销比例:普通版是50%,优享版是70%。
优享版各个年龄段保费有所上涨,建议选择普通版就可以了,当然如果预算多,就选优享版。
专心保主要报销的就是住院和特殊门诊的医疗费用,如果使用了特定药品和质子重离子治疗,也能报销,具体报销情况如下:
需要注意的是,虽然专心保没有健康要求和职业要求,但限已参加医保或公费医疗的人士投保。
另外要注意,如果是投保以前就得过恶性肿瘤等约定的既往症,后续相关治疗费用和药品费是不赔的,具体我们接着往下看。
专心保约定的既往症有下面这5类,具体的疾病跟其他惠民保也差不多,主要是癌症、心脑血管疾病这些:

也就是说,如果投保前就患有以上这些疾病,后续复发或者引起了并发症,由此产生的医疗费用,专心保是不赔的。
但表格里没有提到的其他疾病,就算投保前得过,后续有住院治疗,符合条件也是可以正常理赔的。

*上图为专心保的特别约定截图
总的来说,专心保保障还算不错,如果符合理赔条件,医保内外的住院医疗费用和特殊门诊费都能报一部分,也有质子重离子和特效药保障。不过专心保的保费跟一般的百万医疗险差不多,相对惠民保来说有些偏贵,可以说专心保是介于百万医疗险和惠民保之间的医疗险产品。
如果跟其它全国版惠民保,专心保保障怎样呢?值得买吗?
这里,我们精选了其它3款全国可买的惠民保,与专心保(普通版)对比,看谁更值得买?

从表格中可以看到,这4款产品的保障相差不大,我们可以结合身体情况和预算来考虑:
惠民保价格便宜,适合身体欠佳的朋友买,但它的理赔门槛高,报销有限。

由上面对比表格可以看出,相较于惠民保来说,百万医疗险的报销门槛会更低一些、保障更全面、报销比例也更高,超过免赔额的部分,最高可以100%报销。
另外,百万医疗险的保障也是比较稳定的,有很多可以保证续保20年的产品,期间无论产品停售,还是发生过理赔,都能续保,不用担心失去保障或保障变差。
建议身体健康的朋友,优先考虑百万医疗险,特别是能保证续保20年的,保障范围会更全面,报销条件也更好,惠民保是退而求其次的保障。
疾病是一个很沉重的话题,它摧残患者,折磨家属,对家庭财务也可能造成巨大的冲击,对于前两者,我们可能无法规避,但对于财务损失,医疗险是比较实用的风险转移工具。
作为目前比较便宜、投保门槛也低的医疗险,专心保这类普惠型医疗险让年龄大、健康状况不好和从事高危职业的人也有了购买保险的机会,建议需要的人尽早配置。
如果不知道哪款产品适合自己,可以点击下方卡片,预约专业的老师进行1对1咨询。
89254
78451
69852
68785
67541
67451
65182
63152
62512
60321