市面上的保险种类众多,有保疾病的、保意外的、也有保身故的,然而随着老龄化趋势愈加严重,一种名为终身护理保险的讨论度也日益趋势。
有很多用户都在疑惑终身护理保险值得买吗?那么今天深蓝君就来给大家分享一下相关信息,顺便给大家推荐一款终身护理保险。
主要内容如下:
对于其它的保险产品,可能很多用户都是可以接受的,可以帮我们转移疾病、意外等带来的经济风险。
那么终身护理保险有什么用呢?终身护理保险值得买吗?
答案是值得买。
要知道,我国的人口老龄化现象越来越严重了,再加上生活水平的提升,我国人口的平均寿命也在不断延长,最终就导致了我国老人的数量不断增加。
而老人的身子骨比较脆弱,抵抗力也在不断下降,失能的几率也就在增加。
“一人失能,全家失衡。”
如果家中有一位成员失能的话,会对一个家庭带来非常大的影响。要知道大部分的养老院都不接收失能老人,因此失能的话就只能在家休养。
在家休养的时候,如果要分出一个家庭成员来长期全职照顾的话,这样家庭就会少了一份经济来源,其它的成员需要承担的经济责任就会更大一些,甚至可能会造成家庭矛盾。
另外如果请护工的话,对于失能人员的生活照料以及日常所需要的医疗护理费用,轻松就能达到几千甚至上万元,这还只是单单一个月的费用。
一个月上万的费用,对于一个普通家庭来说,已经是很难接受的了。
这时候就体现出了终身护理保险的重要性,如果被保人丧失了日常生活能力或者不幸身故的话,终身护理保险就能提供一定的护理保障或者是经济补偿。
终身护理险的作用就是为了重点解决失能人员的基本生活照料以及医疗护理所需要的费用,有了长期护理险,就能让失能老人得到一定的保障,也能让家庭压力得到很好的缓解。
如今,我国已经在部分尝试开始试点终身护理险,终身护理险也被称之为“社保第六险”。
不过因为失能的用户过多,而且投保终身护理险的用户是有限的,这就造成了我国社保长期护理金远远不够的局面。
因此,终身护理险就有了商业化的局势,目前很多保险公司都推出了终身护理险产品,这类产品不仅仅可以提供身故/护理保障,还可以帮助我们进行资金规划,在市面上也是很受欢迎的。
在这里深蓝君也给大家介绍一款终身护理险-康爱一生(荣耀版)。

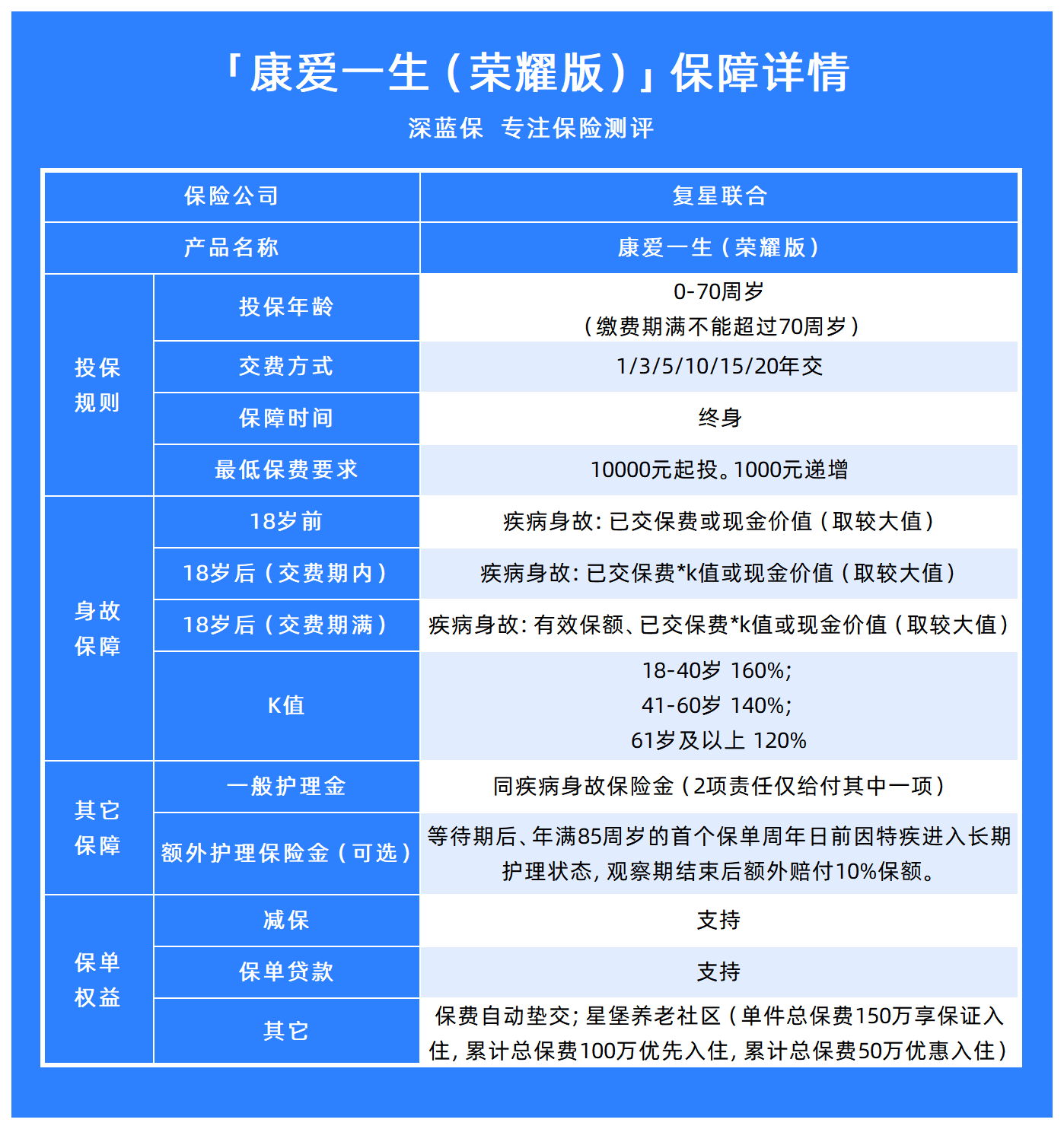
可以看出,康爱一生(荣耀版)最高支持70周岁的用户投保,最长支持分20年缴费,不过要注意的是,在缴费期满时被保人的年龄不能超过70周岁。
也就是说,年龄越大的用户投保,可以选择的缴费期限就越短,例如如果是60周岁的用户投保,最长只能选择分10年缴费。
另外,康爱一生(荣耀版)最低也需要10000元起投,还是有一定投保门槛的。
投保了康爱一生(荣耀版),如果被保人达到了护理状态或者是因为疾病身故,保险公司就会根据保险合约赔付一定的保险金。
跟增额终身寿险一样,在投保后保单的现金价值每一年都会进行复利递增,在现金价值超过已支付保费之后,我们可以通过减保来取现一定的现金价值,以满足我们的用钱需求。
除了减保之外,我们也可以通过保单贷款的方式向保险公司借贷一笔钱,这样我们的收益就不会受到影响。
我们也可以根据自己的实际需求选择是否附加额外护理保险金,在等待期后,被保人85周岁前如果因为特疾进入长期护理状态,持续到观察期后保险公司就会额外赔付10%的保额。
我们再来看看这款产品的收益,深蓝君也以“30岁男性,5年交,每年交10万”测算了康爱一生(荣耀版)的具体收益,供大家参考。

可以看出,在投保后第5年现金价值就能超过已支付保费,现金价值的增长速度较快。
如果中途不减保,在90岁的时候保单的现金价值就能达到已支付保费的5倍还多,IRR高达2.887%,收益并不低。
总的来说,康爱一生(荣耀版)这款产品具备了身故/护理保障,而且现金价值增长速度快,收益表现也不错,但是有一定的投保门槛,更适合预算充足的用户考虑。
如今医疗水平的不断发展让大众的平均寿命变长,随之而来的失能风险也是我们要考虑到的。总的来说,终身护理险不仅仅是为自己的未来提供一份护理保障,更是可以带给家人一份安心,还是很值得购买的。
以上就是今天深蓝君带给大家关于“终身护理保险值得买吗?附终身护理保险推荐”的全部内容。
如果对于终身护理险还有任何的疑问,都可以点击下方卡片,预约专业的老师进行1对1咨询。
89254
78451
69852
68785
67541
67451
65182
63152
62512
60321