近年来,越来越多的朋友,都选择通过年金险来规划自己的养老金。
市面上的年金险数量众多,今天我们要给大家测评的是富德生命人寿推出的鑫禧年年B款。
一起来看看鑫禧年年B款年金险划算吗?也顺便给大家分享一下,目前市面上还有哪款年金险值得买?
主要内容如下:
老规矩我们直接看图:

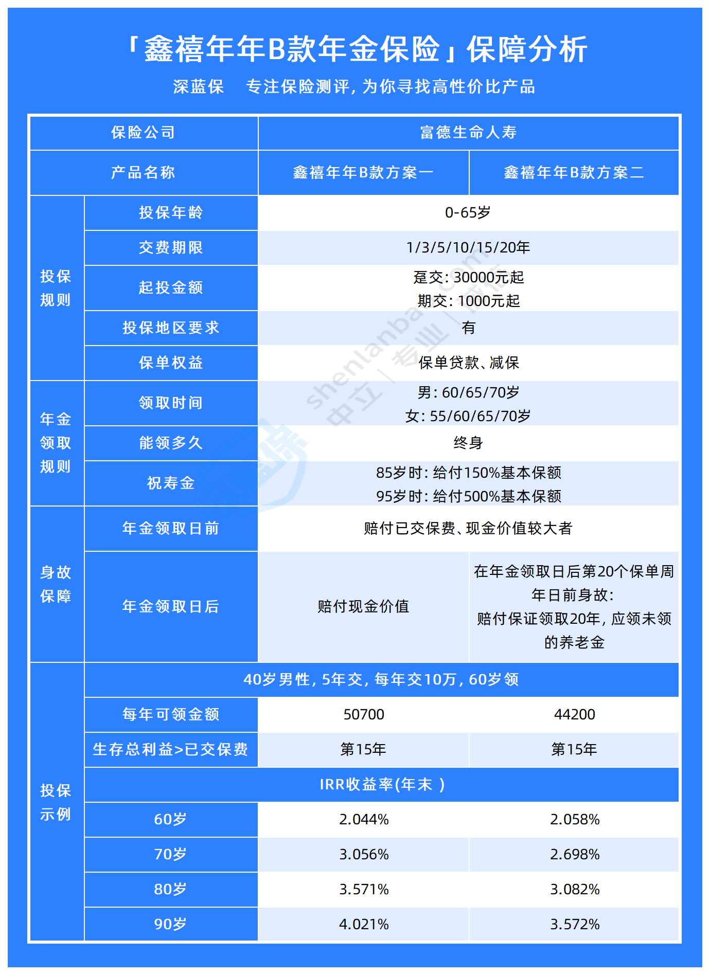
可以看出,鑫禧年年B款年金险是保终身的,并且有两个方案可以选择,主要的区别在于身故金保障上。
我们也给大家整理出了鑫禧年年B款年金险的几个特点如下:
1、投保门槛低
鑫禧年年B款年金险最高支持65周岁的朋友投保,投保年龄限制较为宽松。
在交费期限上,鑫禧年年B款年金险也给消费者提供了多种选择,最长支持分20年交费,如果是选择期交的话,最低1000元起就能投保,投保门槛是很低的。
2、支持减保、保单贷款
这两项保单权益,如果放在增额终身寿险上,其实并不亮眼。
但是鑫禧年年B款作为一款年金险产品,支持减保以及保单贷款,这种情况并不常见。
有了这两项保单权益,让我们的资金灵活性更高,除了定期领取一笔年金之外,如果有额外的用钱需求,也可以通过减保或者保单贷款取出一笔钱,能够满足我们多样化的用钱需求。
3、祝寿金设置
鑫禧年年B款年金险除了基本的年金之外,也设置了祝寿金。
在被保人85/95周岁的时候,保险公司还会额外给付150%/500%基本保额的祝寿金。
4、收益可观
上文有提到,鑫禧年年B款年金险有两个方案可以选择,两者主要的区别就在于身故保障以及收益方面。
我们以“40岁男性,5年交,每年交10万,60岁领”为例,测算了鑫禧年年B款年金险的具体收益。
其中,方案一的整体收益会更加可观,到了投保后收益率能够超过4%,更适合家族中有长寿基因的朋友考虑。
方案二则是整体收益相较于方案一会稍微低一些,但是到了投保后期也能超过3.5%,不过在开始领取年金后身故的话,会赔付保证领取20年应领未领的年金作为身故金,适合看重稳当收益的朋友考虑。
总的来说,鑫禧年年B款年金险这款产品投保门槛低,还支持减保,两个方案收益都很不错,还是很划算的。
如果是预算有限,看重高收益的朋友,确实可以考虑鑫禧年年B款年金险。如果想要从多方面对比下同类产品的话,也可以参考下面的榜单。
我们给大家整理出了最新的年金险榜单,并且根据“30岁女性,5年交,每年交5万,60岁起领”为例,给大家测算了产品的收益,供大家参考:

图中这几款产品的投保门槛都是很低的,最低1000元就能投保,很适合预算有限的朋友考虑,我们可以按需选择。
直接说结论:
1、如果看重收益
可有优先考虑富多多1号(方案一),可以看到,从60岁开始每年都可以领取34950元,比另外两款产品都高一些。
2、如果看重资金灵活性
可以考虑金满意足5号(保证领取10年),这款产品在投保前期,现金价值增速度快,前期的收益更具优势,还支持减保。
如果你担心年金险持有太久,中间要用钱可能不方便,就可以考虑这款,能相对较好地平衡养老与增值的需求。
另外还有一款快返型年金金禧一生,前期的现金价值增长速度更快,前10年的收益更高一些,但是后期收益表现一般,这款产品适合中短期的资产规划。
总的来说,鑫禧年年B款年金险这款产品投保门槛低,收益可观,还是很划算的,对于预算有限、看重高收益的朋友来说,确实是一个不错的选择。
另外如果看重其它方面的话,也可以根据自己的实际情况以及具体需求,去选择一款适合自己的产品。
以上就是关于“鑫禧年年B款年金险划算吗?还有哪款年金险值得买?”的全部内容。
如果看完还是不确定哪款产品更加适合自己,可以点击下方卡片,预约专业的老师进行1对1咨询。