近期年金险市场相当热闹,一款产品接着一款上线。
今天,我们就来给大家测评一款目前热度较高的产品——鑫禧年年B款年金险。
究竟,鑫禧年年B款年金险保的是什么?又是哪家保险公司的?
如果你近期想购买这款产品,建议看完这篇文章再决定买不买!
主要内容:
鑫禧年年B款年金险是富德生命人寿旗下的产品,富德生命人寿成立于2002年,注册资本为117.52亿元,总资产超5100亿元。
富德生命人寿目前在全国拥有35家分公司,设立了1000多个分支机构及网点。
并且先后获得“亚洲十大公信力品牌”“亚洲寿险公司十强”“中国企业500强”等荣誉,实力不容小觑。
除此之外,富德生命人寿出品的一些保险产品,也备受消费者喜爱,比如现在在售的康乾5号瑞祥人生(A款)。
总之,大家可以安心购买富德生命人寿旗下的保险产品,另外鑫禧年年B款作为一款年金险,属于人寿保险,它的收益写进保险条款里,受法律保护的,不会有所变动。
下面,我们就回归正题,来看看鑫禧年年B款年金险保的是什么?
我们整理了鑫禧年年B款年金险的保障内容,具体如下:

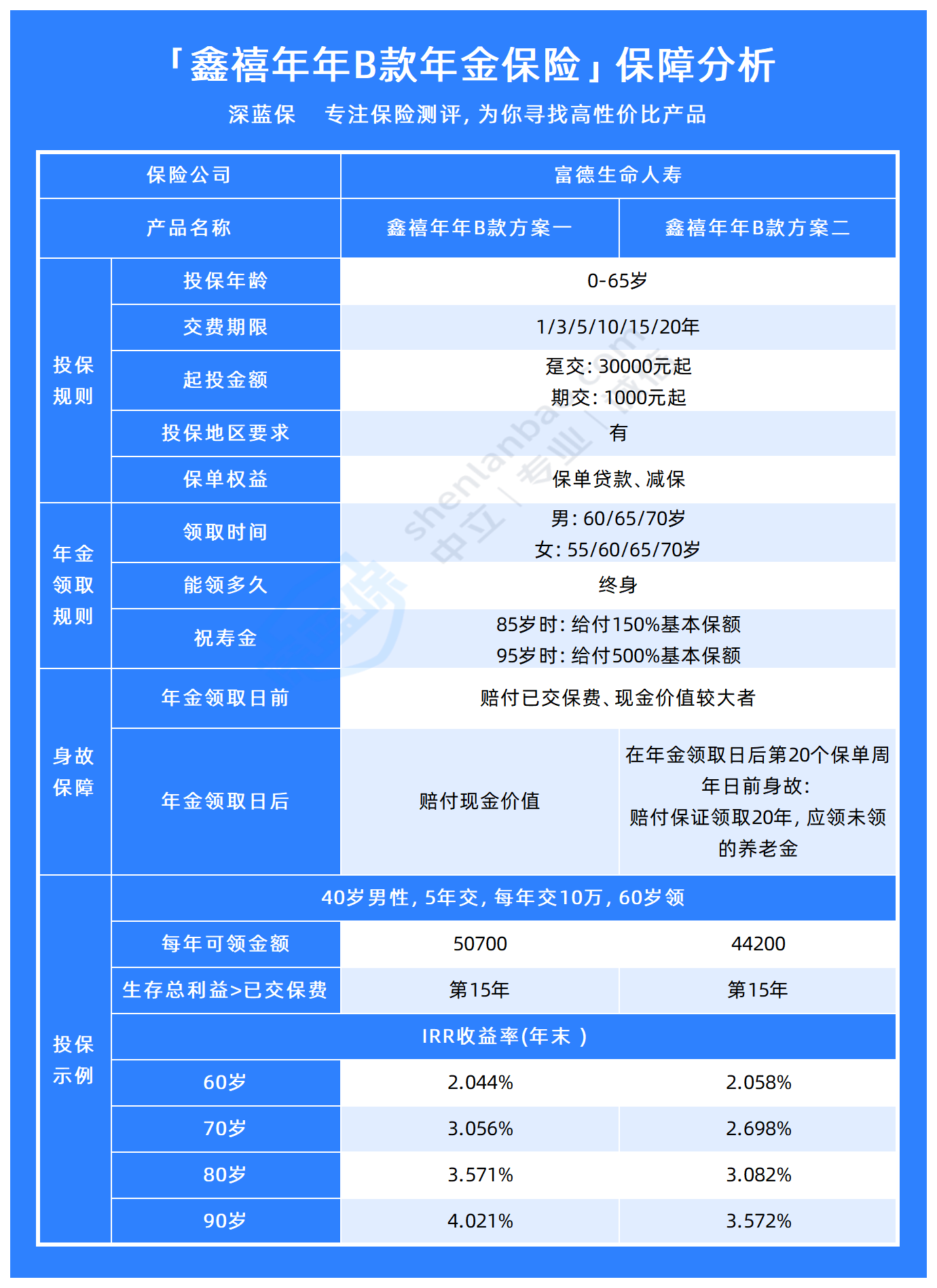
鑫禧年年B款年金险的最高投保年龄为65岁,并且最长交费期限为20年,对于高龄人群、预算有限的朋友来说,都较为友好。
并且它的起投门槛并不高,期交最低1千元起投,普通工薪阶层的朋友,也可以轻松上车。
另外,鑫禧年年B款年金险有两个版本可选,其区别在于身故金保障的不同。
鑫禧年年B款年金险方案一在开始领取年金后身故的话,赔付现金价值;
方案二则是在开始领取年金后第20个保单周年日前身故的话,赔付保证领取20年,应领未领的养老金。
比如:鑫先生购买了鑫禧年年B款年金险方案二,60岁开始领取年金。
但鑫先生不幸于70岁时身故,那么保险公司就会赔付剩余10年未领取的养老金。
除此之外,鑫禧年年B款年金险还有一笔祝寿金可领。
等到85岁时,可以领取150%的基本保额;95岁时可以领取500%的基本保额。
要知道随着医疗水平的快速发展,我国的生存寿命逐年递增,因此在人口老龄化的当下,这项保障是相当实用的,转移了因长寿而养老金不够的经济风险。
整体上看,鑫禧年年B款年金险还是不错的,不仅投保条件宽松,而且等到特定年龄,还有一笔祝寿金可领。
那么它的收益表现如何呢?我们接着往下分析~
以图中“40岁男性,交5年,每年交10万,60岁领取”为例:
鑫禧年年B款年金险在投保的第15年,保单的生存总利益超过了已交保费,这与市面上的同类型产品大致相同。
但鑫禧年年B款年金险方案一,每年可以领取的钱会比方案二多一些。
鑫禧年年B款年金险方案一每年可领取50700元,而方案二只能领取44200元。
等到90岁时,鑫禧年年B款年金险方案一达到了4.021%的收益率,方案二只有3.572%的收益率。
因此,如果你追求高收益,想要每年多领取一点的话,选择鑫禧年年B款年金险方案一;
但若你追求稳妥,那么选择鑫禧年年B款年金险方案二,在开始领取后的20年内,不用担心没领几年就身故,造成亏损。
大家可以根据自身的需求,去选择适合自己的方案。
鑫禧年年B款年金险作为当下的“新生代”产品,它的表现完全不逊色于老牌年金险产品。
它的投保规则宽松,还有一笔祝寿金可领,并且鑫禧年年B款年金险有两个版本可选,满足了不同消费者的需求,让大家有了更多的选择。
如果你目前想购买一款收益不错的年金险产品,那么鑫禧年年B款年金险值得你考虑。
关于“鑫禧年年B款年金险保的是什么”的全部内容,到这里就结束了,如果你想了解更多的年金险产品,可以点击下方卡片,预约1对1的保险咨询服务,让专业的规划师为你免费解答~