支付宝5款好医保,哪个更值得买?2022年好医保系列超全测评来了
要说目前网上最受欢迎的医疗险,支付宝「好医保」必定榜上有名~
不过,当大家在支付宝一搜,就会跳出好几款好医保,让人“傻傻认不清楚”:

我花了一周时间,深度测评了「好医保」系列的全部医疗险产品,
包括3款百万医疗险、1款防癌医疗险以及1款门诊险;

表格我就先放这里了,有需要的朋友可以点开大图查看!

除此之外,我还把它们和市面上热销的医疗险产品做了详细的对比,为大家筛选出值得选的好产品!
考虑到文章篇幅略长,我先把本文的内容放在下面了:
● 好医保系列,都有哪些产品?
● 好医保的百万医疗险,保障到底好不好?
● 好医保的防癌医疗险,到底值不值得买?
● 好医保的门诊险,能报的钱多不多?
今天,我就用这一篇文章跟你讲清:这么多款好医保,到底孰优孰劣?

你说看不懂上面的大表格?别慌张,反正接下来我都会详细展开来讲!
你怕文章太长?也无妨,先点赞、后收藏,就不用担心后面要用的时候找不到这篇测评了!

一、 五款「好医保」,傻傻分不清楚?
其实,「好医保」并不是单独某款产品的名字,而是一系列产品的统称!

这么一看,「好医保」业务线还挺全的,百万医疗险、防癌医疗险和门诊险都有。
但这三类医疗险具体有哪些差别?在报销方面又有什么不同呢?
为了方便大家理解,我们专门整理了一个表格:

根据这个表格,我们从两个维度对这三款产品做了个简单排序:
● 保障内容全面:百万医疗险>防癌医疗险>门诊险
● 健康告知严格程度:百万医疗险>门诊险>防癌医疗险
百万医疗险,保障内容更全面,大病的住院医疗费能100%报销,最高能报200万-400万,有些产品还能报销价格昂贵的外购药、进口药;但是,三者中它的健康告知最严格!
防癌医疗险,可以理解为“低配版”的百万医疗险,只能报销癌症的住院医疗费;既然保障打了折扣,相应的健康告知也松动了不少。
门诊险,顾名思义只能报销门急诊的医疗费,保额一般几千到1万,感冒发烧之类的小病小痛就可以用门诊险来报销。同样的,门诊险的投保门槛也会比百万医疗险宽松一些
不过,虽然这几款医疗险都顶着「好医保」的光环,那能说明每一款产品的保障都很能打吗?
是花瓶还是实力派,我们测评见分晓!
如果你着急看结论,也可以直接拉到文章第四部分结尾,我有给大家做了精华总结~

二、百万医疗险,好医保哪款值得买?
「好医保」系列中共有4款百万医疗险,分别可以保1年、6年和20年:

大家要注意的是,两款只保1年的住院医疗险的保障其实是一样的,
只是承保公司不同:一个是人保健康,一个是众安保险,
前者搜「好医保」就能找到,后者要搜「众安保险」才会出现,
两者只有在价格上有些区别:众安承保的要人保承保的更贵一点。
不过这一点对我们的测评影响不大,大家知道这个信息就好。
这几款产品都能报销因意外或生大病导致的住院医疗费,
但除了保障时间外,每款产品的保障内容、续保条件、外购药、增值服务等都可能会存在明显差异。
为了能进一步对比每款产品的优劣势,我们制定了一套百万医疗险的测评标准,这是我们在测评了上百款产品后总结出来的经验:

针对市面上所有百万医疗险的保障,我们把产品的不同维度,都划分成了低配、标配、高配三个等级。
那这张表格具体要怎么看呢?咱们拿保障时间来举个例子:
多数百万医疗险只能保障1年,但「高配」的保障时间会更长,
好比说“能连续保障6年”甚至“连续保障20年”,都比“买1年保1年”要稳妥得多。
综合这张表格,我们把基础保障齐全、一般医疗的免赔额不高于1万、住院医疗费能100%报销,最高能报几百万的产品认定为标配合格产品。
「高配」则是保障内容和续保条件都优于「标配」的产品,建议优先考虑,
比如免赔额会低于1万,还能报销外购药、进口药,同时续保条件也更佳。
至于「低配」都是各方面比较差的产品,大家遇到可得记得避雷。
当然,如果对互联网保险的接受度比较高,也可以不用局限于支付宝这一个平台,
目前市面上有不少高性价比的产品,大家可以对比了解,选择最适合自己的:

讲完了测评标准,那「好医保」的几款百万医疗险,具体保障如何?
我参照上面的测评标准,把4款产品的具体保障内容整理如下:

为了让这张测评表格看起来不那么吃力,我特意将这4款产品达到「高配」等级的保障,都用红色字体在表格中标注出来了。
可以看到,这4款产品的保障涵盖了最核心的住院医疗、住院前后门急诊、外购药等保障,扣除免赔额后,住院医疗费也能100%报销;
而且每款产品的保费也相差不大,在保障和价格上都是合格的。
唯一比较大的差异,可能就是续保条件了。
为了方便大家对比,我也把每款产品都做了分类:
● 「高配」产品:好医保(20年期)、好医保(6年期)都能提供长期稳定的保障,要优于只能保1年的2款好医保住院医疗险。
● 「标配」产品:好医保住院医疗险的续保条件非常一般,1年保障到期后,需要重新审核才能续保,若是身体变差可能就买不了了;若是次年该产品停售下架,同样也是无法续保的。
相较之下,保6年或保20年的好医保长期医疗的优势是最为突出的。
对于打算买百万医疗险的朋友,可以优先考虑这两款产品。下面,我们也详细为大家分析一下:
(1)好医保长期医疗(6年期)
【推荐星级】★★★★★

好医保长期医疗是一款6年保证续保的百万医疗险,
在「好医保」系列中也是一个响当当的“头牌选手”,目前已经有超过3000万人投保。
我敢打包票,这款产品的保障没得说,该有的它都有;
很多产品没有的外购药、质子重离子、重疾津贴等保障,它也有,可谓是个“全能王”!
比如外购药能100%报销,而且是保司直付,报销起来非常方便。
大家也别看它只能保障6年,如果6年保障到期后想要续保,是不需要重新审核的;
万一6年后产品已经停售了,我们也能免健康告知续保到新产品上。
另外,好医保(6年期)还有免赔额优惠,6年可以共享1万免赔额,说明能报销的钱更多。
它赠送的增值服务也非常实用,除了就医绿通,还支持费用垫付,
也就是说,当我们看病住院钱不够时,它能帮先行垫付住院费用,等出院后来结算实际的花费。
总的来说,好医保长期医疗(6年期)续保条件很好,报销门槛很低,
很适合年纪不大、身体比较健康的朋友选择。
(2)好医保·长期医疗(20年期)
【推荐星级】★★★★★

和好医保长期医疗(6年期)相比,两者的保障差别其实并不大,
最大的区别在于,这款产品能提供长达20年的稳定保障。
在20年保障期间内,即便身体变差、发生过理赔,保障也不会中断;
在20年保障到期后,如果产品已经停售,也可以免审核直接续保到新产品上。
但是,要是20年后它还在售,我们还想续保这款产品,那就要注意了:
保险公司会重新审核我们的情况,只有审核通过了才能成功续保。
虽然这款产品保障时间长,但因为它属于费率可调的产品,
换言之,随着年龄的增长,保费也可能会有所调整。
整体看下来,其实好医保(20年期)的保障还是挺全面的,但它也有三点,需要大家注意:
①这款产品的外购药只能报销90%,要低于表格中的其他产品;
②不同于好医保(6年期)6年共享1万免赔额,这款产品是每年都重新计算1万免赔额;
③重疾/癌症住院的医疗费单独有1万免赔额,而大多数百万医疗险对这一点是0免赔。
好在它有1万元的重疾/癌症住院津贴,也可以用来抵扣1万的免赔额。
总得来说,这三点不算太大的缺陷,瑕不掩瑜,大家了解一下就好。
最后总结一下,好医保长期医疗(20年期)保障责任、续保条件都是比较不错的,适合身体健康、想要保障时间更长,或者50岁以上的父母考虑。

在2022年,除了好医保之外,我们还测评了很多保障同样优秀的百万医疗险,有需要的朋友可以点击查看下面的链接:
三、好医保防癌医疗险,值得买吗?
百万医疗险,保障非常全面,在医疗险类别中无疑是“老大”级别的存在;
但是,与之匹配的是相当严格的健康告知,得过心脑血管/糖尿病/三高,基本都很难投保。
而防癌医疗险,作为百万医疗险的「备胎」,健康告知和年龄限制普遍要更加宽松,
不过,它只能报销因癌症造成的住院治疗费,保障也比百万医疗险逊色一筹。
1、一款好的防癌医疗险,都有哪些特点?
测评过市面上数十款防癌医疗险后,我们总结出一套防癌医疗险的测评标准。
为了方便大家理解,这里同样将防癌医疗险分为三个配置:

「标配」就是大多数防癌医疗险都有、一般人买了也“够用”的配置,
比如癌症医疗保额达到100万,能0免赔100%报销,
涵盖住院前后门急诊、门诊手术、特殊门诊,以及100万保额的质子重离子医疗。
「高配」则在「标配」的基础上多加了几项“绝技”:
例如特殊门诊,除了5种肿瘤疗法外,还包含肾透析、抗排异等治疗手段,
另外还可以包含或可附加外购药,社保内最高100%报销,都是非常实用的保障,
当然,重点在于续保条件——高配的防癌医疗险能保一辈子的,当然比只保1年的「标配」靠谱得多。
至于「低配」,保障内容上“缺胳膊少腿”的,大家就没必要浪费时间了。
如果对于防癌险的挑选还有任何疑问,可以随时找我,我会一一帮你解答:

那「好医保防癌医疗险」的表现,如何?

和测评标准详细对比过后,我们不难发现:
好医保·防癌医疗险有资格称得上是「高配」的产品!
2、好医保·终身防癌医疗险
【推荐星级】★★★★★

(1)保障和续保条件出色
首先,这款产品的续保条件很出色,能保一辈子,中途出险理赔也不影响来年续保。
其次,保障内容非常全面,质子重离子、外购药、门诊手术、特殊门诊一样没少,
而且还有就医绿通、住院医疗垫付等增值服务,都是很实用的保障。
(2)保额最高500万
每年保障癌症和原位癌的医疗保额就有400万,
这还不算,要是70岁前没发生过理赔,每年还能加20万保额,
最高可以加到500万,这个保额妥妥够用了。
(3)报销比例高
如果是在约定的医院治疗癌症,可以100%报销;
到指定药店买外购药,保险公司还能直接结算药品费,操作更方便。
但要注意的是,若是在其他的二级及以上公立医院看病,
住院医疗费就只能报销90%了。
(4)健康告知很宽松
有三高、冠心病、脑中风等疾病,也有机会投保,
很适合身体比较差、买不了百万医疗险的老年人朋友。
至于健康状况不错的朋友,我还是强烈建议优先考虑百万医疗险,
除了癌症之外,治疗其他疾病的住院医疗费也能报,保障范围要广得多。

2022年,市面上也有不少保障比较全面的防癌医疗险,除好医保防癌医疗险外,微医保也有2款产品,可以看一下:
四、好医保门诊险,值得买吗?
门诊险,顾名思义就是只能报销在门诊看病费用的保险。

对于体质不太好、经常感冒发烧,每年去门诊看病次数多的人群来说,
门诊险的用处还是比较大的,像宝爸宝妈就可以为小朋友配置一份。
和百万医疗险、防癌医疗险动辄几百万保额不同,
门诊险的保额普遍只有几千到1万,而免赔额一般也只有100元,
已经买了百万医疗险或防癌医疗险的朋友,在预算充足的情况下,
建议再配置一份门诊险,就能实现「住院+门诊」的全方面医疗保障。
1、好的门诊险,都长什么样?
一般来说,大家在挑门诊险时,可以着重关注下面几个因素:

可以看到,「高配」、「标配」和「低配」在细节上的差别还是挺大的。
比如,「高配」的报销范围不限社保或者社保内+自费药,
肯定会优于只能报社保内费用的「标配」;
并且免赔额方面,「高配」的产品会更低,最低0元起都可以理赔;而「低配」的免赔额则更高。
同样,我们也把这套测评标准套用到好医保门诊险身上看看:

显然,好医保门诊险只能报销社保内的费用,可以归入「标配」行列。
虽然价格便宜,但保额只有3000元,门诊只能报销50%的费用,要是经常到门诊看病,这个报销比例是比较低的。
不过,如果在互联网医院就诊开药,可以0免赔报销80%的药品费,这也算是一个不错的优点。
2、目前热销的门诊险产品
考虑到小朋友抵抗力弱,经常容易生病,用得上门诊险的次数也会更多,
目前市面上也有一些针对儿童的少儿门诊险,通常适合0-17岁孩子投保,
那和这类产品相比,好医保·门诊险和微医保·门诊医疗险的优势大吗?
我们还找到现在比较畅销的3款少儿门诊险,一起来看一下。

从表格中可以看出,少儿门诊暖宝保超能版的表现最为亮眼。
和另外4款产品相比,它能拓展报销社保外的自费药,而且还有2万的住院保额,

对于在门诊看病付出的医疗费用,扣除100元免赔额后还能100%报销,
在这5款产品中称得上是「高端配置」了,给孩子用是极好的。

高性价比门诊险推荐:少儿门诊暖宝保超能版
【推荐星级】★★★★★

这是一款针对0-17岁孩子投保的少儿门诊险,由华泰财险承保。
在门诊看病,它能报销100%的费用,而且社保外自费药也能报销30%,
如果孩子体质弱,常到门诊看病,这款产品能帮家长报回不少医药费。
除了门诊保障外,它还有2万的住院保额,能报销孩子孩子小病小痛住院的医疗。
保障范围要比大多数门诊险更全面,对于想给孩子买门诊险的家长,
可以优先考虑少儿门诊暖宝保超能版。

讲了这么多,也不知道大家有没有认真拿小本本记重点呢?
以我多年当学生的经验来看,大概率是没有。
所以,我最后再把全文的重点做了个小总结,
精华都浓缩在下面这张表格里了!

上图加粗的都是比较推荐的产品,大家可以重点关注。
如果还有不了解的地方,记得来找我沟通。

五、常见问题答疑
现在越来越多人在支付宝上买保险,不过也有一部分朋友对线上投保有些顾虑,比如:
1、在支付宝上买的保险,安全吗?
我们买保险,其实是和产品背后的保险公司签合同,和在哪里买并没有关系。
比如买了支付宝的好医保长期医疗险,其实是人保健康给我们提供理赔服务。
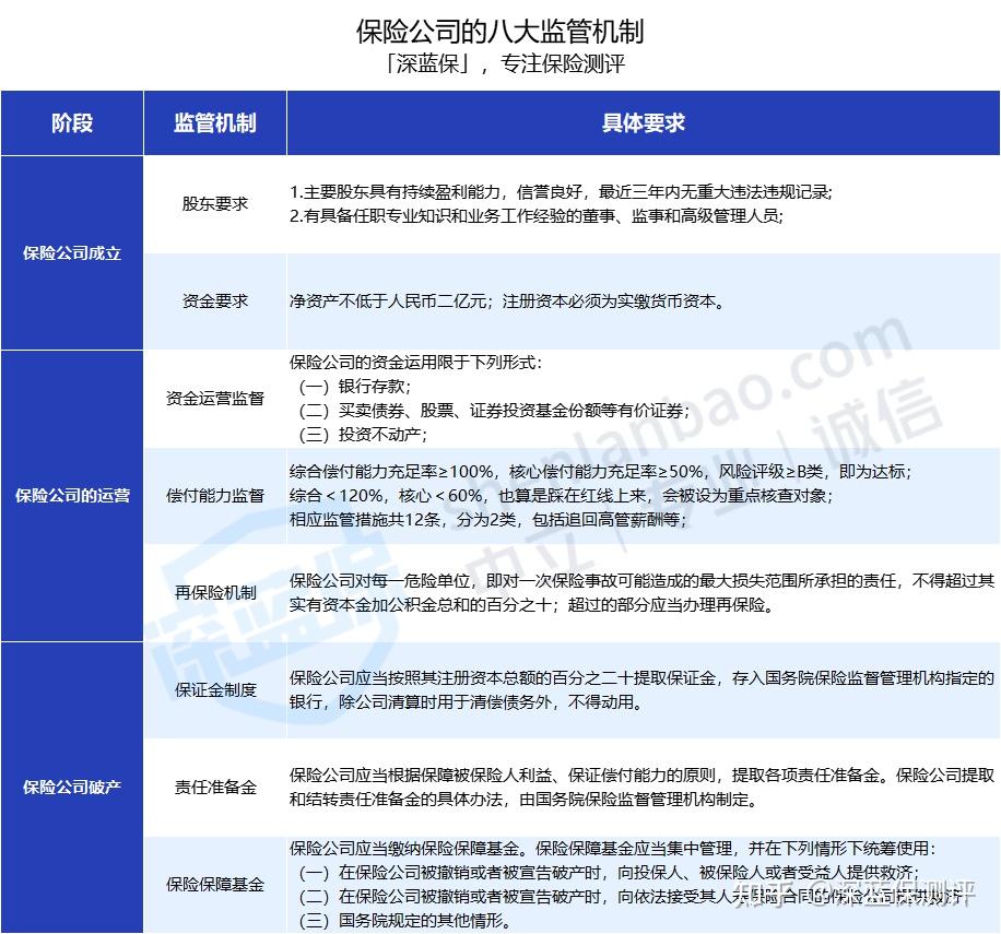
而在国内,保险公司在成立、经营、破产等各方面,都有极其严格的监管,无论是线下公司还是互联网保险公司都一样。

可以看到,保险公司的“一生”,是要经历重重监管的。
● 成立时:注册资金至少要2个亿,而且股东在 3 年内不能有亏损。
● 经营过程中:会有偿付能力监管,资金运用监管、再保险机制等八大机制,帮我们监督这些保险公司有好好地经营。
● 濒临破产时:保险保障基金会“施以援手”,或者将保单转让给其他保险公司,最大程度保证我们的保单利益不受影响。
所以呢,大家不用戴着有色眼镜看待支付宝上的保险,因为无论线上线下,保单的安全性都有保障的。
2、买了好医保系列的保险,怎么理赔?
在线上买的保险,理赔同样可以在线上进行。
我在这里以「好医保·防癌医疗险」为例,给大家展示一下流程。
打开支付宝:支付宝app--我的--蚂蚁保--我的--全部保单
然后找到要理赔的保险,点击「申请理赔」提交材料即可。
3、在支付宝上买好医保,要注意什么?
不像线下有代理人面对面讲解保障、条款,告诉大家怎么填资料,线上买保险全程靠“自助”。
在这个过程中,很多朋友都会忽略极其重要的一步——健康告知。
在投保之前,保险公司都会通过一份健康问卷,询问我们的身体情况,
只要身体状况能满足保险公司的要求,我们才能买到这份保险。
如果大家不重视这个步骤,随便应付了事,那日后出险就可能会影响理赔。

所以,大家看健康告知时,要逐字逐句阅读里面提到的情况,
遵循「有问必答,不问不答,如实告知」的原则。
即便健康告知有询问到自己的疾病也不要紧,可以尝试「智能核保」,
根据自己的实际情况回答智能核保里的问题,就能马上得到承保的结果。
因为有些产品的健康告知会很严格,会询问得特别详细,
如果大家不清楚自己的情况要不要告知、不懂怎么做健康告知,
也可以跟我沟通,我会尽自己所能,帮大家过好这一关。

我之前专门写过一篇好医保·长期医疗险的的核保文章,
感兴趣的朋友可以点击下方链接看一下。
写在最后
科技造福人类。
十年前想买份保险,得和代理人面对面侃上至少两小时;
现如今买保险,只要打开支付宝或微信,花上十来分钟就能完成投保。
效率虽高,节奏虽快,但我还要唠叨一句:
该看的保障内容、健康告知、合同条款……咱们还是得一字不落地看,
千万不能“图快、图方便”,随随便便就“冲动消费”了!
最后的最后,如果你看完这份测评,还有不了解的地方,
或者想挑选其他医疗险产品,可以随时找我。

Hello,这里是江南app官方下载苹果 旗下的测评账号,为保险江南官方app下载最新版 而生~
在这里,不仅可以还原你手中保险的真实面目,每日更会有最新、性价比最高产品介绍!
以下精华文章,尽是深蓝君总结多年的从业经验后创作而成;在买保险之前看一看,绝对可以帮你省下几万的冤枉钱!
保险购买攻略:
- 普通人买保险应该避开哪些坑?
- 婴幼儿买什么保险?
- 想给父母买份保险, 哪个险种比较好?
- 卖保险的都看不起支付宝好医保?为啥?
- 保险哪种最好?如果预算有限,只买一种保险,买什么最合适?
- 百万医疗险只要几百块,凭什么重疾险要几千上万?医疗险不能替代重疾险吗?
全网高性价比保险江南官方app下载最新版 :
- 成人重疾险排行榜,每月实时更新!
- 儿童重疾险排名榜,每月实时更新!
- 定期寿险排名榜,每月实时更新!
- 百万医疗险、小额医疗险排名榜,每月实时更新!
- 成人、儿童、老人意外险排名榜,每月实时更新
保险方案
热门文章
最新文章
89254
78451
69852
68785
67541
67451
65182
63152
62512
60321
先生
女士
获取验证码
相关文章






