首页 > 保险攻略 > 正文

平安人寿盛世金越增额终身寿如何?盛世金越增额终身寿险优点有?

原创:江南app官方下载苹果
3879

盛世金越增额终身寿是平安保险公司2022年初推出的新产品,这款产品到底如何,盛世金越增额终身寿险优点是什么,收益又如何,接下来就来看看。      

内容要点:

  1. 什么是增额终身寿

  2. 盛世金越增额终身寿险产品介绍

  3. 盛世金越增额终身寿险优点

  4. 盛世金越增额终身寿险收益如何

一、什么是增额终身寿

增额终身寿险是储蓄险的一种,也就是先每年交一笔钱给保险公司,到了合同约定的期限再开始领钱。

如它的名字,增额也就是保额能随着时间增长而增长,终身也就是能保障终身,被保人身故了保险公司会赔付。

可以用来以后做养老金,也可以给子女做教育金等。

增额终身寿险安全、稳定,锁定复利,保证收益,也就是你现在交的钱,以后都能领回来,且在交的钱每年复利增长下,还能领到较多的钱。

受《保险法》的保护,你的收益不会受经济环境或是保险公司经营状况的影响,最终都能领取回来。

二、盛世金越增额终身寿险产品介绍

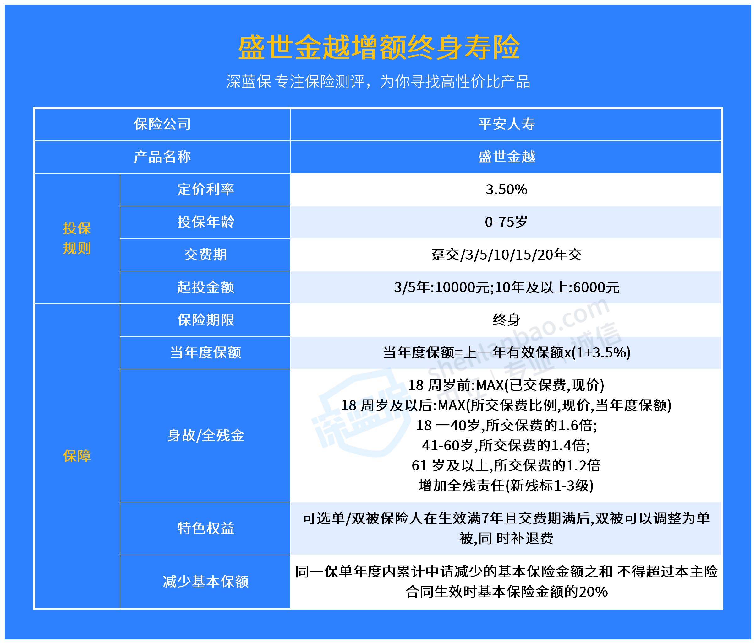
下图是盛世金越增额终身寿险的产品形态图。      1.公司介绍

中国平安成立于2002年12月17日,注册资本338亿,注册地深圳,在30个省市自治区设立分支机构,中国平安保险集团持股99.95%

2022年一季度综合偿付能力251.27%,2022年一季度利润排名全行业第一。

2.投保规则

投保年龄较为宽松,0-75岁都可以投。

交费期限可以是趸交即一次性交,有经济压力或是不想一次性交的也可以分年限交,有3/5/10/15/20年这几个选择。

起投金额选3/5年交要10000元,若是选10年交久一点的则是6000元就可以了。

3.身故/全残赔付规则

18周岁以前,已交保费和现金价值,赔二者较多的。

18周岁及以后则赔付所交保费乘以返还比例,现金价值、有效保额的最大者。

返还比例为:

18一40岁,所交保费的1.6倍;

41一60岁,所交保费的1.4倍;

61岁及以上,所交保费的1.2倍。

4.现金价值领取规则

现金价值即减保或退保能领取的额度,可以即领即用

增额终身寿在投保时,最该关注的便是现金价值的多少。

而保额就算说的再高也意义不大,因为保额是身故/全残了才会赔付的,而大部分人买增额终身寿就是为了活着的时候有保障,有需要的时候有钱可以花。

减保也就是减少保额,然后领取对应的现金价值。

盛世金越增额终身寿险可以较灵活减保,也就是不限时间和次数,除非你领完,但是在额度上有限制,每年减保不得超过初始保额的20%。

这里需要注意的是,初始保额是基本保额,之后增长的保额不算。

三、盛世金越增额终身寿险优点

盛世金越增额终身寿险的优点就是支持双被保险人,可以实现保单传承,这点在同类产品中还是比较少的。

也就是一张保单可以有两个人被保障,直到最后一个被保人身故,保单合同才终止。

不过,产品条款还规定了,如果投保时选择了双被保人,之后想变为单被保人也是可以的,前提条件是要保单生效满7年,且已经交满保费,还会退回部分保费。

比如说,妈妈和女儿同时投保,如果7年后,条件都允许,就可以将被保人改为女儿一人,女儿继续享受保障一生,直到女儿身故,保单失效。

这样延长了保单的保障期限,收益也更长久。

四、 盛世金越增额终身寿险收益如何

以4岁小王,年交1万,交10年,共投入10万为例,他的收益如下:    在小王14岁时,即保单第10年,现金价值为10.6万,这时候刚刚交完10万,超过了所交保费。

到了他30岁时,现价为18.3万,是已交保费的1.8倍,IRR为2.84%;

40岁时,现价为25.8万,是已交保费的2.6倍,IRR达3.05%;

60岁时,现价为51.4万,是已交保费的5.1倍,IRR达3.22%。

总的来说,盛世金越增额终身寿险的实际收益率IRR和市面上的增额终身寿险产品相比是比较低的,不少产品的收益在投保的第40年时,IRR就已经达到3.3%。

如果想了解更多有关增额终身寿险产品的还可以看这篇榜单文章:增额终身寿险值得买吗?增值超快的增额终身寿险测评》

上述就是文章的全部内容,最后,如果大家还有其他疑问的话,欢迎你点击下方预约1对1 咨询,让专业规划师为您答疑解惑~

免责说明:以上内容为江南app官方下载苹果 意见,仅供参考;如涉及到产品信息及赔付条件,以保险公司最新产品条件具体约定内容及承保政策为准。
相关文章
盛世金越增额寿险怎么样?收益高吗?一文揭晓!
又到新的一年,不知道今年的增额终身寿险战况会不会像去年那样激烈~最近也有很多朋友拿着心仪的产品来找深
2023-01-07
2120
平安增额寿盛世金越保障和收益如何?值得买吗?
最近深蓝君遇到不少人在问平安增额寿盛世金越尊享版怎么样?作为大公司平安人寿出品的增额寿产品,盛世金越
2022-12-24
1876
盛世金越终身寿险收益高吗?性价比高的终身寿险有哪些?
盛世金越是平安人寿旗下的一款增额终身寿险,我们知道,这段时间陆续下架了多款收益还不错的增额终身寿险,
2022-06-17
1997
平安盛世金越保险怎么样?值得买吗?
在当下备受疫情、就业冲击的特殊时代,对于很多人而言,在看到各个大厂纷纷裁员、股票基金频频跌停的各种信
2022-05-31
10746
增额终身寿险的优点有哪些?增额终身寿险该如何挑选?
这几年来,相信大家比较明显的感受是世事无常,有太多的不确定性。不少人的储蓄意识越来越强烈,想为以后提
2022-12-27
1727
盛世鑫升增额终身寿险有收益如何?投保要注意什么?
盛世鑫升增额终身寿险是百年人寿推出的一款线下产品,也有朋友一直在关注这款终身寿险。不过,大家最近应该
2022-05-19
3456
增额终身寿险的优点有哪些?增额终身寿险值得买吗?
最近,增额终身寿险可谓是火热,临近下架潮了,买的人越来越多。而不少还在观望的人好奇为什么买的人多,增
2022-12-05
3213
增额终身寿险为什么火?增额终身寿险的最大优点是?
增额终身寿险一直比较火,相信不少人都会好奇为什么它会这么火。为什么买的人这么多?大家选它的理由又是什
2022-12-05
1740
盛世鑫升增额终身寿险保障怎么样?适合谁买?
盛世鑫升增额终身寿是百年人寿推出的一款线下产品,也有朋友一直在关注这款终身寿险。之前,也有人来问过专
2022-04-28
1663
热门产品榜
重疾险
意外险
医疗险
寿险
储蓄险
大力水手
核保友好、有机会享更优费率
80851
完美人生7号
女性特定疾病保障、癌症保障好
80542
达尔文11号
可选疾病额外赔、癌症/心脑血管
79523
超级玛丽13号
同种重疾二次赔、核保宽松
78451
i无忧3.0
大保司、核保宽松
69852
妈咪保贝爱常在
重疾保额高、恶性肿瘤赔付间隔短
68045
大黄蜂13号(旗舰版)
少儿特疾多次赔、重疾额外赔付高
67541
守卫者7号
重疾多次赔、可选纯重疾保障
67451
阿基米德
重疾补偿金、大公司品牌
65125
青云卫5号
重疾额外赔60%、少儿特疾赔付
63152
Baidu
map