如果人生只能买一种保险,应该选择什么?
来一个直触灵魂的问题:如果人生只能买一种保险,你会选择什么?
保险种类很多很多,五花八门;
不少人都会有意见:你整天要我们买这个买那个,我就买一样不行吗?
可以,今天大师兄就来给你答案:人生应该买的唯一一份保险。

一、有那些保险值得购买?
保险真的很多很多,重疾险、意外险、分红险、投连险、家财险等等。
但弱水三千,大师兄我只取一瓢;
在我眼里,最值得买、最应该买的只有四类:

这四类是我最推崇的保险,但你表示:不,我就只买一样,你告诉哪个好?
好,我举一个真实的案例:
A 先生经营着一家饭馆,在某日凌晨,由于煤气泄漏爆炸,全身烧伤面积高达 80%;
最终因 “感染性休克、多脏器功能衰竭” 死亡。
整个过程中一共医疗花费 70 万元,其中 15 万元由医保报销了, 剩下的 55 万需要自费。
接下来,我们就来看看,如果 A 先生买了一种保险,会有怎样的不同?

二、如果只买了重疾险?
重疾险在这四类中价格最贵,很多人只买了它,就认为可以从头保到脚,一切安心了。
重疾险的保障主要是“重疾+轻症”构成,其中绝大部分重疾都发生在前25种法定重疾中;
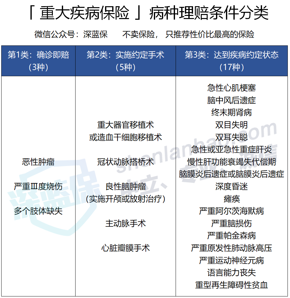
理赔条件如下:
确诊即赔:3 种
实施了某种手术才能赔:5 种
达到某种状态才能赔付:17 种

假设A先生买了一份50万的重疾险,而严重 Ⅲ 度烧伤是确诊即赔的;
重疾险对严重烧伤的定义是全身面积 20% 以上,所以A先生确诊后就可以获得重疾险50万的赔付。
虽然不少重疾险死了也能赔,但是这类重疾都是“身故与重疾”只赔一次的;
A先生已经获得了重疾严重 Ⅲ 度烧伤的赔付了,即使后来不治身故也不会赔了。
这50万可以用来支付医疗费,可以用来家人以后的生活费等,随意使用。
但是自费就高达50万了,如果只买了重疾险的话,连医疗费都不够。
三、如果只买了医疗险?
在医疗险中,我最建议的是百万医疗险。
在这个案例中,就可以看得出百万医疗险的重要性了;
几十万的医疗费用,如果买了门诊医疗险或者小额住院医疗,可没什么作用。
由于是百万医疗险,其余 55 万的医疗费在扣除 1 万免赔额后,就可以得到报销了。
但这也明确看到医疗险的局限性,只会帮你报销医疗费;
整个家庭为了这件事忙前忙后导致的收入损失、营养费、护理费、丧葬费等,医疗险都不会管。
医疗费用可以解决了,但没有了经济支柱,这个家以后咋办?

四、如果只买了意外险?
如果只买了意外险,那么会有什么不同的结果呢?
假设A先生买了一份医疗保额5万,身故/伤残保额100万的意外险。
而整件事毫无疑问是一个不幸的意外,所以自付的55医疗费用可以由意外险报销5万;
最后 A 先生身故了,意外险也可以一次性赔付100万。
似乎相比于重疾险、医疗险,意外险起到的作用貌似更大。
但如果不是意外导致的,无论治疗花了多少钱,那么一分钱意外险都不会赔。
幸好,是意外???
五、如果只买了定期寿险?
如果只买了定期寿险,就更简单了;
不管意外还是疾病,只要死了就能赔。
买100万保额,家属就能获得100万赔付;买了200万,就能赔200万。
在这个案例中,定期寿险也体现了其最大的意义:
定期寿险赔付的一大笔钱,可以帮A先生延续家庭的经济责任。
但定期寿险的缺陷也明显,倘若只是少了一条腿、一只胳膊;
只要没死,或者没达到全残程度,一分都不会赔。
六、如果买了一个完整的组合,又会怎样?
如果你没有那么倔强,不是只买一份保险,而是买了一个完整的保险组合,又会怎样呢?
我以30岁的男性,设计了一个保险组合下:

一个30岁的男性,完整的保险组合,每年8千左右就可以;
假如发生这个不幸的事故,可以获得赔偿:
重疾险:一次性赔付50万
医疗险:扣除1万免赔额后,报销54万医疗费用
意外险:可报销剩下的1万自付费用,身故赔付100万
定期寿险:一次性赔付200万
虽然人不在了,是一个绝对悲剧;
但保险却可以弥补经济损失,替逝者照料家人。

七、写在最后
如果人生只能买一种保险,应该选择什么?我真的不敢给你答案。
万一A先生不是意外身故,而是突发重疾呢?或者只是在病床上度过余生呢?
这个世界,每日都会上演无数个A先生的故事,谁又能预料到其他结局?
没有人可以给出你答案,每个人的人生都会不同。
我只能尽量还原不同险种的面貌,让你自己去选择。
保险一路上,道阻且长。
莫慌,有大师兄陪着你,有坑也踩不了。
推荐阅读:
新品测评
保险方案
热门文章

先生
女士
获取验证码
相关文章







